提示:点击上方"三晶电气"↑查阅更多资讯
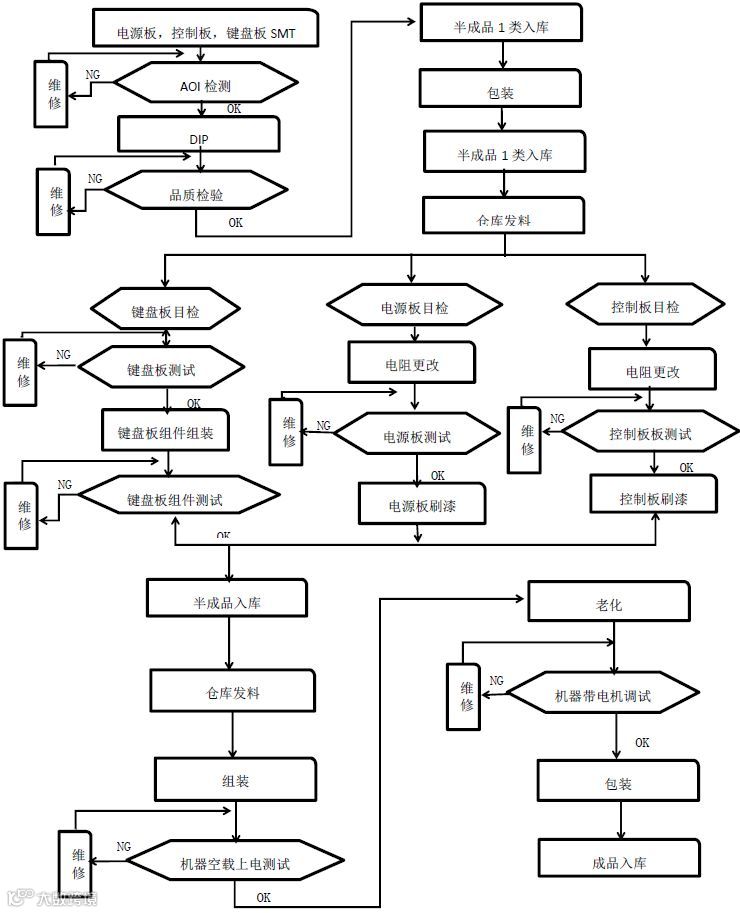
首先我们可以看看整个生产过程的流程图

下面跟着小编一起走进三晶标准化高品质的生产车间吧。
注意:进入生产加工场地一定要有防静电措施哟。
风淋室可以带走大家身上绝大多数的自由电荷,但是进入内部后可能产生新的电荷,所以仍需时刻注意。

贴片(SMT),及AOI(Automatic Optic Inspection自动光学检测,是基于光学原理来对焊接生产中遇到的常见缺陷进行检测的设备)。
PCB板完成SMT贴片后,经过回流炉,当然也是自动化生产的啦。
目检:虽然有全自动化的检测机器,但是对于首件产品的人工确认也是非常重要的。
单板测试:每一款产品单板都会配备对应的测试工装治具,针对单板的所有功能性能进行全检。
老化测试:
在产品组装完成后,进行整机老化测试,将电子物料与生产过程中存在质量问题的产品以模拟最大负载的形式暴露出来,通过全检筛选。

老化房也也是要严格把控的,要控制环境温度在恒定高温。
你们以为这样就ok了吗?
不,还有成品检验工序。相当于验收啦,品质人员会扮演需方的角色,对包装好的产品依照说明书进行全方位的检测,外观,功能,性能等等。
所以,一台高品质的控制器是通过层层把控,严密检测才生产出来的。
欢迎大家随时前来参观

三 晶 电 气
诚信学习|创新共赢



