点击右上方『…』关注『华学知识产权』公众号
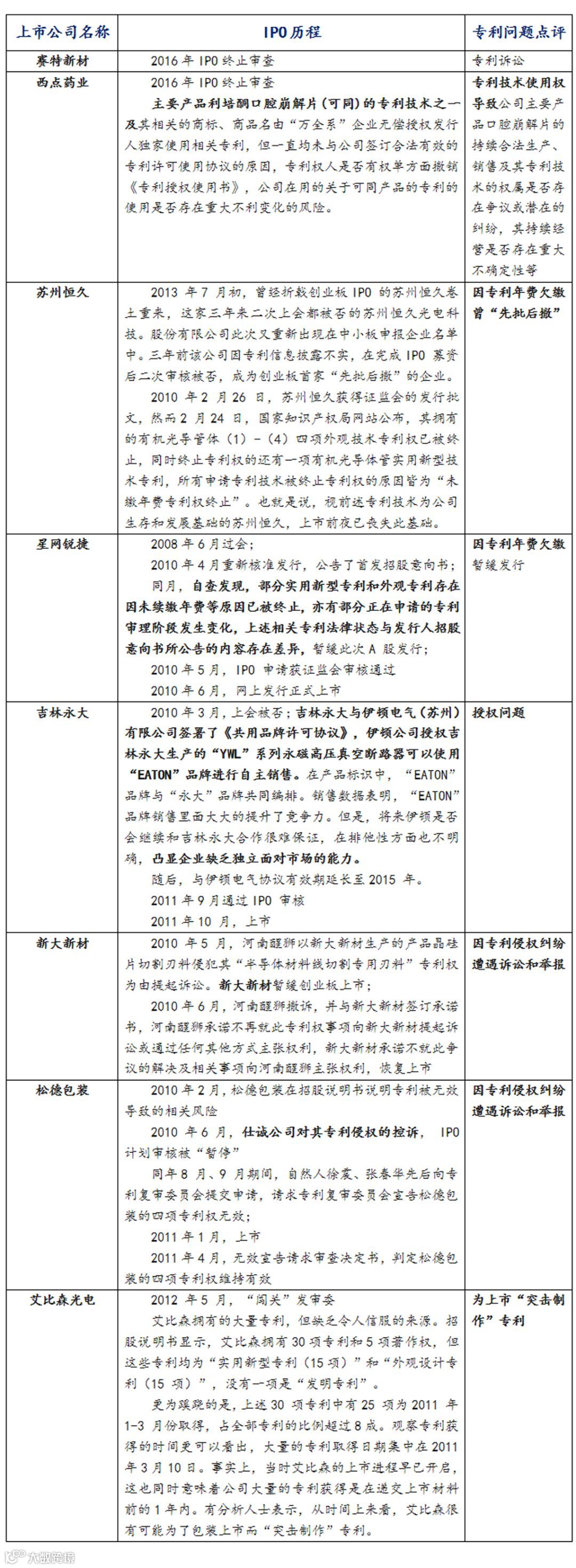
近年来许多企业因为专利问题导致上市不顺已经是屡见不鲜了,虽然竞争对手主要是以发起专利诉讼或专利无效还围堵拟上市企业,但是也不少企业因为自身知识产管理环节出现问题而导致上市不顺。本期将呈现部分企业的由于专利问题导致上市不顺的整个过程,旨在为中小企业在知识产权管理方面提供一定的启示。

以上信息来源网络整理


『华学®知识产权』微信公众号是由广州市华学知识产权代理有限公司(www.chinahuaxue.com)主办的资讯与服务平台,致力于为社会大众提供更多专业知识产权信息与咨询服务。


