点击右上方『…』关注『华学知识产权』公众号
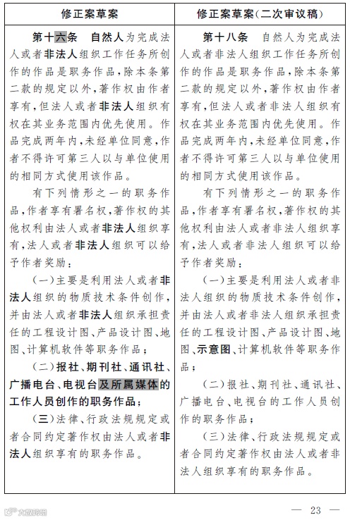
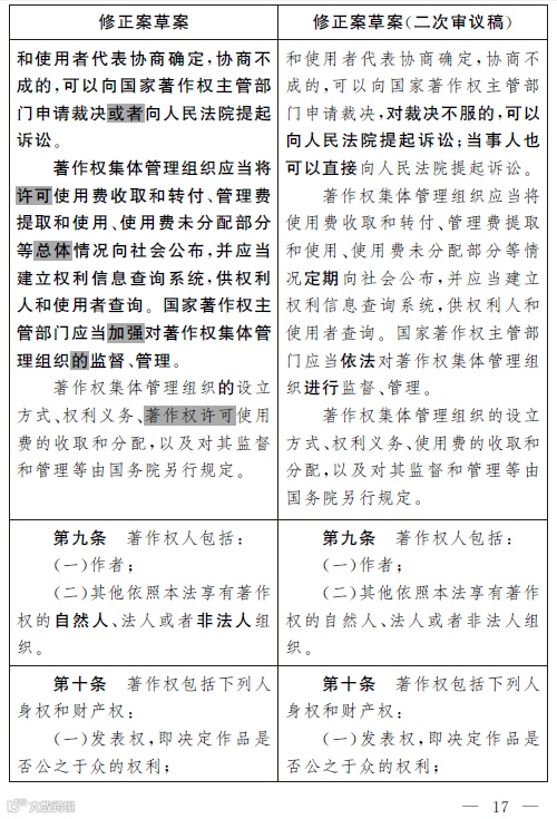
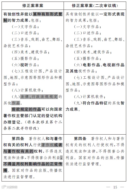
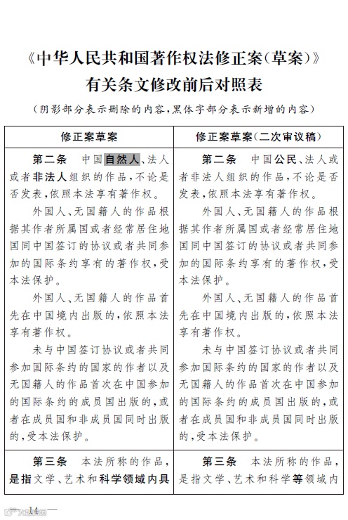
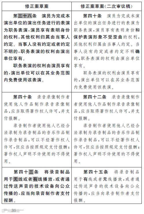
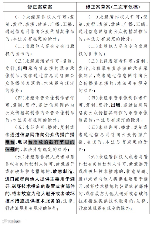
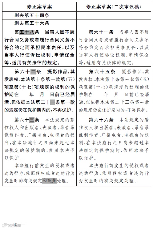
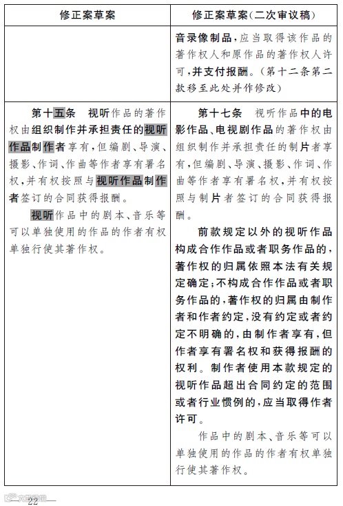
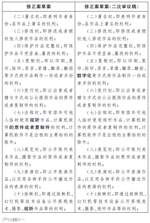
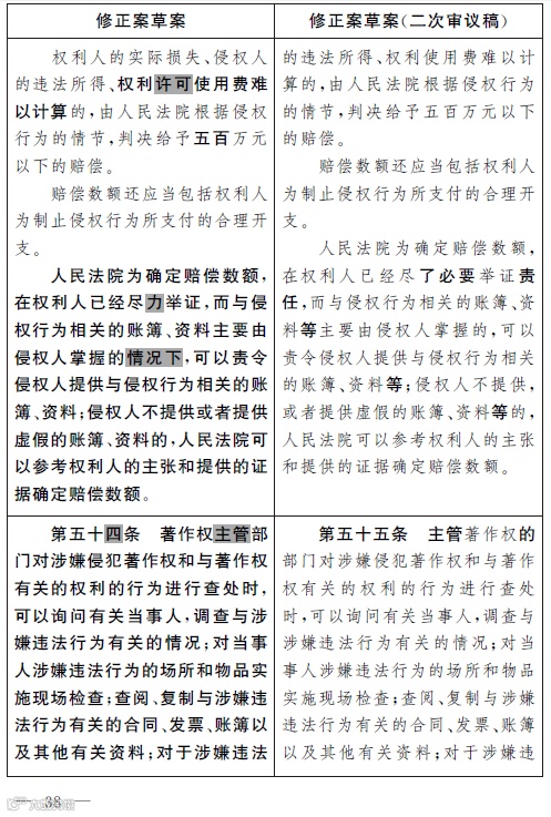
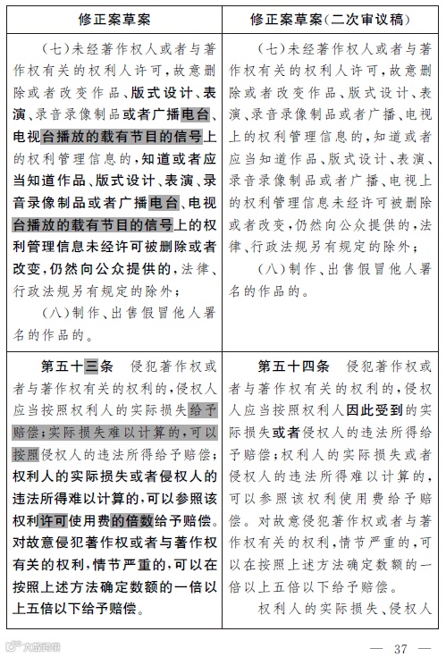
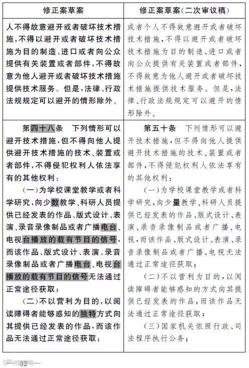
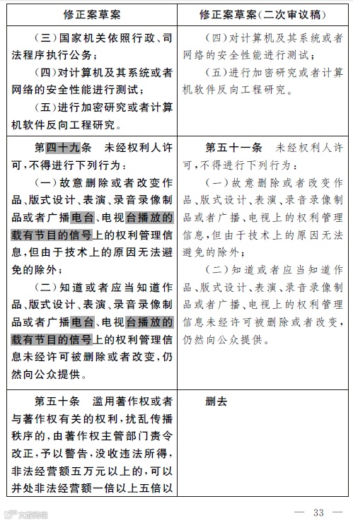
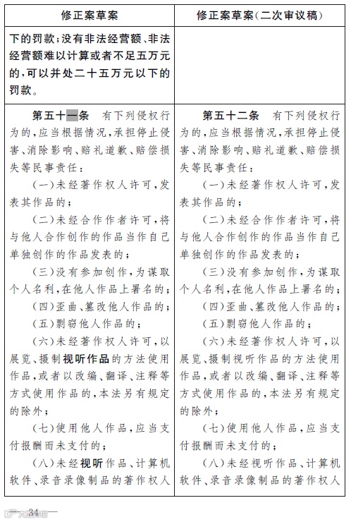
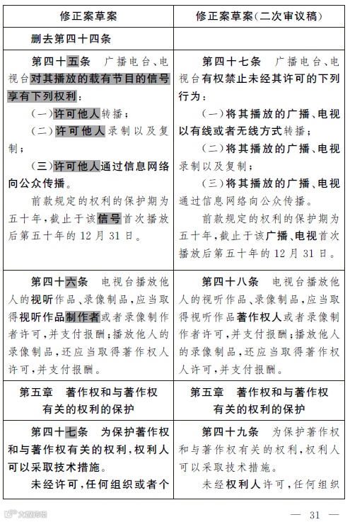
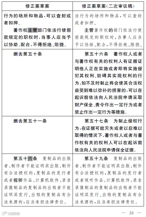
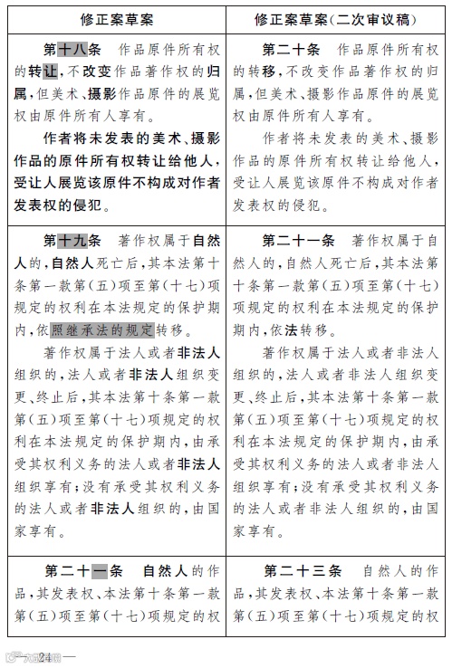
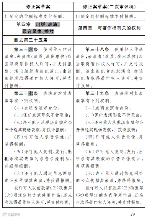
2020年8月8日,第十三届全国人大常委会第二十一次会议对《中华人民共和国著作权法修正案(草案二次审议稿)》进行了审议。现将《中华人民共和国著作权法修正案(草案二次审议稿)》在中国人大网公布,社会公众可以直接登录中国人大网(www.npc.gov.cn)提出意见,也可以将意见寄送全国人大常委会法制工作委员会(北京市西城区前门西大街1号,邮编:100805。信封上请注明著作权法修正案草案二次审议稿征求意见)。
征求意见截止日期:2020年9月30日。
关于华学
广州市华学知识产权代理有限公司成立于2003年,是国家知识产权局核准备案的具备专利、商标代理资质的综合性知识产权法律服务机构,全国知识产权服务品牌机构,全国四星专利代理机构。总部位于广州珠江新城核心地段,并在广州黄埔、增城、番禺以及中山、东莞、佛山、惠州、江门、韶关、潮州、浙江金华、广西南宁、重庆、安徽合肥分别设立有14家分公司。公司服务的客户已达数千家,代理的多项发明专利分别获得国家和省市级的专利奖。公司成立至今,坚持为广大客户提供专利咨询、申请、复审、无效、交易运营、专利分析、专利培训、诉讼等综合服务。公司以代理发明专利申请业务见长,业务常年保持平稳增长。
知识产权分析联系人:张小姐 18127876023
知识产权试点/示范/贯标联系人:许先生 13143719518
知识产权运营及培训联系人:温小姐 13719280940
办公电话:020-38550992、38550767、38550875
联系地址:广东省广州市天河区黄埔大道西100号富力盈泰广场A塔16楼
『华学®知识产权』微信公众号是由广州市华学知识产权代理有限公司(www.chinahuaxue.com)主办的资讯与服务平台,致力于为社会大众提供更多专业知识产权信息与咨询服务。
