点击右上方『…』关注『华学知识产权』公众号

第四次区域全面经济伙伴关系协定领导人会议11月15日举行,东盟十国以及中国、日本、韩国、澳大利亚、新西兰15个国家,正式签署区域全面经济伙伴关系协定(RCEP),标志着全球规模最大的自由贸易协定正式达成。
昨日官方发布了《区域全面经济伙伴关系协定》(RCEP)协定文本的中英文版。其中协定中第11章内容为知识产权相关内容,协定对权利的授予、保护的例外、审查注册事项、民事刑事救济等等内容都进行了相关的约定。今日小编就协定的第十一章(知识产权部分)为大家做了梳理,详细内容如下:
第十一章 知识产权
目录
第一节 总则和基本原则
第二节 著作权和相关权利
第三节 商标
第四节 地理标志
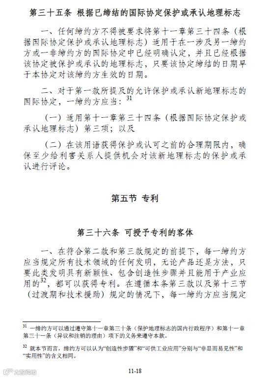
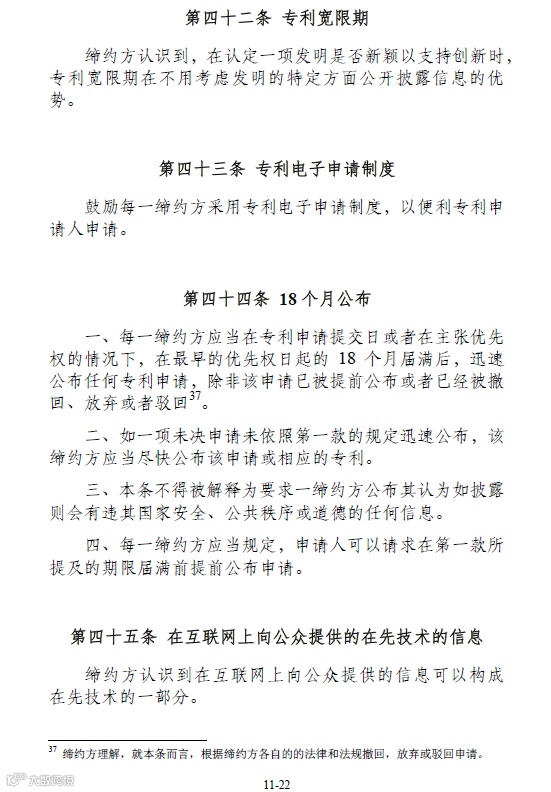
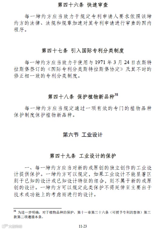
第五节 专利
第六节 工业设计
第七节 遗传资源、传统知识和民间文学艺术
第八节 不正当竞争
第九节 国名
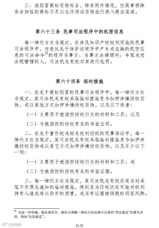
第十节 知识产权权利的实施
一般义务
民事救济
边境措施
刑事救济
数字环境下的执法
第十一节 合作与磋商
第十二节 透明度
第十三节 过渡期和技术援助
第十四节 程序事项









































文章整理于中国自由贸易区服务网
『华学®知识产权』微信公众号是由广州市华学知识产权代理有限公司(www.chinahuaxue.com)主办的资讯与服务平台,致力于为社会大众提供更多专业知识产权信息与咨询服务。


