点击右上方『…』关注『华学知识产权』公众号
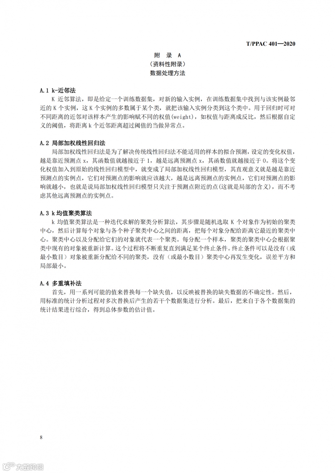
近日,中国专利保护协会标准 《专利技术试验验证指南》正式发布。

附件:1.《专利技术试验验证指南》(公布稿)
















文章来源:中国专利协会网站
『华学®知识产权』微信公众号是由广州市华学知识产权代理有限公司(www.chinahuaxue.com)主办的资讯与服务平台,致力于为社会大众提供更多专业知识产权信息与咨询服务。

华学知识产权点击右上方『…』关注『华学知识产权』公众号
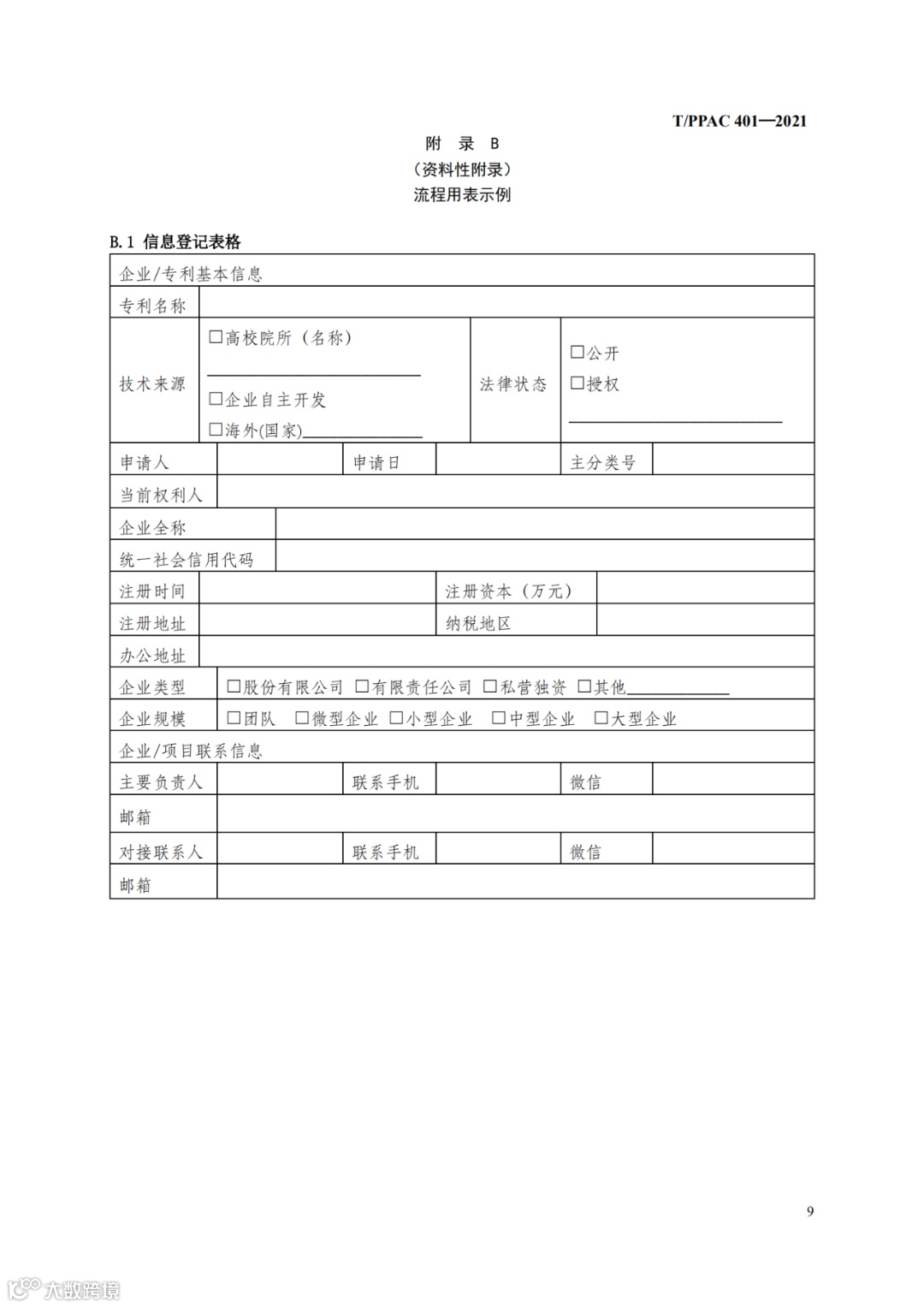
近日,中国专利保护协会标准 《专利技术试验验证指南》正式发布。

附件:1.《专利技术试验验证指南》(公布稿)
















文章来源:中国专利协会网站
『华学®知识产权』微信公众号是由广州市华学知识产权代理有限公司(www.chinahuaxue.com)主办的资讯与服务平台,致力于为社会大众提供更多专业知识产权信息与咨询服务。
