点击右上方『…』关注『华学知识产权』公众号

各地级以上市知识产权局,各国家级知识产权保护中心、知识产权快速维权中心:
根据《2021年全国知识产权行政保护工作方案》《广东省知识产权局2021年知识产权工作要点》要求,为更好引导直播电商进行知识产权保护全流程管理,推动该行业持续提升知识产权合规管理水平,我局制定了《直播电商知识产权保护工作指引》,现予以发布,供你们及有关企业参考。
广东省知识产权局
2021年10月27日
0
引言
为保障直播电商平台经营者和知识产权权利人的合法权益,增强直播电商从业人员的知识产权保护意识,提升直播电商行业知识产权合规管理水平,维护直播电商行业的市场秩序,推动直播电商行业良性发展,根据《中华人民共和国民法典》《中华人民共和国商标法》《中华人民共和国著作权法》《中华人民共和国专利法》《中华人民共和国电子商务法》《电子商务平台知识产权保护管理》(GB/T39550-2020)等法律法规及国家标准,制定本指引。
1
直播电商知识产权保护指引
1.1
主播/MCN机构的知识产权保护指引
主播、MCN机构为平台输出的内容直接涉及到知识产权的保护。MCN机构如不注重知识产权保护,不仅可能面临自身的利益被别人侵害,更有可能面临侵权风险甚至遭遇索赔。
MCN机构应关注直播账号权利、内容的知识产权问题,以及后期的知识产权保护和运营问题,推动知识产权成为MCN机构的核心竞争力。
(1)
直播账号权利保护指引
账号是直播电商平台上主播与用户的交互连接点,是一种无形资产。根据2021年1月1日实施的《中华人民共和国民法典》第127条规定,“法律对数据、网络虚拟财产的保护有规定的,依照其规定”。
无论MCN机构和主播采取何种合作模式,在不违反法律法规及与直播平台约定的前提下,可以通过合同约定来明确账号有关权利的归属。与此类似,MCN机构与主播缔约过程中,可以对于肖像权、姓名权(包括艺名、昵称等)、双方权利义务的平衡进行详细约定。
(2)
直播内容的知识产权保护指引
MCN机构输出内容的过程实际上就是创作的过程,其本质是基于知识产权进行运作,其中可能产生著作权、商标权、商业秘密等知识产权。作品自完成之时依法享有著作权保护,目前法律上通常以“视听作品”的形式对直播和小视频内容进行著作权保护。
直播内容通常会涉及以下知识产权保护:
(1)著作权:建议MCN机构依法对自制内容著作权及时向版权登记机构(如中国版权保护中心)进行登记,或采取其他积极手段(例如时间戳、云公证、云存证等方式)保存自制内容原稿,固定创作和首次发布的时间证据。
(2)商标权:对于主播的姓名(包括艺名、昵称)、肖像,可向国家知识产权局商标局申请注册商标,获准注册后即取得商标专用权;若需使用他人商标的,应依法征得权利人同意;若他人抢注主播的姓名、肖像为商标,建议及时采取商标异议、无效宣告等维权措施。
(3)商业秘密:对于涉及到技术信息、经营信息的商业秘密,建议MCN机构采取必要的保密措施,比如设定访问权限、添加商业秘密水印标识、与商业秘密有接触的工作人员签订保密协议等。
(4)地理标志:MCN机构方如需播出涉及地理标志的相关内容,建议先行获得地理标志权利人关于所播出地理标志的权利证明及地理标志专用标志使用人依法使用地理标志的承诺。
为做好以上几种类型的知识产权保护,建议MCN机构建立完整的保护体系,建立专门的知识产权管理团队,专职负责处理知识产权事务,并定期向机构负责人汇报工作进程。知识产权管理团队承担以下职责:
(a)确保直播知识产权管理规章制度得到实施;
(b)确保知识产权管理纳入日常直播电商活动各流程中;
(c)确保知识产权管理体系所需资源的获得。
如受客观条件限制,无法建立专门团队的MCN机构,可以主动寻求律师事务所、知识产权代理机构、其他法律服务机构等专业机构或专业人士的帮助(如直播基地或产业园区法律顾问等)。
(3)
知识产权侵权防范指引
主播及MCN机构在直播电商经营过程中,建议注意防范以下知识产权风险:
(1)销售的产品本身涉嫌侵犯知识产权
产品本身侵犯知识产权(著作权、商标权、专利权、地理标志)属于生产者、销售者责任的,主播/MCN机构可以通过合同,约定相关责任由生产者、销售者自行承担。同时,建议主播/MCN机构对产品的合法来源、品质进行必要的审核,否则可能面临承担广告法上的广告代言人/发布者/经营者的相应责任的风险。
(2)直播内容涉嫌侵权知识产权
对于主播和MCN机构,其创作的直播内容侵权主要表现为直播间展示的内容侵犯他人的商标权、图片/字体/音乐/视频著作权等,对于内容著作权,主播根据直播间权属的不同,承担的责任也不同。
在直播电商平台只提供技术服务的情况下,主要存在两种情形:
(1)主播在自己的直播间自播。此时,内容版权侵权的直接责任人是主播,侵犯相应版权的法律风险可能较高。在使用素材时,建议主播评估是否存在侵权,必要时先行取得权利再进行使用,即“先授权后使用”;
(2)主播受直播电商商家邀请,在商家的直播间直播。此时,内容版权侵权的直接责任人是商家,为避免被牵连索赔,建议主播可以通过和商家的代言合同、合作协议约定由商家自行承担相关责任,并承担因此给主播造成的损失。
1.2
直播电商商家的知识产权保护指引
直播电商商家在产品销售前,建议加强权利的管理。
(1)品牌方
具有自主品牌以及自主研发技术的直播电商商家,建议及时进行销售产品的知识产权布局,包括通过申请或受让等途径获得注册商标专用权、专利权,以及进行文案或图片的著作权登记等。如果需要取得他人知识产权使用权的,建议预先与相关权利人签订知识产权许可合同,明确约定相关权利和义务。
(2)非品牌方
建议直播电商商家确认直播间内销售的产品具有合法来源,包括但不限于获得品牌方的销售/代理/经销类的授权、从具有销售权的代理商或销售方采购、合法报关进口。
如开办“旗舰店”或“专卖店”的,直播电商平台可规定商家应取得商标权利人的相关授权(即在授权书中明确在具体平台开办“**品牌旗舰店”或“**品牌专卖店”),并注意商标标识的使用,避免违约或侵权。
直播电商商家经营过程中发生的知识产权纠纷的类型覆盖专利、著作权、商标、商业秘密、地理标志等多个领域。未经许可或授权,不当使用他人知识产权权利可能会引发专利、商标、数据库及计算机软件侵权的知识产权侵权或不正当竞争等问题。
当发生以下任一行为的时候,涉嫌侵犯他人知识产权或不正当竞争:
(1)直播电商商家未经授权或许可在其使用的店铺名、域名等内容中使用与他人商标、字号等相同或相似的文字;
(2)直播电商商家未经授权在其发布的商品信息中使用第三方的图片(如从网络上下载免费图片或者将电影片头、剧照等作为商品信息等)导致侵犯第三方著作权的;
(3)出售商品为未经许可使用他人商标的商品、侵犯他人注册商标专用权的;
(4)未经许可,擅自使用地理标志的;
(5)销售侵犯他人具有外观设计专利权的产品(包括某款商品已申请外观设计专利权,商家销售的商品仅是对其外观进行细微调整,并无实质性区别的产品);
(6)销售侵犯他人发明权、实用新型专利权的产品;
(7)商品信息或所使用的其他信息造成商业混淆,引人误认为是他人商品或者与他人存在特定联系的;
(8)对商品的性能、功能、质量、销售状况、用户评价、曾获荣誉等作虚假或者引人误解的商业宣传,欺骗、误导消费者的。
直播电商商家树立良好的知识产权意识,在选品、内容生产以及销售过程中,做好法律合规,可以避免以上行为发生,防止产品下架、被索赔等后果。
1.3
直播电商平台的知识产权保护指引
直播电商平台的知识产权保护内容主要包括治理假货和制止不正当竞争行为。一方面,平台经营过程中应严格遵守《中华人民共和国民法典》《中华人民共和国电子商务法》及知识产权法律法规。另一方面,平台可以以相关法律为基础,通过开展知识产权宣传教育、建立健全知识产权保护体系、规则及投诉处理流程,努力做到售前有准入、售中有监管、售后有保障。
《中华人民共和国电子商务法》在总则中要求所有电子商务经营者均应履行保护知识产权的义务,第四十一条至四十五条专门规定了电子商务平台经营者的知识产权保护制度。其中,第四十二条规定:“知识产权权利人认为其知识产权受到侵害的,有权通知电子商务平台经营者采取删除、屏蔽、断开链接、终止交易和服务等必要措施。通知应当包括构成侵权的初步证据。电子商务平台经营者接到通知后,应当及时采取必要措施,并将该通知转送平台内经营者;未及时采取必要措施的,对损害的扩大部分与平台内经营者承担连带责任。因通知错误造成平台内经营者损害的,依法承担民事责任。恶意发出错误通知,造成平台内经营者损失的,加倍承担赔偿责任。”
建议直播电商积极开展知识产权宣传教育,对合作的MCN机构员工及平台入驻主播开展知识产权知识的普及宣传和教育。
如直播电商平台系自营平台,一旦发生知识产权侵权,则平台承担全部责任。如系第三方机构入驻直播电商平台,根据平台与用户之间的协议,平台仅提供信息存储服务,并事前进行合理审查,事后采取合理措施的,直播电商平台依法承担“通知-删除(屏蔽)-反通知-恢复”的义务,但对于显而易见的侵权行为,如平台是明知、故意、甚至直接参与的,将与侵权人一起承担连带责任;如平台与用户之间的协议约定直播内容的知识产权归属于平台的,则平台将承担直播内容侵权责任。
直播电商平台可以依法建立专门的知识产权管理团队、建立健全知识产权保护规则、建立知识产权管理制度,包括:投诉举报受理机制,及时处理相关知识产权投诉、举报;纠纷解决机制,通过多种渠道建立知识产权纠纷解决机制;信用评价机制,建立知识产权权利人、电子商务平台内商家的信用评价机制,加强信用的监督管理等。
直播电商平台可以依法建立相关数据库,对标注知识产权标识的商品进行确认和登记,记录商品知识产权信息,建立主播所售商品的知识产权管理档案,如发现知识产权权利期限届满、提前终止的,记入管理档案;建议直播电商平台对知识产权投诉和处理的相关信息进行存储、证据管理、追溯管理、协助核查等,对侵权通知、不存在侵权声明及争议处理结果公示,对知识产权保护状况较差、被投诉次数较多的商户或主播,依据直播电商制定的规则给予警告和惩戒。
直播电商平台建立的知识产权相关规则,可以包括以下主要内容:
(1)用户协议,明确平台与商家、主播、用户等参与主体在知识产权归属和使用上的权利和义务;对于合作的MCN机构以及入驻的销售主播,直播电商平台应与其签订《知识产权承诺书》,明确有关知识产权诚信经营的事宜,恪守知识产权合同义务;
(2)商家、主播、MCN机构等直播电商参与主体的管理规范、内容创作规范、内容违规管理办法、售后服务标准等;
(3)侵权处理规则,即针对出售假冒伪劣产品、不当使用他人权利等涉及侵犯商标权、著作权、专利权及其他知识产权行为的处理规则;
(4)侵权投诉指引,包括受理投诉渠道(平台显著位置)、需提供的证明文件、处理时限等。
根据《中华人民共和国民法典》第一千一百九十四条规定,“网络用户、网络服务提供者利用网络侵害他人民事权益的,应当承担侵权责任。法律另有规定的,依照其规定”;《中华人民共和国民法典》第一千一百九十五条规定,“网络用户利用网络服务实施侵权行为的,权利人有权通知网络服务提供者采取删除、屏蔽、断开链接等必要措施。通知应当包括构成侵权的初步证据及权利人的真实身份信息。网络服务提供者接到通知后,应当及时将该通知转送相关网络用户,并根据构成侵权的初步证据和服务类型采取必要措施;未及时采取必要措施的,对损害的扩大部分与该网络用户承担连带责任”。直播电商平台履行以上法定义务,并结合个案实际情况采取相应措施。鉴于在判定是否构成侵权时,不同类型的知识产权对专业度的要求不同,平台在面临侵权的判断可能存在能力不匹配的情况。对显而易见的侵权行为,平台应采取必要措施,包括屏蔽、断开链接、删除等;但对于根据权利人提供的初步证据尚不足以认定侵权,平台可以引导权利人通过司法或行政保护渠道进行解决。
2
直播电商知识产权维权指引
2.1
平台投诉维权
(1)
平台投诉的流程
直播电商平台可以依法设立清晰、便捷的知识产权侵权投诉流程,如在网站首页、商品界面、直播界面设置侵权投诉链接入口。知识产权权利人利用平台提供的侵权投诉机制,了解平台的投诉规则和流程,利用平台提供的措施帮助维权。
知识产权权利人认为其知识产权受到侵害时,可以通过在线投诉、电子邮件、信函等书面形式向直播电商平台发送通知,要求直播电商平台采取必要措施,以避免造成进一步的侵权损失。在适用“通知-删除”规则的情况下,平台依法对侵权内容采取删除、屏蔽、断开链接等措施,权利人可以第一时间阻止侵权人的侵权行为,避免损失的扩大。
(2)
平台投诉的注意事项
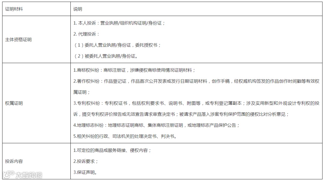
权利人在直播电商平台进行侵权投诉建议提供必要的材料,主要包括:

互联网侵权证据具有转瞬即逝、取证难的特点,建议权利人尽可能在第一时间固定证据且满足具备法律效力的要求,有条件的可以选择公证保全的方式。
由于侵权判定以及法律证据准备的专业性较强,权利人可选择专业的维权机构或律师、知识产权代理师代为处理。
(3)
禁止恶意投诉
建议知识产权权利人在维权的同时,注意维权的正当性,以排挤竞争对手为目的的恶意投诉可能因此承担法律责任。
投诉人应注意投诉资料的真实性、合法性、准确性。避免以竞争对手的商品被下架为目的,恶意提供虚假材料、发出错误通知,破坏正常的竞争秩序。根据《中华人民共和国民法典》第一千一百九十五条第三款规定,“权利人因错误通知造成网络用户或者网络服务提供者损害的,应当承担侵权责任。法律另有规定的,依照其规定”。
如遭遇恶意投诉,主播和商家可以采取以下措施:一方面,向平台发出不存在侵权行为的声明,写明:经营者的真实身份信息;要求终止必要措施的商品或者服务信息;权属证明、授权证明等不存在侵权行为的初步证据;声明真实性的书面保证等。直播电商平台依法对不侵权行为声明进行审查,排除明显不能证明声明人行为合法性的声明。另一方面,商家和主播也可以寻求司法帮助,以错误通知、恶意发出错误通知造成其损害为由,向人民法院提起诉讼。同时,最高人民法院《关于审理涉电子商务平台知识产权民事案件的指导意见》第九条第二款还规定了反向保全措施,“因情况紧急,电子商务平台经营者不立即恢复商品链接、通知人不立即撤回通知或者停止发送通知等行为将会使其合法利益受到难以弥补的损害的,平台内经营者可以依据前款所述法律规定,向人民法院申请采取保全措施”。
如直播电商平台判定不存在侵权行为,该投诉构成恶意投诉的,则对已采取的必要措施及时终止。直播电商平台可以对恶意通知的相关信息,包括投诉次数、投诉时机等进行记录,并提高恶意投诉人后续发出通知的受理和处置门槛。
2.2
行政、司法途径维权
(1)
行政、司法途径维权的依据
根据《中华人民共和国民法典》第一千一百九十六条,“网络用户接到转送的通知后,可以向网络服务提供者提交不存在侵权行为的声明。声明应当包括不存在侵权行为的初步证据及网络用户的真实身份信息。网络服务提供者接到声明后,应当将该声明转送发出通知的权利人,并告知其可以向有关部门投诉或者向人民法院提起诉讼。网络服务提供者在转送声明到达权利人后的合理期限内,未收到权利人已经投诉或者提起诉讼通知的,应当及时终止所采取的措施” 。
因此,权利人在已提供足以证明侵权行为存在的材料及权利证明文件之后,在平台进行投诉未达成维权效果的,可以及时转向行政、司法等其他途径。同时,行政、司法解决具有稳定、权威的特点。
(2)
行政途径维权
各级市场监管部门负责专利、商标、地理标志产品和商业秘密的行政保护工作。
县级以上著作权主管部门负责著作权的知识产权保护及相关工作。
因知识产权侵权行为引起纠纷的,权利人可以请求知识产权行政管理部门处理。例如,根据《中华人民共和国商标法》第六十一条规定,“对侵犯注册商标专用权的行为,工商行政管理部门有权依法查处;涉嫌犯罪的,应当及时移送司法机关依法处理”。
权利人还可以通过拨打举报电话或者通过网络在线投诉。举报投诉电话主要有:12315、12345。
(3)
司法途径维权
因知识产权侵权行为引起纠纷的,权利人可以向法院起诉。起诉的具体流程可根据《中华人民共和国民事诉讼法》及相关规定,或向法院咨询。
由于司法维权的周期一般较长,建议权利人运用诉前行为保全、先行判决等制度,及时制止侵权行为,减少受到的损失。如权利人通过司法途径进行维权的,建议做好证据固定,有条件的可委托专业的律师办理相关案件。
2.3
知识产权纠纷多元化解决
直播电商产业参与者众多,知识产权保护不能单凭平台之力。保护知识产权,促进良好的竞争环境,需要多方主体共同努力,更需要各方之间紧密合作。直播电商平台、商家、主播、MCN机构、行业协会等主体之间可以加强对话合作,推动多元共治。
(1)
直播电商各主体协同营造良好环境保护知识产权
在直播电商行业营造良好的竞争环境,不仅要依靠直播电商平台,更需要商家、主播、MCN机构等每个参与主体的共同努力。建议各个参与主体利用自身优势,凝聚各方合力,共同推动建设高效完善的知识产权保护体系。
(一)商家作为商品的制造者和销售者,有必要加强自律,加强知识产权意识,避免商品侵犯他人知识产权;
(二)建议主播和MCN机构在直播过程中,加强对自身内容的审核,避免出现侵权内容;
(三)建议直播电商平台制定完整的投诉处理规则,建立便捷高效的维权机制,积极进行侵权的主动防控;
(四)知识产权权利人可以主动维权,善于利用各种维权资源,同时不滥用权利。
(2)
通过调解、仲裁等非诉讼方式解决直播电商的纠纷
仲裁是一种快速解决争议的方式,一般以不公开的方式进行,有利于保守当事人的商业秘密,也有利于维护当事人的商业信誉。仲裁可以在主播与MCN机构或者MCN与平台等之间的协议中明确约定。如未约定的,或者对仲裁事项、仲裁机构约定不明确的,或者属于侵权行为的,则不能进行仲裁。
调解具有廉价、灵活、便利、高效等优点,仲裁和调解机制符合电子商务发展的要求,建议在电子商务纠纷解决领域广泛应用。
(3)
发挥协会等社会组织的作用
推动协会等社会组织参与知识产权维权工作,既能发挥群众优势,促进高效维权,又能在全社会营造保护知识产权的氛围。此外,还可以通过协会等社会组织定期收集和发布知识产权数据,对于知名品牌进行广泛宣传,对侵犯知识产权的商家/主播进行曝光,发挥社会组织在知识产权信用体系建设中的重要作用。
本指引相关名词参考解释
直播基地:指拥有商家/供应链/MCN机构等资源,并为其提供培训、资源对接等服务的主体;
直播电商主播:指在直播电商商家的销售活动中,负责参与一系列策划、编辑、录制、制作、观众互动等工作,并担当主持工作的网络主播;
UGC:User-generated Content的缩写,即用户生成内容, 指用户将自己原创的内容通过互联网平台进行展示或者提供给其他用户;
PGC:Professionally-generated Content的缩写,即专业生产内容,指为平台提供专业制作内容的电视、媒体、制作公司、传播公司等主体;
KOL:Key Opinion Leader的缩写,即关键意见领袖,通常指拥有更多、更准确的产品信息,且为相关群体所接受或信任,并对该群体的购买行为有较大影响力的人;
MCN机构:Multi-Channel Network,指为直播电商提供UGC/KOL/红人/明星/自媒体等达人孵化服务、渠道拓展、选品及产业挖掘的主体。
文章来源:广东省知识产权局
第一时间了解最新资讯!
『华学®知识产权』微信公众号是由广州市华学知识产权代理有限公司(www.chinahuaxue.com)主办的资讯与服务平台,致力于为社会大众提供更多专业知识产权信息与咨询服务。


