点击右上方『…』关注『华学知识产权』公众号

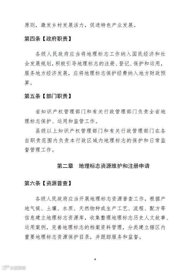
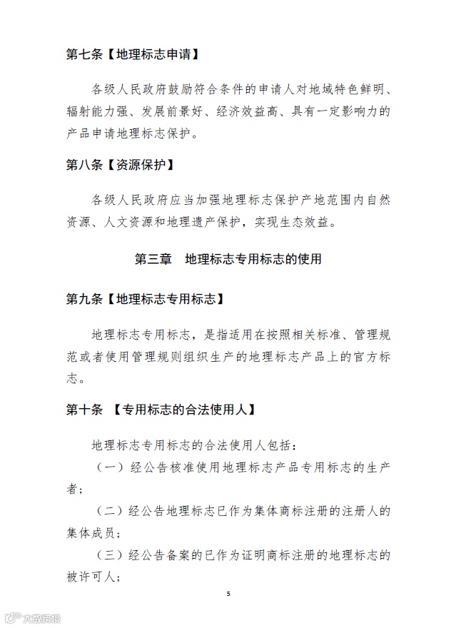
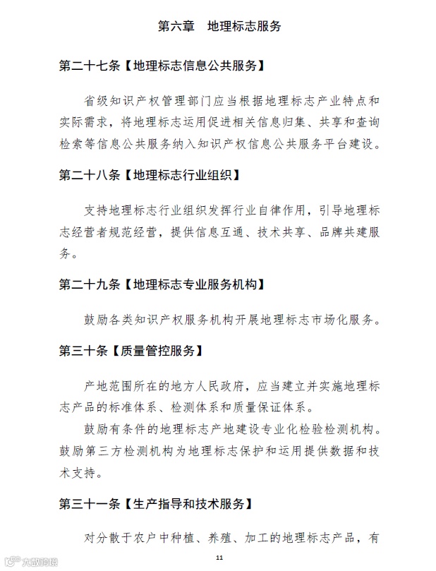
为深入贯彻落实《关于强化知识产权保护的意见》和我省《关于强化知识产权保护的若干措施》要求,加强地理标志保护,规范地理标志的使用和管理,保证地理标志产品的质量特色,保护消费者的合法权益,维护地理标志产品生产者、经营者的公平竞争秩序,优化广东法治化国际化营商环境,我局于2021年启动《广东省地理标志条例》立法起草工作,并经反复研究形成了《广东省地理标志条例(征求意见稿)》。
为更广泛听取社会各界的意见建议,现将《广东省地理标志条例(征求意见稿)》通过我局门户网站(http://amr.gd.gov.cn/)公开征求社会意见。有关单位和各界人士可以在2022年4月4日前,通过以下方式提出意见:
一、邮寄至广东省市场监督管理局知识产权保护处,地址:广东省广州市天河区黄埔大道西363号1114室,邮编:510630;
二、通过电子邮件发送至:gdsjj_ipbh@gd.gov.cn。
三、通过来电,联系人:孙娟,刘金华,联系电话:020-87683860、020-38835550。
附件:
1.广东省地理标志条例(征求意见稿).docx
2.《广东省地理标志条例(征求意见稿)》起草说明.doc
广东省市场监督管理局
2022年3月4日
















来源:广东省市场监督管理局官网
『华学®知识产权』微信公众号是由广州市华学知识产权代理有限公司(www.chinahuaxue.com)主办的资讯与服务平台,致力于为社会大众提供更多专业知识产权信息与咨询服务。


