
《最高人民法院关于修改〈最高人民法院关于知识产权法庭若干问题的规定〉的决定》已于2023年10月16日由最高人民法院审判委员会第1901次会议通过,现予公布,自2023年11月1日起施行。
最高人民法院
2023年10月21日



最高人民法院审判委员会第1901次会议决定,对《最高人民法院关于知识产权法庭若干问题的规定》作如下修改:
一、将第二条修改为:“知识产权法庭审理下列上诉案件:
(一)专利、植物新品种、集成电路布图设计授权确权行政上诉案件;
(二)发明专利、植物新品种、集成电路布图设计权属、侵权民事和行政上诉案件;
(三)重大、复杂的实用新型专利、技术秘密、计算机软件权属、侵权民事和行政上诉案件;
(四)垄断民事和行政上诉案件。
知识产权法庭审理下列其他案件:
(一)前款规定类型的全国范围内重大、复杂的第一审民事和行政案件;
(二)对前款规定的第一审民事和行政案件已经发生法律效力的判决、裁定、调解书依法申请再审、抗诉、再审等适用审判监督程序的案件;
(三)前款规定的第一审民事和行政案件管辖权争议,行为保全裁定申请复议,罚款、拘留决定申请复议,报请延长审限等案件;
(四)最高人民法院认为应当由知识产权法庭审理的其他案件。”
二、将第三条修改为:“审理本规定第二条所称案件的下级人民法院应当按照规定及时向知识产权法庭移送纸质、电子卷宗。”
三、增加一条,作为第四条:“知识产权法庭可以要求当事人披露涉案知识产权相关权属、侵权、授权确权等关联案件情况。当事人拒不如实披露的,可以作为认定其是否遵循诚实信用原则和构成滥用权利等的考量因素。”
四、将第八条改为第七条:“知识产权法庭审理的案件的立案信息、合议庭组成人员、审判流程、裁判文书等依法公开。”
五、将第十一条改为第十条,将其中的“本规定第二条第一、二、三项所称第一审案件”改为“本规定第二条第一款规定类型的第一审民事和行政案件”。
六、删除第四条、第五条、第十二条、第十三条、第十四条。
七、其他条文序号作相应调整。
本决定自2023年11月1日起施行。
根据本决定,《最高人民法院关于知识产权法庭若干问题的规定》作相应修改后重新公布。
最高人民法院
关于知识产权法庭若干问题的规定(全文)
(2018年12月3日最高人民法院审判委员会第1756次会议通过;根据2023年10月16日最高人民法院审判委员会第1901次会议通过的《最高人民法院关于修改〈最高人民法院关于知识产权法庭若干问题的规定〉的决定》修正,该修正自2023年11月1日起施行)
为进一步统一知识产权案件裁判标准,依法平等保护各类市场主体合法权益,加大知识产权司法保护力度,优化科技创新法治环境,加快实施创新驱动发展战略,根据《中华人民共和国人民法院组织法》《中华人民共和国民事诉讼法》《中华人民共和国行政诉讼法》《全国人民代表大会常务委员会关于专利等知识产权案件诉讼程序若干问题的决定》等法律规定,结合审判工作实际,就最高人民法院知识产权法庭相关问题规定如下。
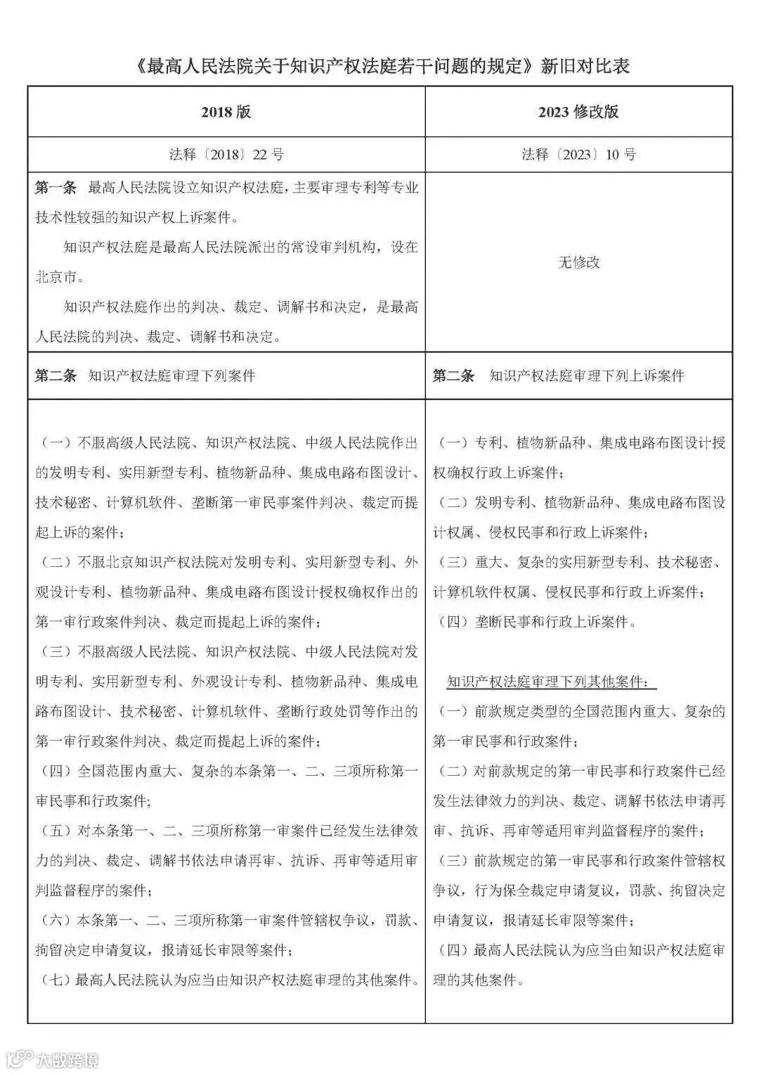
第一条 最高人民法院设立知识产权法庭,主要审理专利等专业技术性较强的知识产权上诉案件。
知识产权法庭是最高人民法院派出的常设审判机构,设在北京市。
知识产权法庭作出的判决、裁定、调解书和决定,是最高人民法院的判决、裁定、调解书和决定。
第二条 知识产权法庭审理下列上诉案件:
(一)专利、植物新品种、集成电路布图设计授权确权行政上诉案件;
(二)发明专利、植物新品种、集成电路布图设计权属、侵权民事和行政上诉案件;
(三)重大、复杂的实用新型专利、技术秘密、计算机软件权属、侵权民事和行政上诉案件;
(四)垄断民事和行政上诉案件。 知识产权法庭审理下列其他案件:
(一)前款规定类型的全国范围内重大、复杂的第一审民事和行政案件;
(二)对前款规定的第一审民事和行政案件已经发生法律效力的判决、裁定、调解书依法申请再审、抗诉、再审等适用审判监督程序的案件;
(三)前款规定的第一审民事和行政案件管辖权争议,行为保全裁定申请复议,罚款、拘留决定申请复议,报请延长审限等案件;
(四)最高人民法院认为应当由知识产权法庭审理的其他案件。
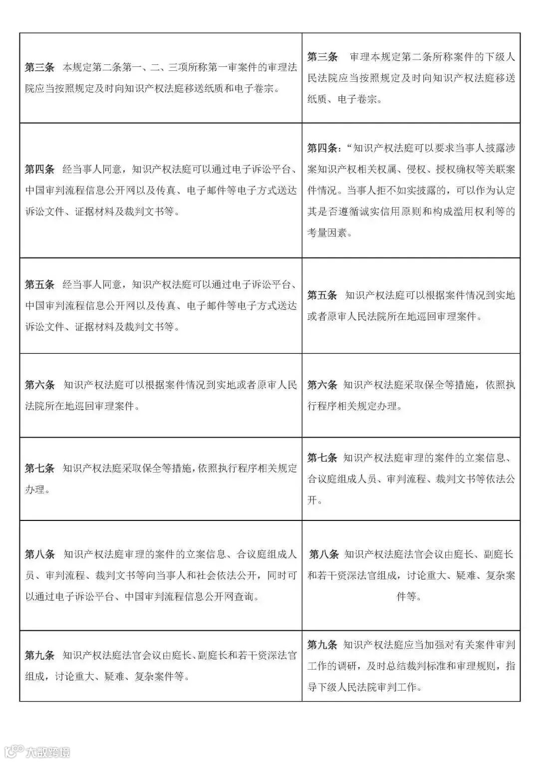
第三条 审理本规定第二条所称案件的下级人民法院应当按照规定及时向知识产权法庭移送纸质、电子卷宗。
第四条 知识产权法庭可以要求当事人披露涉案知识产权相关权属、侵权、授权确权等关联案件情况。当事人拒不如实披露的,可以作为认定其是否遵循诚实信用原则和构成滥用权利等的考量因素。
第五条 知识产权法庭可以根据案件情况到实地或者原审人民法院所在地巡回审理案件。
第六条 知识产权法庭采取保全等措施,依照执行程序相关规定办理。
第七条 知识产权法庭审理的案件的立案信息、合议庭组成人员、审判流程、裁判文书等依法公开。
第八条 知识产权法庭法官会议由庭长、副庭长和若干资深法官组成,讨论重大、疑难、复杂案件等。
第九条 知识产权法庭应当加强对有关案件审判工作的调研,及时总结裁判标准和审理规则,指导下级人民法院审判工作。
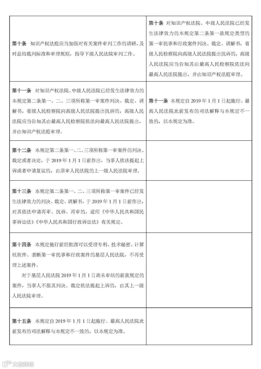
第十条 对知识产权法院、中级人民法院已经发生法律效力的本规定第二条第一款规定类型的第一审民事和行政案件判决、裁定、调解书,省级人民检察院向高级人民法院提出抗诉的,高级人民法院应当告知其由最高人民检察院依法向最高人民法院提出,并由知识产权法庭审理。
第十一条 本规定自2019年1月1日起施行。最高人民法院此前发布的司法解释与本规定不一致的,以本规定为准。
来源:中华人民共和国最高人民法院
『华学®知识产权』微信公众号是由广州市华学知识产权代理有限公司(www.chinahuaxue.com)主办的资讯与服务平台,致力于为社会大众提供更多专业知识产权信息与咨询服务。


