“老赖”贾跃亭不再回国,还钱的希望渺茫,讨债人群要钱无望,也渐渐散去,但“老赖”的身份和法律规制一直约束着老贾。如今,贾夫人也被列为“老赖”,拖欠中植系公司14亿人民币,乘坐飞机等高消费或将受限。现在两人分居国内外,贾老板和贾夫人将会如何抉择?
贾夫人被列“老赖”
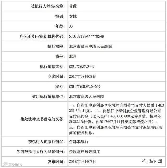
北京市第三中级人民法院3月7日发布的执行信息显示,甘薇应向浙江中泰创展企业管理有限公司(下称“浙江中泰创展”)支付14.03亿元,并支付按照年利率24%计算的违约金,以及迟延履行期间的债务利息,但其全部未履行,因此以违反财产报告制度情形被列为“失信被执行人”。
“贾布斯”还在“窒息”
贾夫人在国内操劳着还债,眼看着力有不逮。贾先生滞留美利坚仍旧在为梦想窒息。近期,更是营造出一副副喜人的景象。
在2018年2月的法拉第未来(Faraday Future,以下简称FF)供应商大会上,贾跃亭宣称,FF已完成15亿美元的融资,基本满足IPO之前的全部股权融资需求。目前,公司正全力以赴为FF91量产而努力,FF91也将在2018年底前交付。
3月20日,贾跃亭旗下FF位于美国加利福尼亚州汉福德市的工厂在日前正式开工以及公司在京沪大规模招聘的消息开始流传。经历了连续跌停的乐视网当日放量涨停。
4月8日,睿驰智能汽车广州拿地的传言被坐实,并引起不小的震动。睿驰汽车与贾跃亭的关联公司FF为关联关系,成立于2018年2月12日,注册资本3亿美元。
有钱买地,没钱还债?不少乐视的债权人与投资者产生质疑。紧接着,深交所向乐视网发出问询函。
然而乐视网与睿驰汽车“完全独立”“不存在任何关系”,贾跃亭继续为梦想窒息,睿驰拿地或不受影响,乐视债权人还得继续等下去。
“老赖”夫妻能否团聚?
不仅乐视的债权人见不到贾跃亭,如果他依然选择滞留不归,身为贾夫人的甘薇今后也可能很难见其一面。
一旦被列为失信人,人民法院可以对失信人采取限制高消费措施,使之不得在乘坐交通工具时选择飞机、列车软卧、轮船二等以上舱位。“老赖”几乎寸步难行。
贾跃亭夫妇什么时候才能团聚?甘薇能否与贾跃亭在国外团聚?办法总归会有。
“法院除了将被执行人列入黑名单以外,还有一个措施叫限制离开国境,如果没有被限制,离开国境还是有办法出去。”吕学伟称。也就是说,如果没有被限制离境,甘薇仍然可以通过陆地进入与中国接壤的国家,再转飞机飞往美国。
只是,在如今同城故交都已经成为“网友”的时代,贾先生贾夫人是否能团聚并不是债权人关心的问题。债权人关心的是,贾先生贾夫人什么时候能欠债还钱。

