导 读
先使用后付费:成果单位将科技成果许可给企业(特别是中小微企业)免费试用一段时间。试用期满意后,双方再通过分期、延期、收益提成等方式“买单”,降低试错成本
先使用后合作:免费试用后,双方不限于简单的许可转让,而是可以升级为深度合作,如技术开发、作价投资等,实现从“一锤子买卖”到“长期合伙人”的跨越
更值得一提的是,政策允许成果完成人先自行转化再走权属分割程序(简约确权程序),实现对科研人员极大的机制松绑。
⚠️ 相关风险提醒:
权属约定不清 → 后续收益纠纷难维权
-
合同关键条款缺失 → 可能无法认定省级科技项目 -
未走阳光平台 → 可能丧失"尽职免责"政策保护
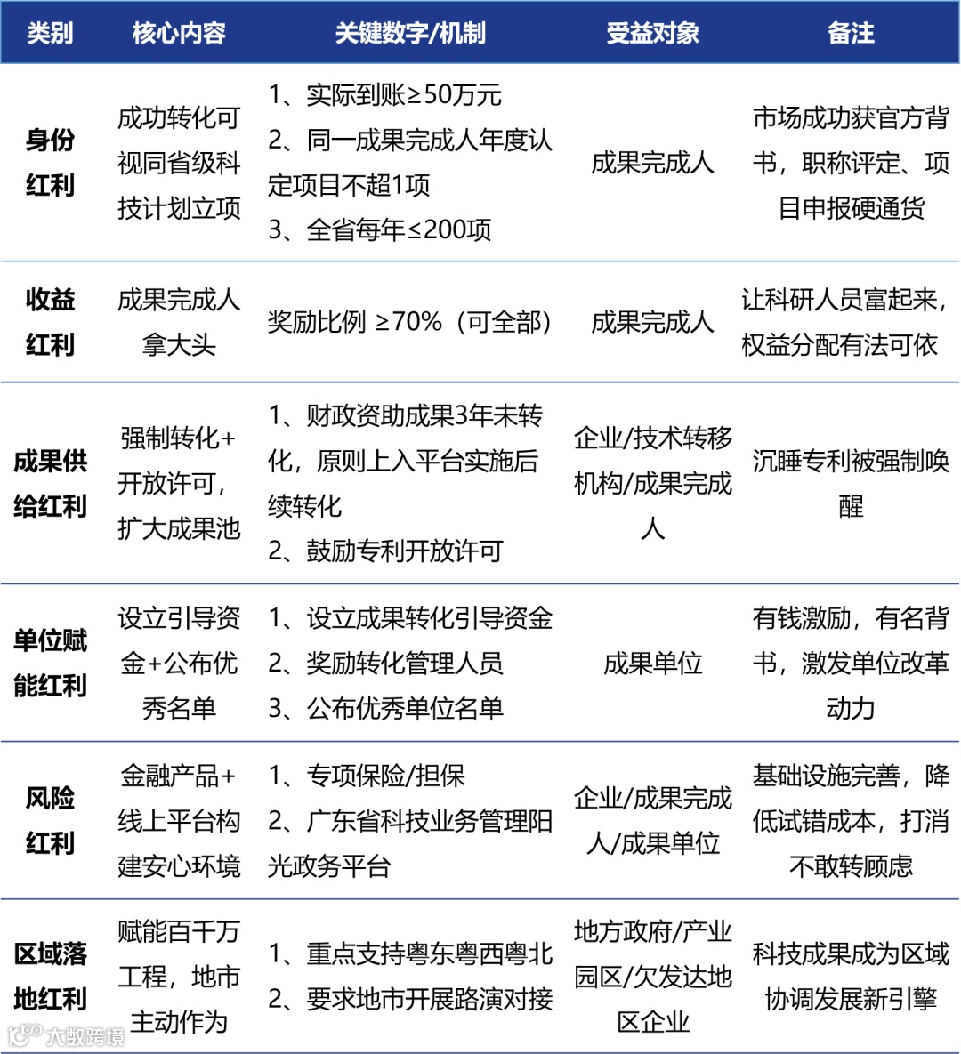
单位赋能红利:资金池与品牌激励
(转化管理激励)
风险红利:金融与平台保驾护航
(构建安心环境)
区域落地红利:赋能百千万工程
(招商引资、落地转化)
关键政策红利一览表
信息参考:
广东省科学技术厅等五部门关于印发《广东省推进职务科技成果“先用后转”改革的若干政策措施》的通知 https://gdstc.gd.gov.cn/zwgk_n/zcfg/gfwj/content/post_4837578.html
本政策解读仅供参考,具体实施请以官方文件为准。
我们能为您做什么?
为成果单位提供制度建设+成果评估+合同设计一站式服务
为企业提供技术对接+政策辅导+转化支持全程陪伴
为成果完成人提供权益保障+项目认定+价值提升专业支持
联系我们,获取更多信息!
📞 联系电话:温老师 13719280940
📧 联系邮箱:pro@huaxueip.com
📍 办公地址:广州市天河区金颖路1号金颖大厦4楼401室
📢 请转发给需要的技术需求与提供者!

