近年来,高熵合金(HEAs)在催化和储能方面越来越受到研究者的关注。了解每种元素因亲氧性而对合金性能的影响对于理解HEAs完整性质至关重要。然而,HEAs的含氧的结构和稳定性来源尚未得到很好的理解,这主要是由于其成分种类繁多,造成合成和分析上的巨大困难。尤其是在电催化领域,大部分工作都是在研究HEAs的元素种类变化带来的活性位点的改变,以及其高熵的四大效应带来的优异性能,很少有工作关注到HEAs体系中氧的存在。因此,本工作以强亲氧元素来设计HEAs,对比减少亲氧元素的材料,证明了亲氧元素引入的同时在HEAs中引入间隙掺杂的O。因为O原子具有很强的得电子能力,它的引入可以作为电子缓冲剂,能够使得HEAs体系的电荷发生再分布,强化其周围各元素之间的连接,起到间隙固溶强化的效果。
在材料的制备过程中,氧无处不在,人们往往采用超高真空或保护气氛条件下避免材料的无效氧化来提高材料的性能。但是苛刻的制备条件往往很难达到完美的效果。并且像氧这种原子半径比较小的原子,很容易以间隙掺杂的方式进入晶格中,形成间隙固溶体。此外,由于制备好的材料在接触空气后容易表面吸附含氧官能团等,容易造成仪器检测分析的含氧误差,所以体系中少量的O掺杂很容易被忽视。并且有研究者发现当掺入HEAs原子分数为2.0%的O元素后,HEAs的拉伸强度提高和塑性都明显的提高,这个发现使得人们对氧的间隙掺杂强化有了新的认识。
2024年10月22日,云南大学的郭洪教授与河南师范大学的职松松等人在期刊《Advanced Materials》上发表了题为“Interstitial Oxygen Acts as Electronic Buffer Stabilizing High-Entropy Alloys for Trifunctional Electrocatalysis”的论文。本研究利用创新的焦耳加热和脉冲加热技术,成功合成了由Cr、Mn、Fe、Ni和Pt构成的高熵合金纳米颗粒(HEA-O)自支撑三功能催化电极。研究发现,Cr元素的强氧亲和力可以引入大量氧原子形成间隙氧掺杂,从而显著提高材料的电化学活性和稳定性。
(1)强亲氧元素引入的同时在HEAs中引入间隙掺杂的O。
(2) O原子作为电子缓冲剂来平衡高熵合金中各元素的电子密度,使得HEAs更加稳定。
(3) 间隙氧掺杂具有减少元素溶出迁移从而提高稳定性的能力。

图1.高熵合金中间隙氧掺杂的作用机理图。

图2. 高熵合金的结构表征
根据表征结果,说明了高熵合金纳米颗粒成功的合成,并根据测试结果发现了氧的存在现象以及与Cr元素的强烈伴随关系。

图3. 间隙氧存在的证明
为了更深入的理解高熵合金纳米颗粒中各Cr元素和氧的关系,进行了同步辐射和理论计算的研究,从同步辐射实验和理论计算两方面的结果可知氧大概率存在与Cr的周围。

图4. 证明间隙氧的存在改变了各元素的电子结构
通过实验和理论计算进一步说明了间隙氧引入可以作为电子缓冲剂,能够使得HEAs体系的电荷发生再分布,强化其周围各元素之间的连接,起到间隙固溶强化的效果。

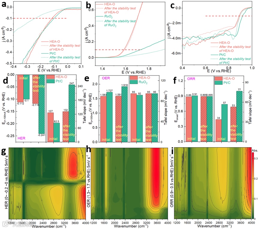
图5. HER/OER/ORR的性能测试
从测试的结果可以看出该材料具有良好的三功能特性,在多功能电催化中有良好的应用潜力。

图6.理论计算和实验证明材料的稳定性。
从理论计算中可以看出间隙氧掺杂具有减少元素溶出迁移从而提高稳定性的能力。并从实验上进一步验证了该材料的稳定性。
HEAs在催化和储能方面越来越受到研究者的关注,了解每种元素因亲氧性而对合金性能的影响对于理解HEAs完整性质至关重要。然而,HEAs的含氧的结构和稳定性来源尚未得到很好的理解,这主要是由于其成分种类繁多,造成合成和分析上的巨大困难。尤其是在电催化领域,大部分工作都是在研究HEAs的元素种类变化带来的活性位点的改变,以及其高熵的四大效应带来的优异性能,很少有工作关注到HEAs体系中氧的存在。因此该工作在理解间隙氧掺杂在高熵合金中的作用对其发展理解很有帮助。
深圳中科精研专注于研发高效电催化材料,致力于推动可再生能源技术的发展。我们的催化剂产品旨在提升电化学反应的效率和稳定性,适用于电解水制氢和各种电池技术。通过不断的技术创新,我们为科研和工业界提供可靠的解决方案,帮助客户实现高效能和可持续发展目标。
如果您对设备有兴趣,欢迎联系张老师:13121391941
