导语
面对废旧磷酸铁锂正极稳定难解、传统回收工艺高能耗低效率的行业瓶颈,江苏师范大学杨舜团队与墨尔本大学王媛团队在《ACS Nano》上发表突破性研究成果。研究团队创新性地提出低共熔溶剂辅助碳热冲击策略,在20秒内将废旧磷酸铁锂高效转化为高附加值产物,实现锂回收率97.39%,并成功将回收产物用于催化废弃塑料转化,为锂电资源循环与塑料污染治理提供了全新的协同解决方案。

研究亮点
极速转化:20秒内完成磷酸铁锂选择性分解,能耗仅为传统工艺1.2%
高效回收:锂、铁回收率分别达97.39%与99.17%,实现元素闭环循环
高值利用:回收产物Fe₂P在废弃PET醇解中催化效率达98.05%
绿色工艺:低共熔溶剂替代强酸强碱,大幅降低环境负担
图文解析
图1 通过拉曼光谱与共聚焦显微镜证实,低共熔溶剂均匀包覆磷酸铁锂颗粒,为后续瞬时反应奠定基础;温度曲线显示系统可在4秒内升至2100℃,展现超快加热能力。

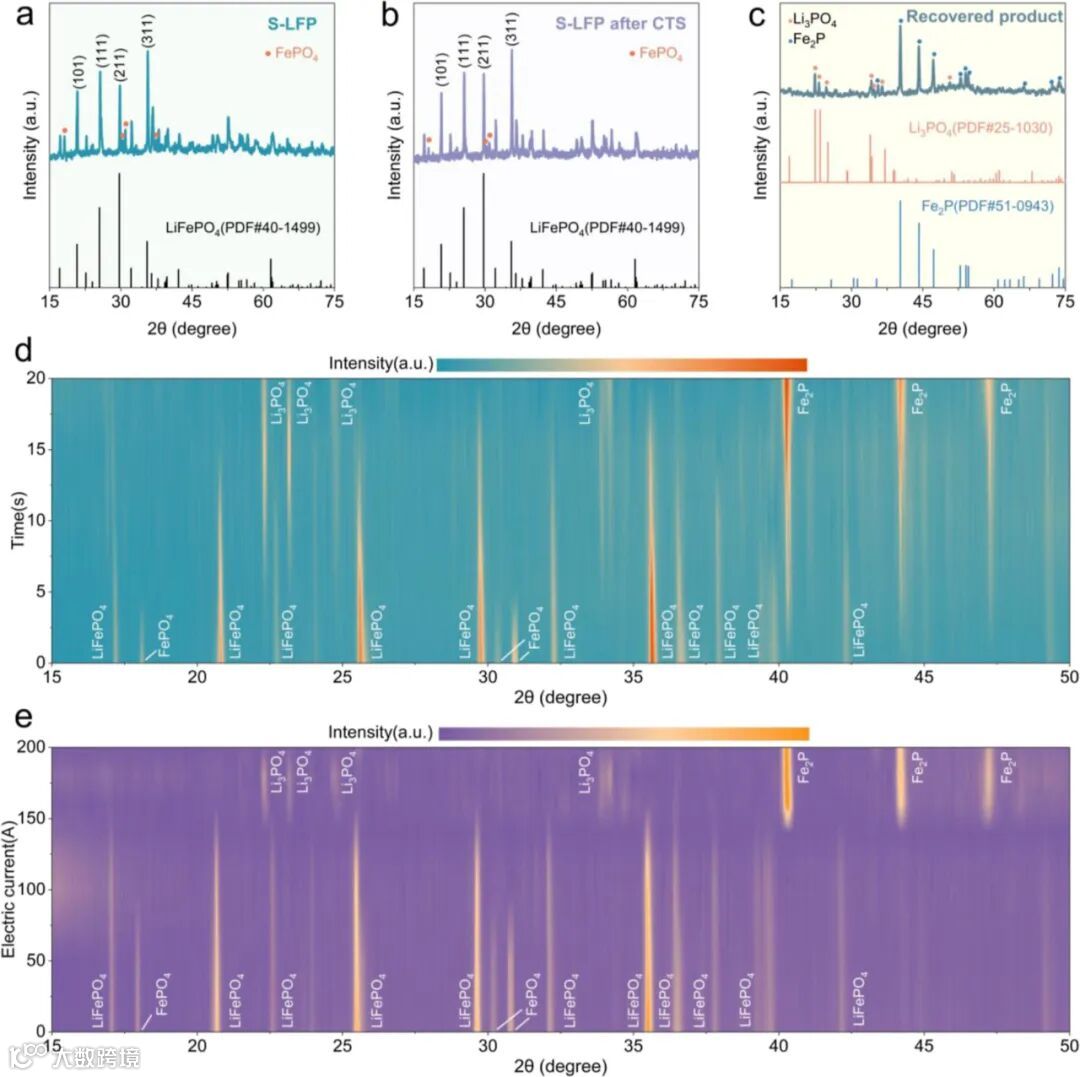
图2 的XRD结果表明,低共熔溶剂包覆是实现磷酸铁锂完全转化为Fe₂P与Li₃PO₄的关键,最优条件为180A电流作用20秒,突显该方法在快速完全相转化方面的独特优势。
图3 对回收产物的形貌与结构表征显示,Fe₂P与Li₃PO₄分别形成50nm和11nm的均匀颗粒,且元素分布清晰无交叉;Fe₂P的强铁磁性为后续磁选分离提供便利。

图4 的机理研究表明,低共熔溶剂在反应中既提供强还原气氛,又有效抑制锂挥发;经济性评估显示每处理1公斤废料可获净收益约81.84美元,工业可行性显著。
图5 系统评估了Fe₂P在废弃PET解聚中的催化性能,其催化生成的DMT单体产率高达98.05%,且循环三次后仍保持优异活性,实现“电池-塑料”废弃物的协同资源化。

技术支撑
本研究的成功实施依赖于以下核心技术与工艺支持:
瞬时高温系统:具备秒级升温至2100℃的焦耳加热设备,是实现快速反应的核心
低共熔溶剂配方:氯化胆碱-尿素体系的精确配比与包覆工艺,保障反应均匀性
磁性分离技术:利用Fe₂P的铁磁特性实现产物的高效分离与提纯
催化应用验证:完整的PET醇解评价体系,证实回收产物的高值化潜力
该技术路线与极端条件材料合成、绿色溶剂技术及资源循环领域的技术积累高度契合,为复杂废弃物的协同处理提供了创新范式。
总结与展望
本研究通过低共熔溶剂辅助碳热冲击策略,成功实现了废旧磷酸铁锂正极的高效回收与高值化利用,在20秒内完成材料转化,且能耗极低。该工艺不仅实现了锂铁元素的高效回收,更将回收产物应用于塑料催化解聚,开创了“电池-塑料”废弃物协同资源化的新路径。未来,通过探索该策略在多元电池体系中的适用性及集成化工艺,有望构建更为完善的废弃物循环技术体系。
文献信息
Rapid Selective Recycling of Spent LiFePO₄ Cathodes via a Deep Eutectic Solvent-Assisted Carbothermal Shock Method
ACS Nano, 2025
DOI: 10.1021/acsnano.5c09434
欢迎关注我们的公众号或访问官方网站:
https://www.zhongkejingyan.com.cn/
如果您对上述创新研究所用设备感兴趣,欢迎联系张老师:13121391941

