导语
质子交换膜水电解制氢技术的“心脏”——酸性析氧催化剂,其活性与稳定性不可兼得的世纪难题迎来重大突破!耶鲁大学胡良兵教授团队在材料学顶刊《Advanced Materials》 上发表颠覆性研究成果。该团队开创 “氧气氛高温热冲击” 合成法,成功制备出高钼含量(50 at%)的单相Mo₀.₅Ru₀.₅O₂催化剂,在酸性环境中实现了210 mV的低过电位,并在50 mA cm⁻²高电流下稳定运行超过300小时,其稳定性远超纯RuO₂及所有已报道的掺杂催化剂,为低成本、长寿命绿氢生产提供了革命性材料解决方案。

🔍 研究亮点
创新合成范式:首创 “氧气氛高温热冲击”法,利用超高温(~1200°C)与急速淬冷(~10⁴ °C s⁻¹),突破高Mo掺杂的热力学壁垒,实现原子级均匀单相固溶体。
卓越活性与极致稳定:酸性析氧过电位仅210 mV,在50 mA cm⁻²高电流密度下稳定运行超过300小时,衰减率极低(0.06 mV h⁻¹)。
机制深度阐释:高价Mo掺杂如同“晶格支柱”,显著提升氧空位形成能,从根源抑制Ru溶解,破解“活性-稳定性”权衡魔咒。
产业化前景明确:性能指标全面领先,Ru原子利用率高,为降低PEMWE系统贵金属用量与成本铺平道路。
📊 图文解析
图1 合成路径对比揭示HTSO独特优势
研究清晰对比了三种方法:传统溶胶-凝胶法因慢速升温冷却导致MoO₃与RuO₂相分离;空气热冲击法因缺氧生成金属相;唯有在富氧气氛下实施超高温瞬时加热与急速淬冷,才能将Mo、Ru原子“冻结”在单一四方相晶格中,获得高稳定性单相纳米颗粒。

图2 单相结构的形成与验证
SEM/TEM及元素面扫证实所合成纳米颗粒(~10 nm)中Mo、Ru、O元素高度均匀分布。原子分辨HAADF-STEM与XRD共同确证材料具有与RuO₂一致的单一四方晶相。系统实验结合埃林汉姆图分析指出,富氧气氛、适宜高温与急速淬冷是成功合成单相固溶体的三大关键。

图3 性能全面领先,稳定性脱颖而出
极化曲线显示Mo₀.₅Ru₀.₅O₂-HTSO具有优异活性(~210 mV@10 mA cm⁻²),且质量活性与转换频率更高,表明Ru原子利用率显著提升。长达300小时的恒电流测试中,其过电位几乎无衰减,稳定性远超低掺杂样品及传统方法样品,跻身最稳定Ru基催化剂行列。

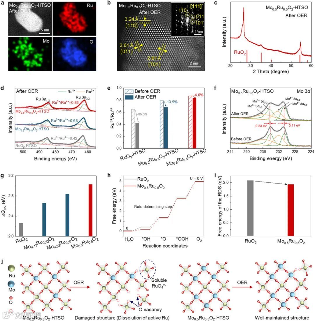
图4 结构鲁棒性与稳定机制揭秘
经历300小时严苛测试后,催化剂元素分布与晶体结构保持完好,印证单相结构鲁棒性。XPS表明高Mo掺杂有效抑制了Ru的过氧化。DFT计算从机理上揭示:Mo掺杂提高了氧空位形成能,增强了晶格氧稳定性,从而阻断了Ru的溶解路径;同时优化了反应决速步能量,实现活性与稳定的双赢。

⚙️ 技术支撑
氧气氛高温热冲击系统:集成精确气氛控制、毫秒级超高温加热与急速淬冷模块,是实现非平衡合成、攻克热力学壁垒的核心。
跨尺度先进表征平台:借助原子分辨率STEM、原位XPS、同步辐射XAS等手段,从原子到宏观全面解析材料结构与演化。
高通量电化学与理论计算:结合标准三电极测试、长时耐久性考核及DFT模拟,精准评估性能并深度阐释构效关系。
💎 总结与展望
本研究通过开创性的合成方法,成功打破了高活性RuO₂基催化剂在酸性环境中稳定性不足的桎梏。其核心价值在于利用非平衡的“氧气氛热冲击”动力学过程,制备出传统热力学认为难以形成的高Mo含量单相固溶体,并从根本上通过电子与结构双重调控提升了材料本征稳定性。这项工作不仅为PEMWE提供了极具产业化潜力的候选催化剂,其普适性的合成策略更为设计其他高性能、高熵金属氧化物材料开辟了新道路。未来,该材料在真实电解槽中的全电池验证与寿命评估,将是其走向应用的关键一步。
文献信息
Molybdenum‐Enriched Mo₀.₅Ru₀.₅O₂ Nanoparticles for Efficient and Stable Oxygen Evolution Reaction.
Kaizhu Zeng, In Gyeom Kim, Fangyuan Liu, Peiyuan Gao, Litao Yan, Bhuvana Modachur Sivakumar, Thomas W Wietsma, Yiheng Du, Qian Zhang, Chong Yang, Yang Hu, Tangyuan Li, Shu Hu, Yuyan Shao, Liangbing Hu.
Advanced Materials, 2025.
DOI: 10.1002/adma.202520210
欢迎关注我们的公众号或访问官方网站:
https://www.zhongkejingyan.com.cn/
如果您对上述创新研究所用设备感兴趣,欢迎联系张老师:13121391941

