在材料研发领域,实验效率往往是制约创新的隐形天花板。单一样品逐一制备、数小时甚至数天的热处理周期,让“高通量筛选”只停留在概念层面。
中科精研推出HTG高通量焦耳加热装置,基于焦耳效应,单批次可同时处理25+个样品,将传统2-3天的实验流程压缩至分钟级,真正实现阵列化并行合成。
01 效率革命:从“逐一实验”到“阵列筛选”
传统方法处理一批样品,少则数小时,多则数天。HTG高通量焦耳加热装置利用超快热冲击技术,0-1秒内完成升降温,将“逐一实验”变为“并行合成”。实验效率提升数十倍,材料筛选周期大幅缩短。
02 核心突破
高通量并行:单批次可同时处理至少25个样品,阵列化设计,支持材料组分、工艺参数的高通量筛选与优化。
超快热历程:毫秒级升降温能力,突破热力学平衡限制,可实现亚稳相、不混溶异质结构等高性能材料的快速制备。
全自动化闭环控制:实时监控温度、电流、电压,自动反馈调节,减少人为误差,保障数据精度与一致性。支持温度/电流/电压实时采集、远程控制,提供脉冲、程序、手动多种控制模式。
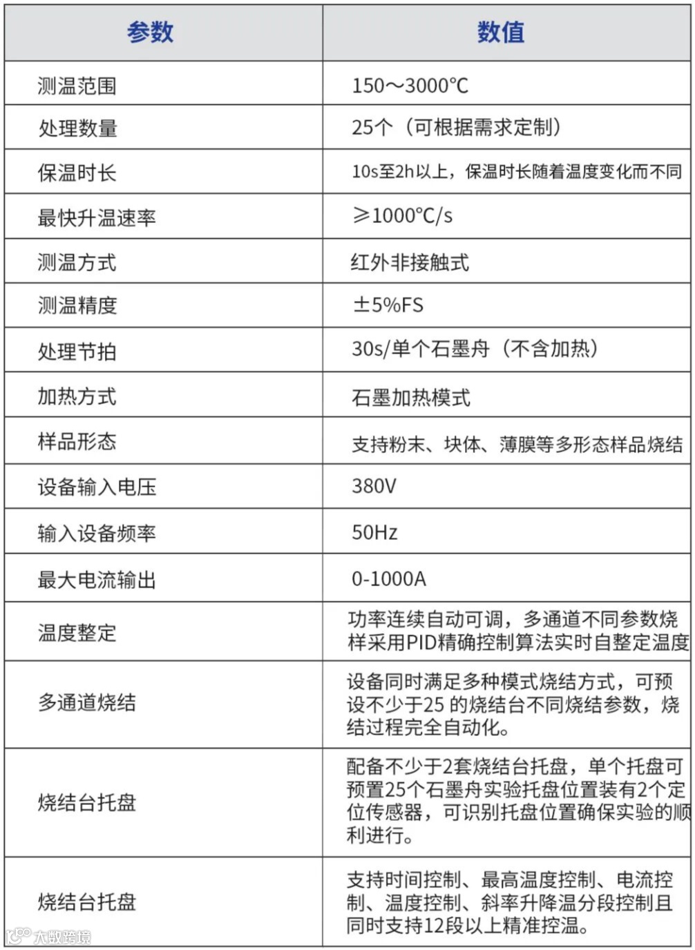
03 产品参数
04 应用场景
材料科学
单原子催化剂:高温快速合成并稳定单原子位点
陶瓷材料:3000°C超快烧结,适用于氧化物、碳化物、氮化物致密化
高熵材料:毫秒级快速合成高熵合金,突破热力学限制
二维材料:可控合成石墨烯、MXene等
能源科学
电极材料:优化电池正负极结构,提升能量密度与循环寿命
固态电解质:快速致密化烧结,增强离子电导率与界面稳定性
催化科学
精准调控活性位点与载体相互作用,提升催化效率与选择性
化学工程
MOF材料:快速活化多孔框架结构,增强吸附分离与催化性能
机械工程
金属/复合材料:细化晶粒结构,增强力学性能与耐磨耐腐蚀特性
环境科学
固废转化:将生物质、废塑料、电子垃圾等快速转化为石墨烯等高值碳材料
食品科学
热处理加工:秒级快速杀菌灭酶,最大限度保留营养成分与风味品质
05 预期效益
提高实验效率与科研能力
降低成本与人力消耗
提高数据质量与实验精度
助力学科高质量发展
助力教学高效实施
推动科研成果/项目高效产出
欢迎关注我们的公众号或访问官方网站:
https://www.zhongkejingyan.com.cn/
如果您对上述创新研究所用设备感兴趣,欢迎联系张老师:13121391941

