/ 摘 要
作为具身智能的代表之一,人形机器人发展正加速迈进产业化临界点。2025年,被业界普遍誉为人形机器人的“量产元年”。 我们预计2030年后产业渗透率将进入指数级增长通道,2035年全球出货量或达400万-1000万台。中国内地市场方面,在政策驱动、技术拐点、场景革命、及本土供应链优势的多重共振下,人形机器人有望复制新能源汽车成功经验,形成领先优势。本文系统对比及梳理了人形机器人和新能源汽车产业链,并综合考量各零部件的价值量占比、技术难度以及国产化进度,我们认为,量产临近,建议关注确定性较强的核心零部件环节,包括行星滚柱丝杠、空心杯电机、六维力矩传感器和谐波减速器。
人形机器人需求广阔,2035年有望达千万级出货量。
2023-25年原型机密集发布并快速迭代,众多科技明星公司和初创团队纷纷切入新赛道,在原型机发布上,中国内地企业表现亮眼,如小米cyber-one、小鹏Iron、宇树H1等。人形机器人应用场景广阔,短期来看,主要应用于工业和社会服务,但中长期维度,我们更看好具有to C属性的家庭市场。2025年被业界普遍誉为人形机器人的“量产元年”,我们预计2030年后产业渗透率将进入指数级增长通道,2035年全球出货量有望达400万-1000万台,2024-35年复合增长率70.6%至84.9%,其中服务人形机器人份额将上升至84%。
政策和资本助力,内地人形机器人发展进入快车道。
政策上,中央政府通过发布《人形机器人创新发展指导意见》等政策,明确了人形机器人产业发展的阶段目标,支持产业链上下游协同,推动产业生态建设。地方层面,包括北京、深圳和上海相继发布文件支持人形机器人产业的发展。资本端,对于人形机器人的投资热情高涨,2024年,中国内地机器人行业共发生200起左右投融资事件,金额总计超200亿元人民币。技术上,中国内地在人形机器人领域的全球竞争力逐渐凸显,截至2023年,中国已累计申请6618件人形机器人技术专利,成为申请人形机器人技术专利数量最多的国家。其中优必选科技已经在人形机器人的有效专利储备量方面排名全球第一,高于本田、索尼、丰田等企业。我们预计中国人形机器人2024-35年的出货量年复合增长率将超过75%,2035年占全球市场份额的45%。
智能化和零部件优势显著,中国内地有望复制新能源汽车成功经验。
我们认为中国内地在人形机器人行业的优势体现在智能化和本体制造产业链。智能化方面,人形机器人、低空飞行器和新能源车均是具身智能的代表。中国内地在自动驾驶/智能驾驶领域积累了丰富的系统集成经验,能够快速将这些技术迁移到人形机器人开发中,不仅加速研发进程,还能有效降低成本,为人形机器人的规模化应用奠定基础。本体量产方面,人形机器人关节电机、传感器、电池等核心部件与新能源汽车供应链重叠度达60%以上,凭借内地在新能源汽车的制造优势,我们认为中国内地人形机器人本体制造同样具备规模化降本潜力。
量产在即,核心零部件投资确定性较强。
投资逻辑上,人形机器人正处于发展初期,智能化处于技术摸索中,而本体制造层面多个零部件的技术已经逐渐收敛,本体量产的进度快于“大脑”和“小脑”的研发进度。类比新能源汽车,当前阶段建议关注价值量占比高且本土化率较低的核心零部件,包括行星滚柱丝杠、空心杯电机、六维力矩传感器和谐波减速器。
一、人形机器人需求广阔,2035年有望达千万级销量
核心观点
人形机器人行业正迎来前所未有的发展机遇,行业正加速迈进产业化临界点。2023-25年原型机密集发布并实现迭代,众多科技明星公司和初创团队纷纷切入新赛道,中国内地在原型机发布上表现突出,如小米的cyber-one、小鹏的Iron、宇树的H1等。人形机器人应用场景广阔,短期看工业和社会服务应用,中长期家庭市场潜力巨大。工业人形机器人开启工业制造与物流柔性化生产新纪元,服务人形机器人在家庭服务、医疗保健、教育科研等领域应用前景广阔,供需共振,市场前景可期。2025年被誉为人形机器人“量产元年”,2030年后产业渗透率将进入指数级增长通道,预计2035年全球出货量达400万-1000万台,2024-35年年复合增长率70.6%至84.9%,其中服务人形机器人份额将上升至84%。
行业正加速向产业化临界点迈进
人形机器人技术的探索历程可追溯至20世纪中期。1972年,日本早稻田大学研发出世界上第一款全尺寸人形智能机器人WABOT-1,开启了人形机器人技术的先河。1990年代,随着研究方向的创新以及控制方法、人工智能等领域的突破,人形机器人技术迎来了快速发展期。2000年,本田推出ASIMO机器人,其运行功能的逐步完善标志着人形机器人技术迈上了新的台阶。此后,人形机器人在环境感知、决策、学习和运动控制等方面不断迭代升级,性能显著提升。2018年,本田因市场需求、业务调整等因素宣布停止ASIMO的研发。2020年软银旗下的全球顶尖机器人技术公司波士顿动力出售给韩国现代汽车集团,收购作价为11亿美元,估值相比2013年谷歌收购波士顿动力时的30亿美元下降了约63%。然而,行业技术发展的脚步并未停滞。2022年,特斯拉推出Optimus机器人,引领了新一轮人形机器人的研发热潮。与此同时,人工智能的快速进步为人形机器人的研发注入了新的动力。
当前,全球人形机器人产业仍处于技术突破与场景验证的初级阶段,尚未形成规模化商业应用格局。根据技术演进路径、市场需求图谱及政策支持力度综合分析,我们认为,行业正加速迈入产业化临界点。
同时,我们认为人形机器人的快速普及取决于两个关键因素,一是BOM(Bill of Materials,物料清单)成本的下降速度令人形机器人定价更为亲民,二是人机交互能力的极大提升(大模型的泛化能力飞跃提升)。
特斯拉入局人形机器人:技术突破与成本控制并举,进一步打开行业空间
我们认为,特斯拉入局人形机器人产业,将复制其在新能源汽车领域对全球产业链的推动作用,加速人形机器人产品的迭代和技术发展,同时带来了显著的降本能力。
技术突破:特斯拉的Dojo超级计算机为人形机器人Optimus提供了强大的计算支持,显著提升了其感知、交互和决策能力,加速了技术成熟和商业化进程。
成本控制:凭借其电动汽车核心技术的复用,特斯拉大幅降低了人形机器人的单机成本,为其大规模商业化铺平了道路。
根据特斯拉的计划,2025年启动Optimus试点生产,目标产量数千台,并计划2026年产能提升至每月1万台,年产量达10万台级,未来目标把单价降至2万美元以下。其量产计划直接推动了全球机器人产业链的优化,促使供应商加速扩产,例如,行星滚柱丝杠企业新剑传动启动了年产100万台的扩产项目。特斯拉的技术方案和应用场景被视为行业风向标,被众多厂商效仿,促进了整个产业链的协同发展。同时,特斯拉的进入,提升了市场对人形机器人行业的关注度,也引发了投资热潮。特斯拉计划将Optimus应用于工厂自动化,并逐步拓展到家庭和工作场景,为人形机器人的未来发展提供了广阔的想象空间,行业发展方向也更为清晰。
需求端:短期看工业/社会服务应用,中长期爆发点在于家庭市场
目前,全球人形机器人在各个领域的应用仍处于起步阶段。具体可以把人形机器人应用归为三类:工业机器人、服务机器人和特种机器人。我们认为,工业人形机器人和服务人形机器人市场需求巨大,而服务人形机器人面向更为广泛的大众群体,将会是人形机器人未来最大的市场。
工业人形机器人开启工业制造与物流柔性化生产新纪元。
当前,人形机器人在工业制造与物流领域的规模化应用仍处于探索初期,其落地场景主要集中在高自动化、强智能化的标杆企业。相较于传统工业机器人(如机械臂)和移动机器人(如自动导引运输车(AGV)),人形机器人凭借类人形态与多自由度运动特性,在柔性化生产适配(如复杂装配、非标工件操作)及人机协作场景中展现独特优势。
在汽车制造中,人形机器人的应用正逐渐扩展,主要集中在工厂装配、质量检查、物流协同和危险环境作业等领域。例如,优必选的Walker S1在比亚迪工厂的实训中,效率提升了一倍,稳定性提升了30%。
在质量检查方面,人形机器人配备了全身摄像头和深度学习模型,能够进行毫米级检测,准确率超过99%。
在物流协同中,人形机器人可以与AGV协同作业,完成从分拣、搬运到配送的室内外一体化全自动流程,提高物流效率,减少人工干预。优必选的Walker S1已经在比亚迪、吉利汽车等多家汽车工厂进行实训,应用于分拣、车辆组装、质量检查等环节。小鹏汽车的AI人形机器人Iron已在其广州工厂参与生产实训,主要应用于工厂自动化、门店服务等领域。
然而,人形机器人的大规模普及仍面临核心制约,如硬件成本居高不下(单台成本普遍超50万元;人民币,下同);运动控制与AI决策技术尚未完全成熟(如动态环境实时响应能力不足),以及市场对替代传统劳动力的经济性与安全性仍存疑虑。
同时,我们认为,由于大多新汽车制造工厂在传统工业机器人(如机械臂)和移动机器人(如AGV)的应用推动下,已达到高自动化水平,而人形机器人的成本较高,这使得在某些应用场景中,传统机器人仍然可能是性价比之选。
服务人形机器人需求空间更为广阔
我们认为,服务人形机器人将会是未来最大的市场,这一方面得益于人工智能、机器学习和传感器技术的快速发展让人形机器人向大众市场普及成为可能;另一方面,全球人口老龄化和劳动力短缺的趋势也使需求变得更为迫切。联合国预测,到2050年全球65岁及以上人口占比将从目前的9%增至16%,欧洲和北美地区可能达到25%。日本作为老龄化最严重的国家,65岁以上人口占比已达29.3%(2024年)。
在服务领域,人形机器人的应用前景广阔,涵盖家庭服务与陪伴、医疗保健与康复、教育与科研等多个方面,或有助解决人口老化和劳动力短缺的挑战。
在家庭服务与陪伴领域,人形机器人能提供家政、教育、娱乐等多种服务,其外形与人类相似、自然交互能力强、学习能力突出且多功能集成,有助于提高家庭生活质量,尽管目前应用仍处于起步阶段。
在医疗保健与康复领域,随着全球医疗和康复需求增长,人形机器人可承担康复任务,应对养老需求。
在教育与科研领域,人形机器人可作为教学助手,激发学生学习兴趣,减轻教师负担,未来渗透率有望提升。
人形机器人在服务领域的商业化应用处于初级阶段,随着技术成熟、性能优化和市场需求增长,其在各领域的渗透率将持续上升,改变人们生活方式和社会服务体系。
供给侧:人形机器人原型机更迭加速,2025年进入量产
2025年被业届普遍誉为人形机器人的“量产元年”,从供给侧动态观察,多家知名厂商计划在年内开始批量交付人形机器人。特斯拉计划试点生产Optimus,目标数千台;Figure AI预计3Q25生产2万台。中国内地方面,宇树科技2025年计划交付超500台H1机器人(售价65万元),优必选计划于2Q25启动Walker S1工业版规模化交付,目标超500台,2026年计划产能提升至万台级,单价降至50万元以内。此外,Agility Robotics将全面上市Digit;1X Technologies计划储备1000台;华为试产“夸父”;魔法原子、中科惠灵、优理奇等企业也有量产计划。
据高工产业研究院测算,2024年全球人形机器人市场规模约为10亿美元,对应年出货量1.19万台。我们预测至2030年,市场规模扩容至151亿美元,对应年度销量68万台。2031年之后,随着中国人形机器人产业链加快降本,和大模型的泛化能力飞跃提升,我们预计行业进入爆发式增长。这一增长曲线背后,既有工业场景从试点到规模复制的纵向深化,也涵盖新兴应用场景持续涌现带来的增量空间。基础假设下,我们预计到2035年,全球人形机器人出货量达400万台,2024-35年复合增长率70.6%。乐观情况下,我们假设2035年人形机器人的BOM成本下降更快,由2025年的6万美元下降到1.3万美元,以及大模型的泛化能力快速上升,赋予人形机器人处理复杂家庭任务的能力,人形机器人在制造业/服务业渗透率分别为0.4% / 0.5%,对应2035年人形机器人出货量1000万台, 2024-35年复合增长率84.9%。其中,我们认为全球服务人形机器人的占比将会由2024年的57%上升至2035年的84%。
二、政策和资本助力,技术加持,中国内地人形机器人发展进入快车道
核心观点
核心观点:中央政府和地方政府相继发布政策,推动人形机器人商业化落地。中央政府通过发布《人形机器人创新发展指导意见》等政策,明确了人形机器人产业发展的阶段目标,支持产业链上下游协同,推动产业生态建设。2024年,中国内地机器人行业共发生200起左右投融资事件,金额总计超200亿元,人形机器人赛道爆火。此外,中国在人形机器人领域的全球竞争力逐渐凸显,如优必选科技在有效专利储备量方面排名全球第一,多家人形机器人企业与英伟达等国际巨头合作。中国内地人形机器人市场正迅速增长,我们预计2024-35年的年复合增长率将超过75%,2035年占全球市场份额的45%。在政府引导、技术进步、社会需求增长及供应链优势等因素推动下,人形机器人将在更多领域得到应用。
政策端:中央和地方政府相继发文,助力人形机器人商业化
过去一年,中央层面发布了一系列文件以支持从事人形机器人和智能机器人应用的企业。2025年,政府工作报告首次将“具身智能” (Embodied Artificial Intelligence, EAI)纳入未来产业范畴,并强调大力发展智能机器人等智能装备。这标志着人形机器人从技术研发上升至国家战略层面,成为推动科技创新与产业升级的关键抓手。
顶层设计上,中央政府通过发布《人形机器人创新发展指导意见》等政策,明确了人形机器人产业发展的阶段目标。到2025年,人形机器人创新体系初步建立,关键技术如“大脑”(AI决策与感知)、“小脑”(运动控制)、“肢体”(仿生机械结构)等取得突破,确保核心部件自主可控,整机产品达到国际先进水平并实现批量生产。
执行层面,中央政府支持产业链上下游协同,推动产业生态建设,如支持企业构建机器人超脑平台,促进产业生态完善。同时,鼓励产业联盟和投资基金的成立,如北京人形机器人产业联盟,通过搭建共享技术平台、推动标准规范发展等举措,加速实验室到市场的转化。在应用场景方面,中央政府推动人形机器人在特种领域、制造业、民生服务等场景的应用。在特种领域,面向危险环境作业,如救援、核工业等,强化人形机器人的快速移动与精确操作能力;在制造业,如汽车、3C电子等领域打造示范产线,支持装配、检测等工序。
地方政府积极响应中央政策,纷纷出台地方性的人形机器人产业发展规划。
北京:发布《北京具身智能科技创新与产业培育行动计划(2025-2027年)》,明确加快危险、重复、繁重岗位作业的具身智能机器人替代,推动人形机器人在危化防爆、矿山、冶炼、核电、消防应急、救援等刚需场景的落地。地方政府通过设立产业发展基金、建设创新中心与评测平台等方式,助力人形机器人产业发展。
上海:正在联合组建百亿基金,帮助初创企业进入赛道。北京亦已形成百亿规模机器人产业集群,并设立百亿级产业发展基金。多地政府还加速建设创新中心与评测平台,提升检验检测和中试验证能力,为产业发展提供支撑。
深圳:于2025年3月发布《深圳市具身智能机器人技术创新与产业发展行动计划(2025—2027年)》,聚焦打造具身智能机器人全链条创新生态,提出以核心技术突破、产业链完善和场景规模化应用为路径,推动深圳成为全球领先的智能机器人产业高地。该计划明确:技术攻关:重点突破多模态感知、智能交互、运动控制等关键技术,强化AI大模型与机器人本体的深度融合;产业布局:加速核心零部件(如传感器、关节模组)国产化替代,建设智能机器人产业园,培育“整机-零部件-软件”协同的产业集群;场景落地:优先在高端制造、医疗康复、家庭服务等领域开展示范应用,推动2027年全市智能机器人产业规模突破300亿元。
技术端:中国内地累计人形机器人技术专利全球第一
从企业数量看,中国内地人形机器人整机初创企业领先全球。根据国家地方共建人形机器人创新中心透露,截至2024年,全球通用人形机器人整机商业公司约150家,其中中国内地超过80家,占比超过50%,中国内地人形机器人整机商业公司中有半数来自高校的学生和教师创业。
从专利数看,根据人民网研究院数据,截至2023年,中国已累计申请6618件人形机器人技术专利,成为申请人形机器人技术专利数量最多的国家。在人形机器人领域,以有效发明专利计算,中国共拥有有效发明专利1699件,仅次于日本的1743件,排名全球第二。从申请人所持有的有效技术专利数量来看,优必选科技已经在人形机器人的有效专利储备量方面排名全球第一,高于本田、索尼、丰田等企业。
在2025年的国际消费电子展(CES),芯片巨头英伟达发布了多个新产品,其中包括首个生成式世界基础模型Cosmos。英伟达表示已经有许多领先的机器人和汽车公司成为Cosmos的首批用户,包括1X、Agile Robots、Agility、Uber等等。英伟达合作的14家人形机器人企业,其中6家来自中国内地,分别是宇树科技、小鹏汽车、傅利叶智能、银河通用、智元机器人和星动纪元。这些企业凭借各自的技术优势和创新能力,在全球人形机器人领域占据了一席之地。
资本端:人形机器人项目持续受到青睐
从中国内地人形机器人产业链企业的分布看,据高工机器人产业研究《人形机器人产业地图(2024)》显示,深圳、北京、上海、杭州、苏州分别拥有22.4%、14.5%、11.8%、5.8%和5.5%的产业链企业。同时从一级融资情况来看,据中国机器人网不完全统计,2024年,中国内地机器人行业共发生200起左右投融资事件,金额总计超200亿元。其中,近亿元与过亿元级事件约55起,金额超175亿元,融资总额超70亿元反映人形机器人项目持续受到资本青睐。
中国人形机器人行业:预计2024-35年市场规模年复合增长率有望超过75%
随着技术进步和社会需求增长中国人形机器人市场正迅速增长。凭借政府引导及扎实的产业链等优势,人形机器人产业正迈向大规模应用。此外,研发投入的增加、应用场景的不断拓展和资本市场的大力支持,也都在推动着人形机器人市场不断扩大。未来,中国人形机器人市场有望继续保持快速增长,我们预计2024-35年出货量的年复合增长率将超过75%,高于全球增长(基础假设下为70.6%),出货量将从0.4万台左右增至189万台。2024年中国人形机器人市场占全球份额为33.7%,受惠政策支持、技术进步、市场需求、供应链优势等多种因素推动下,我们预测市场份额将稳步上升至2035年的45%。
三、新能源汽车vs人形机器人,中国有望复制成功经验
核心观点
我们认为中国在人形机器人智能化和本体量产上均具有优势。智能化方面,中国在自动驾驶/智能驾驶领域积累了丰富的系统集成经验,能够快速将这些技术迁移到人形机器人开发中,不仅加速研发进程,还能有效降低成本,为人形机器人的规模化应用奠定基础。本体量产方面,人形机器人关节电机、传感器、电池等核心部件与新能源汽车供应链重叠度达60%以上,凭借中国在新能源汽车的制造优势,我们认为中国人形机器人本体制造同样具备规模化降本潜力。产业链上,我们建议关注价值量占比高且本土化率仍然较低的核心零部件,包括行星滚柱丝杠、空心杯电机、六维力矩传感器和谐波减速器。
特斯拉鲶鱼效应,加速中国人形机器人发展
全球新能源汽车发展过程中,特斯拉作为引领者对全球和中国内地新能源汽车发展影响深远。其关键事件与销售、渗透率变化紧密相关,在中国内地,特斯拉的进入刺激了市场竞争并通过上海超级工厂本地化生产降低成本,推动新能源汽车市场快速增长。但随着中国内地新能源汽车供应链完善和产品发力,特斯拉市场份额从2021年的16.5%大幅下滑至2024年的8.1%。与此同时,比亚迪市场份额从2021年的9.5%增长至2024年4季度的28.2%,实现两倍多增长。
同理,我们认为特斯拉进入人形机器人领域的鲶鱼效应将刺激产业发展和商业化落地。但中国内地的人形机器人企业依靠供应链优势和快速的产品迭代,有望实现全球领先。
新能源汽车vs人形机器人:供应链重叠度超过60%
中国内地的人形机器人产业与早期新能源汽车产业有诸多相似之处。顶层设计方面,新能源汽车产业在《节能与新能源汽车产业发展规划》等政策指引下明确方向,人形机器人产业则在《人形机器人创新发展指导意见》强力支持下,被定位为继计算机、智能手机、新能源汽车后的颠覆性产品。
产业链上,中国内地在新能源汽车供应链、低空飞行器供应链和人形机器人供应链方面有着深厚的基础和显著的优势
人形机器人关节电机、传感器、电池等核心部件与新能源汽车供应链重叠度达60%以上,具备规模化降本潜力。中国内地在新能源汽车领域已经建立了强大的供应链,包括电池生产、电机制造、传感器开发和控制系统设计等,这些优势可以通过技术转移、资源整合和政策支持,直接推动低空飞行器和人形机器人的发展。
电池
新能源汽车的电池技术(如高能量密度电池和电池管理系统)可以提升低空飞行器的续航能力和人形机器人的工作时间。例如,轻量化电池可以延长低空飞行器的飞行距离,而高效的电池管理则可以增强人形机器人的持久性。新能源汽车的电机技术可以优化低空飞行器的飞行性能(如推力和能效)以及人形机器人的运动灵活性(如动作精度和响应速度)。
传感器与控制系统
新能源汽车的传感器(如激光雷达、摄像头)和控制算法可以应用于低空飞行器和人形机器人,提升其自主导航、避障和智能交互能力。例如,低空飞行器可以借鉴新能源汽车的自动驾驶技术实现高级自主飞行,人形机器人则可以通过感知技术改善环境适应性。这些技术的协同效应和资源整合,将为人形机器人产业的发展提供坚实的支撑和新的机遇。
构筑未来:智能驾驶系统如何为高级机器人开辟道路?
根据中国计算机学会(CCF)专家的定义,具身智能是指一种基于物理身体进行感知和行动的智能系统,其通过智能体与环境的交互获取信息、理解问题、做出决策并实现行动,从而产生智能行为和适应性。人形机器人、智能汽车和电动垂直起降飞行器(eVTOL)均是具身智能的代表。
我们认为中国内地在自动驾驶/智能驾驶领域积累了丰富的系统集成经验,能够快速将这些技术迁移到人形机器人开发中,不仅加速研发进程,还能有效降低成本,为人形机器人的规模化应用奠定基础。智能驾驶系统需要将传感器、决策算法和控制模块高效整合,以实现车辆的安全导航,这种模块化、可扩展的架构设计同样适用于人形机器人。人形机器人也需要类似的框架来处理数据、制定决策并执行任务。两者在系统设计上的共通点在于对高效性和实时性的需求。
智能驾驶依赖于传感器融合技术,通过摄像头、激光雷达和雷达等设备感知环境并作出实时决策。人形机器人同样需要这些技术来理解周围环境并自主导航。两者的共通点在于对高精度感知算法和智能决策能力的高度依赖。中国内地的优势体现在其在人工智能和传感器技术上的大量投入,特别是在目标检测、路径规划等领域取得的突破。这些技术可以无缝应用于人形机器人,提升其环境适应能力和任务执行效率,推动人形机器人智能化水平的提升。
智能驾驶和人形机器人都需要在动态环境中实现实时数据处理,确保操作的高效性和安全性。两者都需配备故障安全机制和冗余设计,以应对潜在风险,这一需求是它们的核心共通点。中国内地的智能驾驶技术在实时操作系统和安全协议方面已取得显著进展,这些经验能够直接应用到智能机器人领域。此外,中国政府对新兴技术的政策支持为人形机器人研发提供了优越环境,助力技术创新快速落地,使中国在全球人形机器人市场中占据竞争优势。
本体制造量产是机器人商业化的前提,零部件降本是关键
人形机器人的制造可分为三大部分:本体、“大脑”和“小脑”(运动控制)。“大脑”部分受益于人工智能,发展相对成熟;“小脑”部分的发展受到数据量限制,以及上肢运控底层算法尚未成熟等因素影响,尚在发展初期。人形机器人本体制造主要包括旋转执行器、线性执行器、灵巧手、感知系统、电池、皮肤等。以特斯拉Optimus Gen2为例,Optimus全身具有 40 个执行器,50 个自由度。
当前人形机器人未能大规模商业化,主要受制于成本过高
类比智能汽车,我们认为人形机器人率先实现零部件和本体量产,智能化后续逐步推进。此前本田的Asimo由于造价高达300万美元以上,始终无法走出展厅、走上生产线,因此最终停产。根据特斯拉的量产计划,2025年将生产1万台Optimus机器人,产能扩展至每月1000台,2025年有望成为人形机器人量产元年。但Optimus量产时间较此前的2024年底推迟了约1年,主要是受制于零部件供应链尚不成熟,本体造价过高。
我们认为,人形机器人的量产落地建立在零部件成本大幅下降的基础上,使得本体制造成本达到多数人可接受水平。参照特斯拉的最终售价目标,其成本至少要降至2万美元以下。我们对Optimus年销量达到100万台时各零部件的价格进行假设,核心零部件价值量排序为:6D力传感器>行星滚柱丝杠>谐波减速器>空心杯电机>编码器>无框力矩电机。
本土化率提升正加速,关注核心零部件国产替代的机会
此前,由于机器人本体制造环节技术路径未能达成共识,导致零部件量产进度较慢。在经历多年发展后,零部件技术路线逐渐收敛,核心零部件的标准化程度提升。例如,无框力矩电机、谐波减速器等关键部件的技术方案趋于统一,厂商可基于成熟方案快速推进生产。
人形机器人可以被视为智能汽车的升级,参考新能源汽车/智能手机的发展,整装企业软件端倾向于自研自控,硬件端考虑性价比通常外购,中国内地企业凭借显著成本优势和在工业机器人/汽车产业的技术积累,有望占据先机充分受益,并凭借规模效应使得零部件成本快速下降。以谐波减速器为例,国产化后单价从7000元降至约2000元,降幅超70%。
综合考量各零部件的价值量占比、技术难度以及国产化进度,我们认为,应该重点关注行星滚柱丝杠、六维力传感器、灵巧手、谐波减速器和空心杯电机。
六维力传感器:高价值,高利润,但技术难度高
根据测力的维数,力/力矩传感器可以分为一维力传感器、三维力传感器、六维力传感器。六维力传感器是一种能够同时测量XYZ轴向力和环绕轴的力矩的传感器,通过内部算法解耦各个方向的力和力矩的干扰,使得力觉信息反馈更全面,是多维力传感器中功能最为全面、应用最为广泛的产品类型。六维力传感器的非线性力学特征明显,要考虑多通道信号的温漂、蠕变、交叉干扰、数据处理的实时性,再加之六维联合加载标定的复杂性,技术难度远比简单地组合三个一维力传感器和三个扭矩传感器复杂。
为模仿人类,让机器人在力触觉反馈方面有稳步提升,增强机器人在行走、抓取过程当中的柔顺性和鲁棒性(robustness),人形机器人需精准测量关节受力情况,为此,前沿厂商开始在手腕、脚腕、足底或手部搭载六维力传感器,让人形机器人有着类比人的感觉器官。目前特斯拉Optimus、优必选Walker X、达闼科技的小紫XR-4、本田ASIMO、美国宇航局的Valkyrie等,都已采用六维力传感器来提升机器人的性能。
六维力传感器是机器人赛道中成本较高的部件之一,盈利能力强。六维力传感器成本构成包括材料、制造和人工成本,其中超 50%的成本来自于应变片和人工加工成本。六维力传感器价值量高,根据MIR数据,六维力传感器的产品单价可达2-4万元。六维力传感器毛利率处于较高水平,根据柯力传感2023年年报数据,公司传感器毛利率达到 41%。我们预计,随着人形机器人放量,单个六维力传感器产品的价格可能下降至5000元以内。
六维力传感器高端产品以国外企业为主,其技术优势体现在高性能材料、定制化应变计、精密加工工艺以及算法上。据MIR睿工业调查,2023年中国内地六维力传感器出货量9,450台,市场规模突破2.3亿元,平均价格为2.4万元/台。六维力传感器下游应用仍然以工业自动化为主,2023年占比为77%,人形机器人占比仍然较小,仅为2%。六维力传感器的市场集中度较高, 2023 年 ATI、宇立仪器分别占 22.4%、12.2%份额,TOP10 厂商共占据接近 70%的份额;外资品牌仍然占据主导,但份额已持续下降,从 2020 年的 80.9%下降至 2023 年的 67.9%。随着中国内地厂商的技术不断进步,技术差距缩小,以及中国内地品牌的性价比优势,中国内地品牌的市场份额有望取得进一步提升。
丝杠:行星滚柱丝杠和滚珠丝杠国产化率均仍有较大提升空间
丝杠是一种将旋转运动转化为直线运动的机械传动装置,由螺杆和螺母组成,广泛应用于人形机器人的关节驱动系统(如线性执行器)。其核心作用是提供高精度、高负载的直线位移控制,直接影响机器人的运动灵活性、稳定性和负载能力。
人形机器人中使用的丝杠包括梯形丝杠、滚珠丝杠和行星滚柱丝杠。梯形丝杠属于滑动丝杠,是最普通的丝杠机械,结构简单,制造方便,但其连续工作发热严重,传动效率较低。滚珠丝杠和行星滚柱丝杠属于滚动丝杠,滚珠丝杠载荷传递元件为滚珠,是点接触;行星滚柱丝杠载荷传递元件为螺纹滚柱,是线接触,具有高负载、耐冲击、体积小、高速等优点,但由于加工难度大,加工设备高度依赖进口。
特斯拉Optimus直线关节选用行星滚柱丝杠传动,直线关节总共选用14个行星滚柱丝杠,主要分布在机器人的大臂、前臂、大腿和小腿部位,对应14个线性执行器。我们预计规模化量产之后行星滚柱丝杆价值量占Optimus本体制造成本的约14%。国产人形机器人优必选、宇树科技等企业尝试在关节中集成滚珠丝杠,受限于工艺水平暂未大规模应用行星滚柱丝杠。
梯形丝杠技术门槛低,市场中参与者众多,头部企业没有显著的技术优势,小厂家反而能凭借较低的价格获取较多的订单,市场中有大量的中国内地厂家参与梯形丝杠的生产和销售,国外产品没有太多竞争优势,产品国产化较充分。中国滚珠丝杠市场主要被台资企业和外资企业垄断,中国内地企业目前规模较小,市场集中度方面,CR10占比94%。
行星滚柱丝杠国产化率低,中国内地企业正在积极布局丝杠产能。行星滚柱丝杠市场在中国内地仍处于起步阶段,规模尚小,2023年中国内地行星滚柱市场外资占比85%,而中国内地企业占比仅为15%。行星滚柱丝杠市场集中度较高,CR5在80%以上,目前生产滚柱丝杠并参与市场竞争的厂家主要有: GSA(瑞士)、 伊维莱(瑞典)、Rollvis(瑞士)、力士乐(德国)、CMC(美国)、南京工艺(中国)、济宁博特(中国)、优仕特(中国台湾)。近年来,南京工艺、博特精工、五洲新春等企业开始布局行星滚柱丝杠,随着量产能力提升,预计国产占比有提升空间。
减速器:核心技术已突破,国产化进展顺利
精密减速机作为连接动力源和执行机构的中间机构。减速器的主要作用包括:1)降低转速:电机通常具有高速输出,但高速旋转不适合机器人完成精密动作。减速器将电机的转速降低,使得机器人关节的运动更加平稳和可控。2)提高扭矩:在降低转速的同时,减速器会将输出扭矩提高,利于驱动机器人执行需要较大力量的动作。3)改善定位精度:高精度的减速器能有效减少传动过程中的间隙和振动,从而使机器人的运动更精确,利于机器人完成复杂任务和精细操作。
根据不同的构造和传动方式,减速器可分为行星减速器、谐波减速器和RV减速器。行星减速器结构简单且传动效率高,其常被用于机器人中对精度要求低的部分身体旋转关节。谐波减速器传动精度高,重量和体积小,运转平稳、传动比大,主要用于人形机器人轻负载部位,如小臂、腕部、灵巧手等。RV减速器由第一级渐开线行星传动和第二级摆线行星传动组合而成,刚性和耐过载冲击性能好,传动精度高,通常被应用于多关节机器人机座、大臂、肩部等重负载的位置。
从当前各家人形机器人本体结构上看,使用了较多行星和谐波减速器。以特斯拉人形机器人Optimus Gen2为例,其全身共使用了14个谐波减速器和12个行星减速器,14个谐波减速器分别用于肩部、肘部、腰部等部位的旋转关节中,12个行星减速器则用于灵巧手内部传动装置中。
中国内地精密行星减速器市场集中度高, 2023年我国精密行星减速器CR5占比53%,在主要的十家精密行星减速机企业中,外资企业占据70%的市场份额,其中,日本新宝的市场份额最大,占比20%;中国内地企业湖北科峰和纽氏达特市场占有率为12%和9%,排名第二和第三;位于第四和第五位的企业均为台资品牌,精锐科技和利茗,占比分别为7%和5%。中国内地RV减速器市场由日系品牌纳博特斯克占据主导地位,但国产品牌市占率快速提升。根据环动科技招股书,2020-23年,纳博特斯克在中国内地机器人 RV 减速器市场占有率从 54.8%下滑至40.2%;住友重机市占率从6.6%下滑至3.9%。
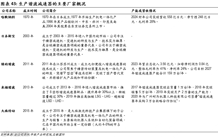
谐波减速器市场集中度高,国产化进展顺利。全球谐波减速器市场较为集中,日本哈默纳科和日本新宝企业技术水平处于行业领先地位。中国内地谐波齿轮传动技术发展相对较晚,通过技术攻关、生产工艺的改进,研发出的产品在性能和稳定性等方面已能够达到国际先进水平,打破了国外的技术垄断,绿的谐波率先实现了谐波减速器的产业化和规模化,同时也涌现了来福、大族等优质厂商。2023年,绿的谐波、来福、同川和大族市占率合计达37%。
面对人形机器人对谐波减速器的需求,哈默纳科和绿的谐波纷纷扩产。2024 年10 月,哈默纳科计划进行约100 亿日元的战略投资,开拓新兴的人形机器人市场。2025 年1 月1 日,绿的谐波完成非公开发行募集资金14 亿元用于新一代谐波减速器扩产项目,拟建设100 万台/年谐波减速器产能,预计2027 年两代谐波减速器产能合计159 万台/年。
空心杯电机:国产化率提升空间较大
人形机器人电机是驱动机器人的各个关节进行运动的核心部件,在机器人系统中的作用包括提供所需的驱动力,以及通过控制电机转速和扭矩来实现机器人运动的精确调节。特斯拉Optimus机器人中有两类电机用量比较大,即无框力矩电机和空心杯电机。
无框力矩电机头部集中度高,中低端产品国产化程度高。无框力矩电机没有固定的外框架,它的结构通常是由定子和转子组成,没有轴、轴承、外壳、反馈或端盖。转子直接承载负载,而定子则由外部驱动系统提供动力。这种电机通常在旋转关节、线性关节中使用。
无框力矩电机目前还存在较高的技术壁垒,中国内地只有少量厂商能提供品质较高的无框力矩电机。其中步科股份依靠生产技术和较低的成本占据了较大的市场,是行业最大的无框力矩电机供应商。目前除了少量高端应用场景需要使用科尔摩根等国外厂商的无框力矩电机,大部分下游场景都已经开始使用国产产品,因此国产化程度高。无框力矩电机在人形机器人上用量更多,一般单台协作机器人使用6-7个,但单台人形机器人使用20个以上。
空心杯电机市场集中度高,但仍以外资主导。空心杯电机的转子没有铁芯,采用的是绕制在空心杯状结构上的铜线。这种设计使得空心杯电机能够在较小体积下提供较高的功率密度。空心杯电机在灵巧手中使用,单只灵巧手有6 个空心杯电机,大拇指使用两个空心杯电机,其余四个手指均有一个空心杯电机。
全球空心杯电机市场知名企业包括Faulhaber、Portescap、Allied Motion Technologies、Maxon Motor 及 Nidec Copal Corporation,这些企业在空心杯电机的设计、制造以及技术创新方面处于领先地位,高端空心杯电机直径可以做到3-5mm。中国内地企业进入空心杯行业较晚,目前参与该产品市场的企业都以小批量出货为主,量产能力有待提升。2023年Maxon 、Faulhaber和Portescap占据了中国内地空心杯电机市场79%的份额,中国内地企业中鸣志电器是空心杯龙头,2023年在中国内地空心杯市场市场份额为5%,其通过收购美国 Lin Engineering和瑞士Technosoft Motion AG获得了空心杯电机的领先技术。
灵巧手:行业仍处于快速发展阶段,欧美技术优势明显
传统的工业机械手大多是针对特定的工作任务、特定被夹持零件而设计的,可以有效地执行简单的重复性任务,自由度少,结构简单,易于控制,但是灵活性低,没有配置传感器,无法进行精确的位置控制和力控制,通用性差。人形机器人灵巧手模仿人类手部结构和功能的高精密执行机构,它不仅要求具备多关节、高自由度和灵活运动,还集成了力、位置及触觉等多模态传感,实现对微小物体的抓握、操作和协作任务。
人形机器人灵巧手是一套高度集成的系统,其主要零部件和模块通常包括:电机、减速器、缆绳或腱带结构、传感器系统等。灵巧手种类繁多,可根据自由度数量、驱动方式、传动机构、感知技术等进行分类。
根据自由度数量,分为全驱动和欠驱动。全驱动灵巧手驱动源的数量与被控制灵巧手的自由度数量相等。每个手指关节都有驱动器,使其能够实现主动控制,在某种程度上能够像人手一样完成全部的动作指令甚至要求更高的灵巧动作。但是全驱动也意味着需要更多的驱动器,会使手掌体积变大、安装困难、操作复杂。欠驱动灵巧手被控制的自由度多于驱动源的数量,缺少驱动源的部分则进行耦合随动。欠驱动灵巧手集成度高,体积小、质量轻,但是由于功能性不足,无法胜任精度要求较高的控制。
按照驱动方式,可以分为电机驱动、气压/液压驱动、形状记忆合金驱动。对比集中驱动方式的输出力、运动精度、响应速度和体积,可看出电机驱动性能较高且体积小, 是当前灵巧手主要的驱动方式。美国波士顿动力Atlas机器人使用液压驱动方式,其余的大部分机器人公司采用电机驱动,如特斯拉人形机器人Optimus更注重智能化,使用空心杯电机。
根据传动方式分类,有腱传动、连杆传动、齿轮/蜗轮蜗杆传动。连杆传动广泛用于工业、假肢领域,刚度大,易于强力抓取物体,但重量体积较大,柔性不足。绳驱传动主要用于科研领域和人形机器人领域,灵活度高、结构简单,但控制精度不足,寿命短,已有Shadow等灵巧手落地,也是特斯拉机器人配备的灵巧手类型;齿轮传动主要应用于工业机器人,每根手指可独立操纵,灵活性强,但结构复杂、易发生故障,成本较高。
按照感知技术,分为内部感知和外部感知。内部传感器主要反馈灵巧手的姿态信息,分为运动传感器和力/力矩传感器,可提供灵巧手的关节角度信息、 位置信息和动态信息,对灵巧手的灵活、稳定抓取至关重要。外部传感器包括接近觉 传感器和触觉传感器,主要感知目标物体的位置、受力等信息,这些信息对于提高灵巧手的操作成功率较为关键。多感知能力融合是未来灵巧手的发展方向。
灵巧手行业仍然处于快速发展阶段,技术路径尚未收敛。特斯拉第三代灵巧手相比前代有显著变化和提升,包括自由度大幅增加至22个(预计单手电机用量提升至13至17个),驱动系统位置从内置到手臂外置以增大电机体积容忍度并可能引入无刷有齿槽电机降低成本,传动系统改进为微型丝杠复合传动系统以提高传动效率和终端负载能力,以及感知系统预计将配置更多传感器,朝电子皮肤方向发展。这些变化使得第三代灵巧手在操控精度、负载能力和感知能力等方面均有显著提升。
整体来看,欧美在高端精密领域具有优势,例如Shadow Robot开发的 Shadow Dexterous Hand 具有24个自由度、先进的缆绳驱动与多模态传感,能实现非常精细的操作。中国内地的灵巧手行业起步晚,多数采用标准伺服电机和成熟的减速技术,更注重性价比。随着机器人行业的发展,中国内地涌现了一大批灵巧手研发企业或研究机构参与者,主要包括因时科技灵巧手、思灵灵巧手、腾讯灵巧手等。
受益于AI大模型,机器人“大脑”快速进步
智能化层面,机器人可以分为“大脑” 和“小脑”。“大脑”通过接收来自传感器等外部设备的数据,对这些数据进行分析和处理,进而指导机器人的行为。例如,在复杂环境中,“大脑”可以识别障碍物、规划路径、做出决策等,以实现机器人的自主导航和避障。“小脑”则模仿生物进行运动控制和平衡调节。包括对关节、伺服电机、减速器的协调控制,以及平衡、步态规划、反射式安全保护等功能。
大脑受益于AI 大模型发展迅速
受益于 AI 大模型的发展,部分公司开始将大模型、深度学习、强化学习等先进AI技术应用到机器人决策层,追求更自然的人机交互和更灵活的任务适应能力,机器人大脑智能化程度有望提升。但真正具有“通用”认知和高度自主性的机器人大脑仍在研发或概念验证阶段,离大规模商用还有一定距离。研究者们提出了多种大模型技术路线,以提升机器人的感知、理解和执行能力。目前机器人大模型主要有四条技术路线:
LLM(大语言模型)+ VFM(视觉基础模型)分层大模型。该路线将大语言模型(LLM)与视觉基础模型(VFM)相结合,形成分层结构。LLM负责处理语言理解和生成任务,而VFM则处理视觉感知任务。这种分层结构使机器人能够在不同层次上处理复杂的多模态信息。目前最为成熟。
VLM(视觉语言模型):视觉语言模型(VLM)旨在同时处理视觉和语言信息。通过联合训练,VLM能够理解图像和文本之间的关系,实现视觉问答、图像描述等任务。在机器人领域,VLM使机器人能够理解和生成与视觉相关的语言信息,提升其多模态交互能力。
VLA(视觉-语言-动作)端到端大模型。视觉-语言-动作(VLA)模型将视觉、语言和动作三种模态融合,形成端到端的模型。该模型能够从视觉输入和语言指令中直接生成动作指令,实现复杂任务的自主执行。例如,Google DeepMind的Robotic Transformer 2(RT-2)就是典型的VLA模型。
多模态大模型:多模态大模型旨在处理多种模态的数据,如文本、图像、音频等。通过联合训练,这些模型能够在不同模态之间进行信息融合,实现更复杂的任务。在机器人领域,多模态大模型使机器人能够综合处理来自不同传感器的数据,提升其感知和决策能力,是目前主要研究方向。
国内外典型的具身智能大模型有谷歌RT-X、Figure AI的HELIX、英伟达GR00T、斯坦福李飞飞团队的VoxPoser 以及Meta 和CMU(卡内基梅隆大学)联合打造的RoboAgent等。中国内地典型的具身智能大 模型有华为盘古大模型、阿里云大模型等。此外,中国内地也涌现了一批初创企业专注于大模型和机器人大脑。
“小脑”智能亟待突破
机器人小脑的研究在功能模拟、神经网络应用和硬件实现方面取得了重要进展,但复杂性、实时性、数据需求和泛化能力等挑战依然存在。通过简化模型、硬件加速、数据增强和迁移学习等方法,研究者们正在逐步克服这些困难。主流模型如CMAC、SNN、Reservoir Computing和Deep Cerebellar Models为该领域提供了多样化的技术路径,未来有望进一步提升机器人的运动控制和适应能力。
附录
本文节选自交银国际已发布研究报告《人形机器人系列(1) 产业跃迁:政策驱动、技术拐点与场景革命的三重共振》(2025/04/02)。
更多往期精选文章>>>

