又一家投资总额过300亿的理财平台被上海警方查封了,涉及总人次超过13万,其中60岁以上投资人就超过2万。
从规模体量来看,中晋是一家百亿级理财平台。据其公布的数据,截至2016年2月10日,中晋合伙人的投资总额已突破340亿元,涉及总人次超过13万,其中60岁以上投资人就超过2万。
看到中晋资产的情况,我们发现历史总是惊人的一致。是的,没错,e租宝、大大集团、金鹿财行,同样是线下理财机构,受害者同样是大爷大妈在大多数,在为受害者惋惜的时候,我们不得不再次思考,为什么悲剧总是重复上演,我们不能总在一个坑里跌倒啊。
这些公司和纯线上的p2p平台不同的是,他们有急速扩张的线下门店,大量的业务员到处拉客,e租宝、大大集团、金鹿财行和中晋资产,他们至少有一半的理财用户都来自他们的线下门店。
这些平台花大把钱的钱宣传广告,e租宝花重金成为央视标王,从而为企业品牌做了背书。中晋资产是上海知名相亲节目“相约星期六”的冠名赞助商,九球天后潘晓婷是其形象代言人。
根据中晋发布的最新公告,2016年4月5日,根据数据统计,截止至2016年4月1日,中晋一期基金共募集资金52.6亿元人民币,超计划筹资2.6亿元。
通过合伙制股权基金模式,中晋一期,以非公开的方式向具有风险识别与风险承受能力的投资者募集,募集资金主要投资于非上市公司可转债,之后通过被投资项目资产证券化实现在二级市场退出,为投资人实现投资目的。
目前,中晋一期已通过217个合伙制基金向11608名投资人发起募集,每个合伙基金按48人限额募集,目前超员1192人。根据合规需要,在未完成新的合伙基金设立前,自2016年4月6日起暂停受理新客户。本周起公司将安排律师事务所对中晋一期进行合规复查,并聘请第三方独立会计师事务所对中晋一期进行跟踪审计,并及时在中晋网对外公告结果。
与普通民间理财平台不同,中晋对外主要打出的为中晋合伙人的品牌。
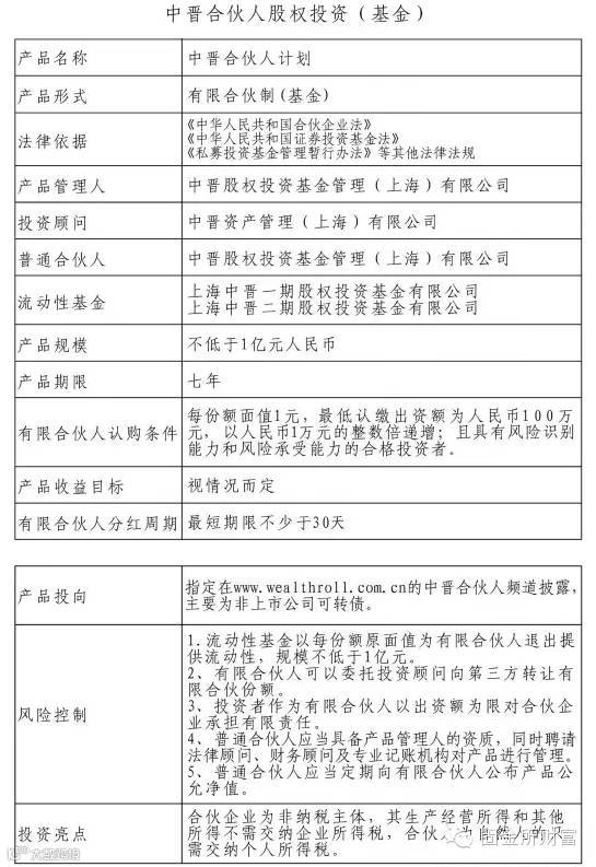
在该合伙人计划中,中晋以发行私募基金产品的方式来募集资金,产品期限为7年。在中晋系”独特“的合伙人模式中,中晋股权投资基金管理(上海)有限公司充当了一个很关键的角色:其既是中晋合伙人股权投资(基金)的产品管理人,也是其普通合伙人。而上海中晋一期和二期股权投资基金公司,则是中晋合伙人股权投资(基金)的流动性基金。正是通过这样的合伙人模式,中晋系圈钱数百亿。
上海市公安局公告称,经查,自2012年7月起,以徐勤为实际控制人的“中晋系”公司先后在上海市及外省市投资注册50余家子公司,并控制100余家有限合伙企业,租赁高档商务楼和雇佣大量业务员,通过网上宣传,线下推广等方式,利用虚假业务、关联交易、虚增业绩等手段骗取投资人信任,并以“中晋合伙人计划”的名义,变相承诺高额年化收益,向不特定公众大肆非法吸收资金。目前,案件正在进一步调查中。
本次被查处的几家公司,关系颇为复杂。
国太控股集团官方介绍称,该公司是一家注册地在上海的内资企业,主要产业涉及私人航空租赁、运营、销售、展示、融资、飞行员培训、沙龙、体验及酒店、餐饮、旅游、广告等。徐勤是国太控股集团联席董事长。
国太控股集团的官网披露的成员公司多达90余家,其中包括中晋资产管理(上海)有限公司等多家“中晋”开头的公司。国太控股集团的规模庞大还体现在人事编制上,集团人事编制有6733人之多,其中职能类633人,业务类4150人,产业类1950人。
中晋资产管理(上海)有限公司于2013年成立,注册资本1000万元人民币
固金财富是由固金所金控集团(中国)股份有限公司、东亚国际集团控股有限公司、房金所(股份代码:203655)联合打造的“看得见、摸得着”的金融服务平台。
我们专心为高净值人群服务,专业为您的个人财产保值增值,专注于在不动产领域做金融。
理财就找固金财富。
固金财富——您身边的理财专家!
地址:上海市浦东新区杨高南路759号
陆家嘴世纪金融广场2号楼23楼固金所
电话:021-61117668
声明
来源于网络,版权属于原作者。如涉及侵权,请联系固金所财富或在后台留言,我们将尽力维护您的权益。
![]()

www.gujinsuo.com.cn
![]()
微信名称:固金所财富
长按左侧二维码关注


