
一、行业关注点
(一)光纤光缆制造,主要包括光棒、光纤、光缆三环,其中光棒这一环的技术含量最高。
目前,光棒制造普遍采用四种技术流派,分别为改进的化学气相沉积法(MCVD)、轴向气相沉积法(VAD)、棒外化学气相沉积法(OVD)和等离子体化学气相沉淀法(PCVD)四大主流工艺。

来源:国金证券研究所
光棒、光纤、光缆这三环,在产业链上的利润分配比例约为7:2:1。目前,世界上只有少数企业掌握了光棒制造技术,主要的光棒预制棒生产厂商全球仅约20家,其中国厂家主要有8家。截至2016年的统计数据,光棒产能世界第一的为长飞光纤;世界第二的为美国康宁;世界第三的为亨通光电。
(二)目前,国内光棒供不应求,光棒价格不断增长,主要厂家的毛利率有所提高
国内光棒主要厂商包括长飞光纤、亨通光电、中天科技、烽火通信、富通集团、通鼎互联等。2016年至2018年,国内光棒实际产能分别为6,400吨、7,300吨和9,480吨,国产自给率分别为78%、78%和86%,呈现供不应求的状态。
根据中信建投研究所统计,2017年来,光纤光缆价格持续上涨。光纤价格从2015年的54元/芯公里一路上涨到了2017 年上半年的62 元/芯公里。
(三)目前,国内光纤市场主要由长飞光纤、亨通光电、中天科技占领
截至2016年,国内光纤市场前三的厂商分别为长飞光纤(市占率22.4%)、亨通光电(市占率20%)、中天科技(市占率19.8%),合计市占率超过60%。

目前,国外巨头在国内的市占率较低,主要系2015年中国商务部裁定对日本、美国各光棒厂商征收8-41.7%(其中,对美国康宁的反倾销税高达41.7%,康宁基本退出中国市场)不等的反倾销税。但是,2019年8月后,国内光纤反倾销保护期将结束,国内光纤市场可能面临来自国外巨头激烈的竞争。
(四)国内光纤光缆领域,主要客户为三大运营商
国内三大运营商的光纤需求量约占国内光纤需求量的80%(其中,移动约占50%),是光纤光缆领域的重要客户。三大运营商主要通过招标的方式选取供应商,国内主要厂商均无法做到一家独大,国内主要厂商在联通、移动的市场份额情况如下表所示:
中联通

中移动

二、主要差异
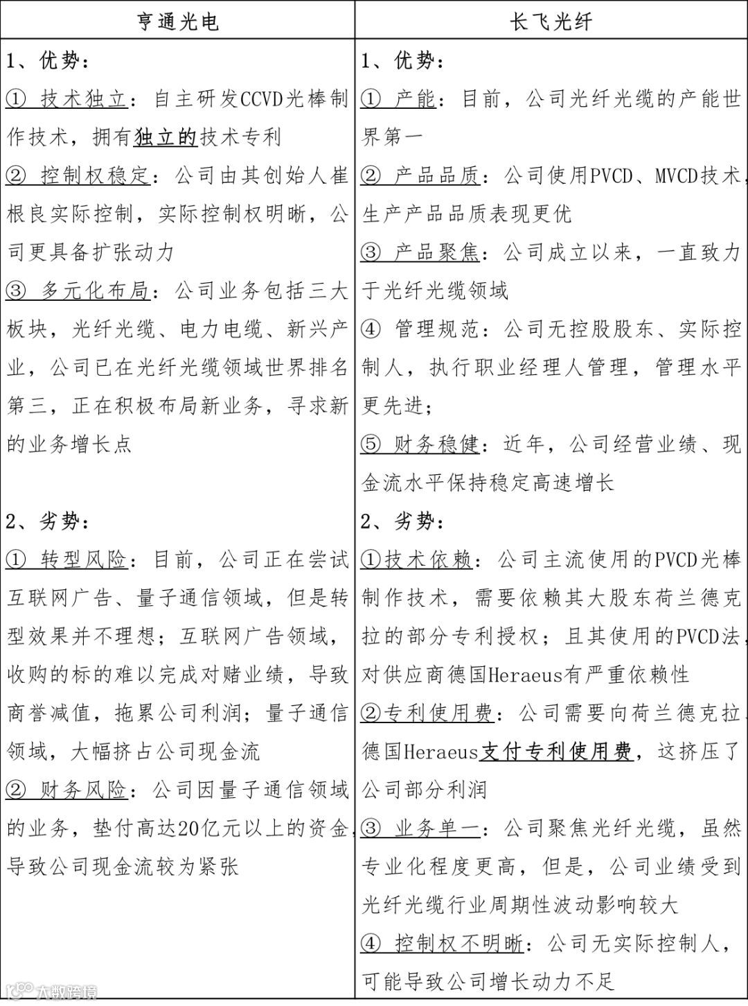
(一)技术方面,长飞光纤的光棒技术不是全自主知识产权,亨通光电的光棒技术具有完全独立自主的知识产权
长飞光纤现有主要生产线使用的技术路线是PVCD法,该技术需要获得其大股东荷兰德拉克的部分专利授权。根据长飞光纤招股说明书披露的资料,长飞光纤与德拉克签署的《光纤技术合作协议》,有效期为2008年6月1日至2024年7月22日,协议规定,双方划分销售市场,不得互相竞争,长飞光纤销售区域主要为亚洲,德拉克的销售区域主要为欧洲、北美洲、南美洲等。但是,一旦德拉克持有长飞光纤股权比例低于20%(目前,持股比例为23.73%),竞争限制将被打开。
除此之外,长飞光纤采用的PVCD法制作预制光棒需要的主要原材料玻璃衬管、硅质套管全球仅有唯一一家供应商德国Heraeus符合长飞光纤PVCD工艺标准。一旦离开Heraeus 长飞光纤的PVCD生产线将面临停工风险。目前,长飞光纤与Heraeus签订有长期采购协议,其中包含最低采购量(可能导致存货积压风险)及专利使用费(终端产品销售价款的7%)条款。

亨通光电,自2010年6月起,历经3年多、耗资约6亿元,独立研发出CCVD法光棒制作技术,获得中国工业领域最高奖项-中国工业大奖。目前,亨通光电对其CCVD技术披露的信息较少。
(二)股权结构方面,长飞光纤无控股股东及实际控制人,亨通光电由其创始人崔根良实际控制
截至2018年三季报,长飞光纤的前三大股东分别为中国华信、荷兰德拉克、长江通信,持股比例分别为23.73%、23.73%和15.82%。长飞光纤无控股股东及实际控制人,且前三大股东均未质押其持有的长飞光纤的股票。前三大股东的背景具体如下表所示:

截至2018年三季报,亨通光电的实际控制人为崔根良,直接持有14.95%股权,通过亨通集团间接持股15.66%,合计持股30.61%。目前,崔根良合计质押其直接或间接持有的亨通光电55.20%股权。
(三)业务布局方面,长飞光纤聚焦光纤光缆制造领域;亨通光电不仅向下游延伸至ODN施工(安装工程),还布局电力电缆、互联网广告、量子通信领域
长飞光纤和亨通光电业务重合的部分在光纤光缆领域。其中,长飞光纤聚焦光纤光缆业务,亨通光电除光纤光缆业务,还包括电力电缆(高压电线、特种导线、海底光电复合缆等)、新兴产业(大数据、智慧社区、量子通信、新能源汽车等)两大板块。
光纤光缆领域,整个产业链主要包括原材料(四氯化硅)、光棒、光纤、光缆、ODN施工。长飞光纤和亨通光电的产业链布局有所差异:

长飞光纤的业务规划是持续扩张光棒产能,提高光棒的市场占有率;亨通光电的布局是在光纤光缆制造的基础上,布局下游施工领域,做海洋光缆工程、量子干线架设等。
亨通光电2015年、2016年通过收购、战略合作的方式进入新兴产业板块。2015年,以2.04亿元收购深圳优网51%股权,深圳优网基于大数据和互联网技术,主要提供互联网广告、APP运营支持等;2016年,亨通光电与高校合作,进入量子通信领域,但是该领域需要巨额资金投入,严重挤占了公司的现金流。
(四)财务方面,长飞光纤较亨通光电更为稳健
(1)盈利表现
2015年至2017年,亨通光电的营业收入、扣非净利润金额均高于长飞光纤。具体如下表所示:

但是,亨通光电营业收入、扣非净利润高于长飞光纤的主要原因系其业务板块不仅包括光纤光缆,还包括电力电缆和新兴产业板块。而在光纤光缆领域,长飞光纤的业务规模更大。
(2)产品结构
2017年,亨通光电、长飞光纤分产品的营业收入及其毛利率情况如下表所示:

注:亨通光电“光网络与系统集成”主要包括光棒、光纤、光缆及安装工程。
根据上表,长飞光纤在光纤光缆领域的收入规模较亨通光电更大,但因产品结构(亨通主要以光棒、光纤产品为主)及生产模式(长飞光纤生产中部分采用协议加工的B/S模式)差异,亨通光电的光纤光缆综合毛利率高于长飞光纤。
(3)会计政策、会计估计的影响
亨通光电、长飞光纤在会计处理方面,除研发支出资本化、应收账款坏账计提外,其他会计政策、会计估计基本一致。

① 研发支出资本化
单位:亿元

② 应收账款坏账计提

注:长飞光纤将应收账款坏账计提分3组,组合1为“关联方”,组合2为“中国电信网络运营商及其他信用记录良好的企业”,组合3为“组合1和组合2以外的其他企业”。
若选择研发支出全部费用化以及亨通光电的坏账计提政策模拟计算亨通光电、长飞光纤的扣非净利润,具体计算结果如下表所示:
单位:亿元

注:假设所得税为15%。

制造业的资产营运效率主要体现在存货周转和应收账款的周转效率上。长飞光纤相比亨通光电,其存货周转天数更短,但是应收账款周转天数更长。整体流动资产周转率,亨通光电和长飞光纤水平差距不大。即,亨通光电、长飞光纤的资产营运能力无显著差异。
单位:%

公司的经营管理效率体现在三费的控制上。亨通光电和长飞光纤的三费水平差距不大。即,亨通光电、长飞光纤的经营管理能力无显著差异。

长飞光纤的偿债能力显著优于亨通光电。除此之外,亨通光电2015年、2016年、2017年经营活动现金流净额分别为11.56亿元、25.79亿元和2.94亿元;而同期,长飞光纤的经营活动现金流净额分别为5.53亿元、13.07亿元和17.38亿元。
亨通光电2017年经营活动现金流大幅下滑,主要系公司2016年开始布局量子通信领域,2017年,公司向另一家上市公司凯乐科技预付19.90亿元,主要用于某智能通信网络数据处理器。
三、优劣分析

除以上表格所述,长飞光纤、亨通光电作为世界第一、世界第三的光纤光缆公司,还共同面临如下风险:
长飞光纤、亨通光电所生产的光纤光缆主要用于运营商的通信工程建设,通信工程的建设与技术迭代密切相关。每次通信技术迭代,均在其扩产后约2年。历史上,2006年是2G元年,2010年为3G元年,2013年为4G元年,而2019年为5G元年,长飞光纤、亨通光电主要的产能扩张发生在2017年,股票市场(估值)已在2017年反馈过一波行情。
2010到2016年,我国光棒产量复合增速达到了37%,主要系2010年至2016年是光棒的进口替代阶段。2010年,光棒的国内自给率仅30%;至2016年,光棒的国内自给率达到约80%。
此外,2015年,我国商务部对日本、美国的光棒厂商征收反倾销税,税率为8-41.7%,日本、美国光棒巨头纷纷退出中国市场,给长飞光纤、亨通光电带来了极大的市场机会,但是该反倾销保护将于2019年8月到期。
长按二维码关注我们

