/ 摘要
港股创新药板块估值是否已有泡沫?
我们认为,本轮港股创新药行情核心驱动力是价值重估,当前估值仍具吸引力:1)头部创新药企的前瞻12个月市销率与熊市以来的历史均值基本持平,虽略高于美股可比公司、但营收增长预期亦远高于后者;2)收入达峰时的市销率对于创新药企长期潜力更有指导意义,目前港股龙头在3倍左右,低于美股平均的4倍,个别公司仅有2倍左右;3)1H25内资持续通过港股通加仓,但外资在创新药中的仓位处于底部,后者可能偏好基本面扎实、性价比显著的标的。
创新药出海未来如何演变?
我们观察到创新药出海有以下重要的趋势:1)行业进一步衍生出了NewCo等新型交易模式,并快速发扬光大;2)ADC赛道交易兴趣度最高,双抗/多抗、小核酸/mRNA等前沿技术领域亦存在较多机会,中长期关注老龄化驱动+海外支付条件优异的自免、代谢慢病和显著差异化优势的下一代技术路径。基于当前国产创新药资产储备丰富且交易性价比仍显著、跨国药企(MNC)存在专利悬崖的补缺需求、海外投融资边际改善,我们认为2H25-2026年出海交易热度仍将延续。
商保创新药目录即将落地,有望带来怎样的增量贡献?
首个由商保参与制定的创新药目录有望于2025年内推出,旨在纳入超出基本医保保障范围的品种,有望创造比医保谈判更宽松的定价环境,并在挂网、入院、特例单议机制等方面享受和医保目录相似的待遇。商业健康险未来增量空间值得期待,长期内保费和创新药支付规模有望呈数十倍增长。
创新药引领港股医药强劲反弹,估值是否存在泡沫?
我们曾于2024年5月发布行业报告《生物科技行业:千帆过尽,大浪淘金》,提出跨境BD/收并购交易、利好政策、与美股的估值差修复有望催化创新药板块反弹,并建议关注临床数据读出和出海交易落地。2H24以来的港股创新药行情和行业趋势基本验证了我们的判断。站在当前时点,板块已然大幅反弹、重磅BD交易相继落地、利好政策如期推进,我们认为有必要再次对行业和相关标的进行评估。
本轮港股医药行情自2024年9月启动,主要由创新药板块拉动,经过4Q24调整,进入2025年后表现亮眼。根据我们的统计,年初以来港股生物科技公司(包括纯创新药公司)按市值加权平均上涨76%,跑赢恒生医疗指数(+54%)和恒生指数(+20%)。板块中,大中市值公司(2024年底市值≥100亿港元)平均上涨75%,小市值公司平均上涨95%,我们认为和小市值公司股价弹性较大、反弹前普遍被大幅低估等因素有关。
短期业绩增长确定性强、出海提速印证长期全球竞争力,港股创新药相较于美股可比公司仍低估
时间维度拉长后,港股创新药板块跑赢大盘幅度有限:尽管年初以来港股创新药板块已大幅跑赢大盘,但若将时间线拉长,跑赢幅度则相对有限。例如,上轮港股整体大幅回撤在2022年10月末基本结束,此后至2024年末的两年间,恒生生科指数大幅跑输恒生指数(-13% vs. +37%),直至现在仍未完全收复失地(+40% vs. +64%)。若进一步将时间线拉长至港股18A上市规则开闸,从2018年末至今的6年半时间里,恒生生科指数仅录得15%的涨幅,跑赢大盘22个百分点。
因此,我们认为本轮上涨的关键词是“困境反转”,且处于启动阶段,尚未完全结束。反转核心驱动力来自此前影响股价的负面因素/情绪冲击开始边际改善:1)美联储加息周期结束,降息预期利好高beta的生物科技板块;2)监管风险基本出清,中国内地创新药定价机制完善、保险覆盖扩容等利好政策落地预期走强,海外产品上市路径进一步清晰、叠加重磅出海交易持续落地,板块基本面稳中向好;3)地缘格局有所企稳,医药行业在贸易不确定性中相对免疫;4)经过三年的下跌后,上轮创新药板块行情中产生的估值泡沫已完全消化,绝大部分创新药企的股价被显著低估、机构仓位也显著低于历史水平。
港股创新药逐步走出独立于美股的行情:观察恒生生科指数与标普生物科技精选行业指数表现的相关性,我们发现,两者的相关性正在逐步减弱。过去两年内,两者表现的相关系数已降至0.25以内,并多次出现负相关,而大部分时间恒生生科指数大幅跑输标普生物科技精选行业指数(图表3红色高亮区域),但时至今日,恒生生科指数已快速补回差距(2018年末至今:+15% vs. +24%)。
板块仍整体低估,价值重估后大部分标的仍有上行机会:对于港股创新药板块的头部公司(市值100亿港元以上),当前市值加权平均前瞻12个月市销率约11.8倍,与过去三年平均基本一致。
当前,标普生科精选指数的前瞻市销率为6.0倍,低于2018末以来的平均水平(7.9倍)约1.4个标准差,港股当前估值水平高于此。但是,由于港股创新药标的往往处于相对更早期的发展阶段,它们有更高的业绩增速预期。港股头部创新药企的市值加权平均预期收入增速(向前滚动2年/向前滚动1年)为33.3%,超过标普生科指数(16.6%)一倍左右;两者过去3年均值分别为42.6%和24.6%。因此,出于更高收入增速的角度,我们认为港股创新药相对美股可比公司更高的市销率倍数完全合理,甚至可能仍存在低估的情况。
然而,即便一些公司的估值倍数已高于历史平均,我们认为前瞻12个月市销率只能反映其短期销售预期,而创新药的较长开发及迭代周期、产品上市后的快速爆发和长期天花板较高等属性,决定了峰值销售预期往往对于估值有更重要的指导意义。我们观察到港股头部生物科技公司的平均达峰时市销率为3.3倍,低于美股头部可比公司(市值100亿美元以上)的4.1倍约21%。我们认为:1)港股创新药2025年初至今优异表现的核心关键词是“价值重估”,当前板块层面的估值水平仍有基本面支撑且具有吸引力,结合港股创新药企发展阶段整体早于美股可比公司、出海加速后全球价值潜力日渐清晰,长期内板块整体估值倍数仍有上行空间,但在板块大幅反弹且具体公司反弹幅度差异较大的背景下,选股的重要性显著提升;2)随着产品在临床中推进、获批上市,开发路径确定性增强拉动PoS提升,峰值销售预期也有持续上修的机会。
创新药机构持仓:内外资分化加剧,内资布局催化剂,外资关注性价比
2025年港股内外资在创新药板块(生物科技+处方药)的持仓呈现明显分化趋势。内资通过港股通渠道持续增持,1H25持股比例增加4.1个百分点至23.1%,配置比例同步提升0.7个百分点至2.8%,资金对行业长期价值战略性增配的同时,也需提防个别标的抱团。反观外资,其持股比例自2021年的高位(48.9%)持续回落,自2H24起随着行情回暖继续减持套现,到2Q25末已降至33.7%,配置比例亦长期保持在1.8%以下的低位区间,反映在全球流动性波动、地缘因素、部分标的涨幅较显著的背景下,外资对于港股医药板块维持审慎敞口。
根据我们的观察:1)港股通在过去6个月间重点加仓具有差异化管线布局、存在BD出海/数据读出等催化剂的标,它们的港股通持股比例在全体港股创新药中已位列前十;2)外资则偏好基本面扎实且被低估的标的,对于内资重点加仓的标的均有所减持,未来可参考这一逻辑重点关注外资布局方向。
创新药出海交易火热,多元模式加速全球化进程
2023年末至今,创新药出海掀起新一波热潮,多款创新药赴美上市成功,同时BD出海交易在数量和金额上屡创新高。在BD出海上,我们观察到以下重要的趋势:1)在传统license-out模式持续活跃的背景下,行业进一步衍生出了NewCo等新型交易模式,并快速发扬光大;2)基于当前国产创新药资产储备丰富且交易性价比仍显著、多家MNC药企存在核心管线专利悬崖的补缺需求,叠加海外投融资改善和政策红利的释放,我们认为2H25-2026年出海交易热度仍将延续。从投资策略来看,我们建议短期内关注ADC、双抗/多抗、小核酸/mRNA等前沿技术领域的出海机会,中长期则可关注老龄化驱动、海外支付条件优异的慢性疾病市场(自免、代谢),以及具有源头创新属性和显著差异化优势的下一代产品管线。
行业转型下,高质量药物管线厚积薄发
从研发管线的数量来看,根据医药魔方数据,2015-24年间,中国处于活跃状态的创新药管线规模已累计达到3,575项,超过美国的2,967项位列全球首位,并断层式领先于韩国(390项)、日本(341项)等发达国家。在活跃管线的阶段分布上,中国多数管线处于临床早期(I期及I/II期),表明中国创新药研发已处于规模化积累阶段,正持续追赶与国际领先水平的差距。细胞疗法与小分子药物构成国产创新药的核心力量,分别占总活跃管线数量的28%和19%。此外,抗体药物、放射性药物、抗体偶联药物和基因疗法等前沿领域的占比也快速提升,形成多元化创新矩阵。
从管线质量来看,中国医药创新正在经历深刻转型,从过去依赖模仿和快速跟随(me-too/fast-follow)的研发模式,逐步升级为改进/同类最佳研发策略(me-better/best-in-class),最终聚焦源头创新、拥有全球竞争力的同类首创(first-in-class,FIC)项目。根据医药魔方统计,2015年中国企业进入临床阶段的FIC项目仅有9项,占全球总量不足10%;而到2024年,该类项目数量已增至120项,全球占比超过30%。
国产创新药海外获批提速,创新质量得国际认可
自2019年首个国产创新药泽布替尼胶囊获得FDA批准上市以来,截至2025年7月,共有19款国产原研创新药在海外获批。其中,11款国产原研创新药成功通过FDA审批于美国上市。值得注意的是,从2024年开始,各大药企原研国产创新药自主出海展现出明显的提速趋势:根据医药魔方统计数据,2024年以来共有4款国产创新药获得FDA批准,包括百济神州的替雷利珠单抗、贝达药业/Xcovery的盐酸恩沙替尼、康方生物于2025年4月获批的派安普利单抗,以及信达生物于2025年6月获批的己二酸他雷替尼。2024全年国产原研新药海外NDA获批共16项,显著高于 2019-23年NDA获批数量。
创新出海热潮持续,BD交易金额创新高的同时涌现多个新趋势
随着中国药企集体从仿制药走向创新、研发质量获得国际认可日渐提升,近年来行业out-licensing自主研发成果的模式持续活跃。从license-out的交易数量和规模来看,行业自2020年起渐入佳境,并在2023年开始迎来全面爆发。2024年,中国药企共完成94项出海交易,披露总金额达519亿美元,其中有21项交易的总额超过10亿美元。
进入2025年,中国创新药出海延续了近年来的强势表现,交易数量和金额均创历史新高。截至2025年6月底,已达成52项出海交易,其中有18项交易的总额超过10亿美元,披露总金额超过647亿美元,已超过2024全年的交易总金额水平。未来,随着中国创新药质量的提升,中国药企有望在国际市场上占据更大的份额,我们预计将会有更多的候选分子获得海外资本的青睐。
分析今年以来达成的大型出海案例、并于过去1-2年兴起的出海热潮对比,我们观察到以下新趋势:
1.MNC大药企战略性补缺专利悬崖,中国资产逐渐成为主角
为应对2025-30年间的专利到期潮,MNC正持续在全球范围内寻找高性价比的创新药资产以补充管线。而中国创新药行业在历经多年快速技术迭代革新、资本市场估值低谷后,已成功积累了一大批性价比极高的候选药物资产,理所当然成为MNC竞相追逐的对象。2024年,全球MNC近三分之一的外部创新项目源自中国Biotech公司,2025年前四个月的占比也有 21%,远高于2020-2022年间10%-12%的比例。同时,合作模式正从简单的区域权益转让向管线共同开发、深度融合转变,交易架构的复杂度和灵活度也相应提升。
从资产偏好方面来看,一个清晰的趋势是MNCs对中国资产的关注重心正加速向早期研发阶段倾斜。根据摩熵数据统计,2020 年MNCs在华交易的资产处于临床早期(临床前及临床I期)的比例已突破50%。2024 年,这一比重持续攀升至70%以上。这一转变反映出:一方面,MNCs意图通过更早期介入、以更低的交易对价提前锁定潜力FIC/BIC分子;另一方面,这标志着MNCs对中国药企的本土医药创新和药物发现能力的信任度正逐步提升。此外,我们看到大部分MNCs当前维持着充足的现金储备,我们认为这将成为未来中短期内支撑 MNCs 持续对中国创新药资产产生积极交易意向的核心驱动力之一。
2.聚焦高潜力疾病领域,自免和代谢赛道开始发力
过去几年,肿瘤领域依旧最受海外药企关注,2025年 10 亿美元以上的海外授权交易中,绝大部分围绕肿瘤创新药展开。同时,自免与代谢疾病交易数量占比也逐渐攀升,从2023年的18%提升至2025 年的 32%。考虑到这两个疾病领域在全球范围内拥有强大的治疗需求、支付意愿和广阔的市场潜力,我们相信,中国创新药企在慢病治疗领域持续提升的研发布局有望转化为更多出海交易和全球重磅品种。
3.ADC赛道持续领跑出海交易,差异化/创新品类需求逐步提升
2025年前六个月,在中国创新药出海浪潮中,ADC领域交易金额以37%的交易金额占比(200.12亿美元)持续领跑。而纵观2021年以来的所有出海交易,ADC药物的交易数量和品类遥遥领先其他品类。与4Q23-2024年的首轮ADC出海高峰相比,当前海外药企对ADC的布局开始聚焦于差异化创新,靶点加速从HER2、TROP2等成熟领域向ROR1、CDH17等新靶点迁移,推动中国药企与国际巨头同步布局蓝海市场。新机制分子(如多靶点ADC、多载荷ADC、ADC以外的其他XDC)因靶向协同效应和疗效突破,也开始受到更多海外药企追捧。值得注意的是,2024年以来,除ADC、单/双抗和化药外的其它类别药物交易的金额占比出现明显提升,从2023年的6%(23.10亿美元)提升至2025年前六个月的18%(94.25亿美元)。这一增长主要来自于多肽药物、核酸药物、细胞基因治疗等新型疗法的授权出海,驱动中国创新药出海结构逐渐从ADC/抗体药物主导转向多个新赛道并行的多极增长模式。
4.新兴NewCo交易模式正在重构行业格局
2024年以来,在资本市场压力与国际化战略的双重驱动下,NewCo模式应运而生,为中国创新药企开辟了除自主出海和license-out之外的第三条出海路径选择。通过引入海外资本,NewCo模式既解决了企业短期资金瓶颈,其在NewCo 实体中的持股也使创新药企有机会享受产品全球开发带来的资本增值,为中国创新药企构建了出海的新路径。
2025年前六个月,NewCo交易金额占所有出海交易总金额的比例达12.4%。NewCo出海的典型代表,康诺亚2H24至今已完成4项NewCo出海交易,累计潜在总金额超16.98亿美元,通过现金收款+股权绑定的模式,既获得即时现金流又深度嵌入全球研发链条。
海外投融资边际向好,中国创新药价值重估 提速
全球医疗健康领域投融资在经历2021年的历史性高点(全年融资额超3,000亿美元)后进入下行周期。自2024年起,行业迎来关键转折点:2024年,海外医疗健康投融资事件数虽同比减少17%,但投融资总额却同比增加9%至508亿美元,资金向高估值、后期项目集中的趋势显著;2025年1月全球单月融资额冲高至80亿美元,创下过去三年单月融资额新高。中国内地市场也同步显现复苏信号:1H25,二级市场医药板块估值快速修复形成明确拐点,显著提振投资者风险偏好,进而传导至一级市场交易活跃度提升。1H25中国内地融资总额同比反弹至41亿美元,已超越2024全年融资总额的56%。我们预计2H25开始,随着美国降息周期的开启,叠加创新药企现金流改善及多项政策红利释放,二级市场复苏对一级市场的正反馈效应将进一步增强,持续提升市场资金风险偏好、强化生物科技企业的融资能力,催化创新资产的价值重估。
海外:2024年,海外医疗健康领域融资态势企稳,全年融资案例数1,480件,总金额达508亿美元,总金额提高9%,显示出触底反弹迹象。值得注意的是,2024年海外单个项目投融资金额为0.34亿美元,同比大幅提高31%,结束了2022-23年的下行趋势,反映出较高估值和对中后期项目的偏好。1H25 ,海外投融资总金额同比微降6%至242亿美元,单个项目投融资金额同比提高18%至0.39亿美元,整体上延续了2024年的边际向好趋势。
中国:2024年,中国内地新药融资继续承压,融资案例数和总金额分别同比下降了38%/33%,但1H25 同比跌幅缩窄至9%/11%。同时,1H25单个项目投融资金额为0.12亿美元,相比2024全年有31%的提升。
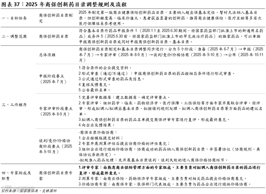
中国创新药市场:商保创新药目录有望带来怎样的增量贡献?
我们认为,2025年是中国创新药支付格局的关键改革拐点之年,年内重磅政策密集落地,在医保“腾笼换鸟”、持续扩大谈判药品目录、优化谈判药品续约规则以支持更多创新药支付的同时,首个由商保参与制定的创新药目录有望于年内推出,旨在纳入超出基本医保保障范围的品种,且有望创造更宽松的定价环境。截至目前,商业健康险对创新药支持尚有限,但增量空间值得期待,长期内保费和创新药支付规模有望呈数十倍增长,而商保创新药目录的制定正是万里征程的关键一步。
公共医保结余稳健增长:过去十年间,医保基金连续录得正结存,年度结存率(年度结存/年度医保基金总收入)维持在15-20%左右的健康水平。2025年前四个月,医保基金结存3,079亿元(人民币,下同),同比增长23%,收入和支出分别同比增长6.5%和0.7%。我们相信,持续增长的国家医保结余将为进一步谈判目录扩容和创新药支付提供坚实的资金基础。
商保创新药目录下半年启动,与商保协同破解创新药支付难题。2025年初至今,国家层面多次提及从支付端支持创新药发展,其中制定商保健康险创新药目录与加强商保对创新药支付的支持力度是最重要的主题:
2025年1月9日,国家医保局召开支持创新药发展企业座谈会。会议指出,为进一步加大对创新药的支持力度,下一步国家医保局将出台一系列更有力度的政策举措。着力完善“1+3+N”多层次保障体系,拓宽创新药支付渠道;探索建立丙类药品目录,引导惠民型商业健康保险将创新药纳入保障责任;优化创新药首发价格管理和挂网采购流程,提高挂网效率;持续动态调整医保药品目录,及时纳入符合条件的创新药品,稳定企业预期;推动定点医疗机构和零售药店做好药品配备,鼓励创新药临床应用;利用药品集中采购平台的丰富经验,主动加强对外宣介,支持医药产业“出海”寻求更广阔市场。
2025年1月17 日,国家医保局举行新闻发布会,介绍2025 年有关医保工作安排。国家医保局表示,2025 年内将发布第一版医保丙类目录。丙类目录作为基本医保药品目录的有效补充,聚焦因超出“保基本”功能定位暂时无法纳入医保目录但创新程度很高、具有显著临床应用价值、患者获益显著的药品。国家医保局将采取多种激励措施,积极引导支持惠民型商业健康保险产品将丙类目录药品纳入产品责任保障范围。同时,也将打通丙类目录与基本医保目录间的通道,做好衔接。
2025年2月发布的《关于完善药品价格形成机制的意见(征求意见稿)》及《关于医保支持创新药高质量发展的若干措施(第二轮征求意见稿)》,涵盖创新药定价、市场准入、研发等多个领域,再次提及建立创新药多元支付体系、建立丙类医保目录等内容以应对创新药支付困难问题。
2025年2月,中国保险行业协会组织召开主题座谈会,积极研究商业健康保险药品目录工作事宜,核心目标在于构建全覆盖、多层次的商业健康保险药品目录体系。举例来说,如果按ABCDE级别建立目录体系,A级目录覆盖药品范围较窄,主要适用于惠民保等基础性保险,为用户提供基础医疗保障;B级目录则可满足经济型大众对部分创新药的需求;而C、D、E级目录中的药品清单范围将进一步扩大,如全球范围内的特效药、创新药。随后,协会于3月发布A系目录的初稿,共包括30款药品,大部分尚未纳入国家医保目录。我们预计,医保丙类目录或将在纳入品种和目录体系上有一定相似性。
2025年6月,中办、国办发布《关于进一步保障和改善民生 着力解决群众急难愁盼的意见》,提出完善基本医疗保险药品目录调整机制,制定出台商业健康保险创新药品目录,更好满足人民群众多层次用药保障需求。
2025年7月1日,国家医保局发布多项重磅文件,围绕支持创新药高质量发展、医保/商保创新药目录调整等方面。我们建议重点关注:
《支持创新药高质量发展的若干措施》(以下简称《措施》)指出,增设商保创新药目录,重点纳入创新程度高、临床价值大、患者获益显著且超出基本医保保障范围的创新药,推荐商业健康保险和医疗互助等多层次医疗保障体系参考使用;通过协商合理确定商保创新药目录内药品结算价,探索更严格的价格保密机制;商保创新药目录内药品不计入基本医保自费率指标和集采中选可替代品种监测的范围;纳入医保目录和商保创新药目录的创新药,可按规定实行直接挂网,且不受“一品两规”限制。从上述措辞来看,商保目录制定中的“价格协商”或比基本医保谈判的“价格谈判”更为温和,纳入其中的品种有望取得更好的定价,适用于纳入医保目录品种数已较多的细分领域(如PD-(L)1单抗)以及目标人群较小的高价药物(如CAR-T和部分TKI、ADC)。在挂网、入院、特例单议机制等方面,商保目录享受和医保谈判目录相似的待遇。
2025版医保/商保创新药目录调整方案指出,2025 年将制定第一版商保创新药目录,主要纳入超出保基本定位、暂时无法纳入基本目录,但创新程度高、临床价值大、患者获益显著的创新药。符合基本目录外药品申报条件1(2020-1H25获批上市的创新药)或条件5(2025年6月30日前获批上市的罕见病药)的独家药品,可以单独申报商保创新药目录或同时申报商保创新药目录、基本目录。
对于医保目录内的创新药,续约规则也有边际优化趋势,《措施》提出,“允许医保目录内创新药在销售超出预期、增加适应症等触发降价的情况下,通过谈判合理调整医保支付标准,可不高于简易续约规定的降幅,稳定企业预期。医药企业向非医保定点医药机构供应药品不受医保支付标准限制”。
商业健康险对创新药支持尚有限,增量空间值得期待:从商业健康险的存量角度来看,过去十年间中国内地健康险保费收入增速超过基本医保,2024年保费收入相比于基本医保收入的比例已接近30%。但是,包括惠民保、百万医疗险、企业补充医疗险在内的健康险产品在创新药械市场中的支付份额仍在较低水平,根据由中国人寿再保险有限责任公司、上海镁信健康科技集团股份有限公司联合编写的《中国创新药械多元支付白皮书(2025)》(以下简称《白皮书》),2024年创新药械市场规模约为1,620亿元,其中医保基金和个人现金支付分别占44%和49%,而健康险支出不到8%。在现有健康险的主要险种中,只有惠民保和百万医疗险可为创新药械提供直接支付,而两者在健康险总保费收入中的占比仅有9%。
此外,与基本医保的高赔付率相反,商业健康险的赔付率常年在30-50%间徘徊。根据《证券时报》的报道,截至2025年3月5日,124家险企已披露2024年个人短期健康险的整体综合赔付率,中位数为38.2%。较低的赔付率可能和整体业务规模较小、产品设计问题、核保较严格等因素有关。
根据《白皮书》的预测,2035年中国内地创新药械市场规模将达到1万亿元,2024-35年的CAGR达到18%。参考成熟市场,假设到 2035 年,创新药械销售额中基本医保和个人支付的比例将分别下降至36%和20%,这意味着在商保规模及支付力度充分释放的情况下,商业健康险对创新药械的支付比例需要达到44%,对应约4,400亿元的支付规模,相比2024年水平增长34倍以上。当然,要达到这一规模,需要更多配套政策落地、更多能解决各类人群医疗需求的分层保险产品,并扩大健康险的筹资效率和规模。
分析师 | 丁政宁、诸葛乐懿
本文节选自交银国际已发布研究报告《港股创新药:反弹之后对板块核心问题的思考与重估》(2025/07/15)。
更多往期精选文章>>>

