
2018年11月6日发布的《关于完善上市公司股票停复牌制度的指导意见》(以下简称《指导意见》),是中国证监会从部门规章层面,对原本主要适用沪深交易所自律监管规则的停复牌问题所做出的全面性,系统性规定,是优化交易监管、减少交易阻力,增强市场流动性,稳定市场预期,激发市场活力的基础性制度改革。减少股票停牌是大势所趋,这个方向应该不会变。
《指导意见》总结了现阶段沪深交易所有关停复牌监管的实践经验,提出了如下要求:
(一)确立了审慎停牌、分阶段披露和严格保密这三项有关停复牌的基本原则。明确以不停牌为原则、停牌为例外,短期停牌为原则、长期停牌为例外。上市公司发生重大事项,应当按照及时披露原则,分阶段披露有关事项的具体情况,不得以相关事项不确定为由随意申请股票停牌,不得以申请股票停牌代替相关各方的保密义务。
(二)压缩停牌期限。
(1)进一步缩短重大资产重组最长停牌期间;
(2)对两类例行停牌事项做出调整,即破产重整期间原则上不停牌;以及并购重组委审核上市公司重大资产重组申请的,由收到上会通知后停牌,公告表决结果后复牌,改为只在并购重组委工作会议召开当天停牌;
(3)要求沪深交易所在股票超过规定期限仍不复牌的,应当强制复牌。
(三)要求沪深交易所对公司申请股票停牌采取形式审核和实质审核相结合的方式,关注上市公司是否具备充足的停牌理由。对于不符合规定事由或不宜停牌的,交易所应当拒绝上市公司股票停牌申请。其中实质审核这一要求,是就沪深交易所《股票上市规则》现行规定对信息披露文件进行形式审核的一大突破。
(四)明确赋予沪深交易所在证券市场交易出现极端异常情况时,为维护市场交易连续性,可根据实际情况暂停办理股票停牌的申请。与拒绝股票停牌申请不同,暂停办理股票停牌,意味着在上述特殊情况下,上市公司即便申请停牌的理由充分、合规,也可能会无法实施。
(五)要求沪深交易所建立股票停牌时间与成分股指数剔除挂钩机制和停牌信息公示制度,定期向市场公告上市公司股票停牌频次、时长排序情况。股票停牌与成分股指数剔除挂钩,意味着长期停牌公司可能被调整出指数的成分股名单,并引发相应指数基金的抛售行为。
2018年11月21日,以《指导意见》为核心,沪深证券交易所发布了《上市公司筹划重大事项停复牌业务指引(征求意见稿)》(以下简称“征求意见稿”)。
总结“征求意见稿”,重组停牌和重大事项停牌的相关规定如下:
(一)重组停复牌规则

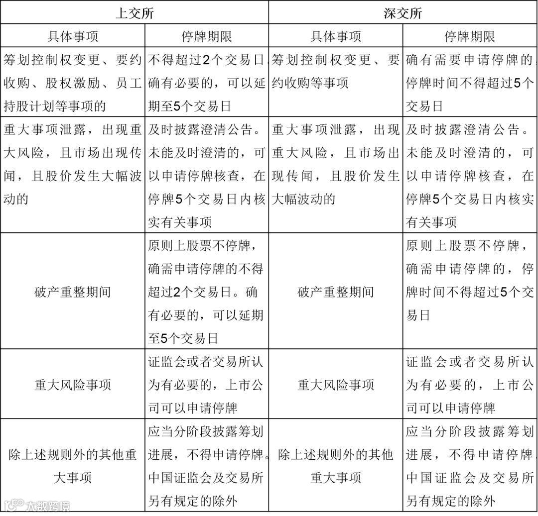
(二)重大事项停复牌对照表

长按二维码关注我们

