点击上面蓝色“智慧巧算盘”关注我们,了解财税新政策新法规、合法节税省税、为企业发展保驾护航!




也就是说,如果公司债权人起诉公司,而股东又没有证据证明个人财产和公司是独立的、不存在混同情形,则有可能用个人财产连带偿还公司债务。同理,合伙企业也是如此。虽不用自证清白,但如果被债权人查到了财务混同的证据,依然是要面临用个人财产连带偿还公司债务。
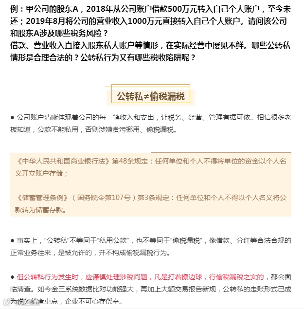
最后,我们再回看一下文章开头的案例,股东A从甲公司借款500万元,且超过2018年纳税年度,需要算作股东分红补缴个税。1000万元的营业收入,也需要缴纳企业所得税、增值税、附加税及个税。
也就是说,再不计算滞纳金、处罚,以及1000万元应缴纳的企业所得税、增值税、附加税的情况下,股东A也需要补缴近300万个人所得税。

来源:深圳中得兴盛
有任何问题欢迎随时咨询小巧人
《巧算盘》
诚信、责任、创新、坚持、感恩
巧算盘企业,自成立以来一直秉承:服务至上、专业专注、诚信务实、高效便捷的服务态度!一直肩负着:“帮助客户成长,为实现客户价值最大化而坚持创新”的神圣使命!以不断超出客户期望值为巧算盘人一贯的服务宗旨!
<联系电话>
客服热线
400-019-1399
0755-83274789
//
<公司地址>
南山公司
深圳市南山区科苑西工业区25栋A612
福田公司
深圳市福田区华强北步行街赛格科技园二栋西座3楼
宝安公司
深圳市宝安区同方创想公社9楼0926
巧算盘一响 黄金亿万两



