大数跨境

国产高端人工晶体市场快速崛起

国产高端人工晶体市场快速崛起 颂杰商贸
2024-11-14
1
2024年,国产高端人工晶体领域迎来了历史性发展。长期以来,进口产品主导着高中低端市场,尤其在高端产品方面形成了事实上的垄断。然而,伴随着自主创新和政策支持,国产企业正快速打破这一格局,步入新的发展阶段。正如业内投资人所言,“国产高端人工晶体发展相当快,速度超出预期!”


进口垄断与国内市场现状
全球人工晶状体市场长期由爱尔康、强生、博士伦和蔡司等国际巨头主导,这四家公司占据了国际市场的主要份额,且在中国市场的占有率也超过60%。此外,豪雅、朗思泰克、英国纳瑞等外资品牌也在国内保持竞争力,整体而言,国产品牌在中高端市场的市占率不足20%。

根据国家药监局的数据,截至目前国内共有170多款人工晶体产品获批,其中132款为进口产品,国产产品仅有39款。这种现状在2024年国家首次组织的人工晶体集中采购中进一步得到体现:低端产品如单焦点-非散光人工晶状体,有17个进口产品中标,而国产仅有7款。中端产品方面,爱博诺德和蕾明视康的产品是唯一入选的国产品牌。而在高端产品中,如三焦点和景深延长(EDOF)人工晶体,进口品牌的优势尤为显著,几乎完全垄断了市场。


这一市场格局反映出进口产品在技术和品牌影响力上的强大优势,尤其是在高端产品的光学设计和制造技术方面。然而,国产品牌正通过加速技术研发和积极争取市场份额来应对这一挑战。

国产企业的技术突破与创新
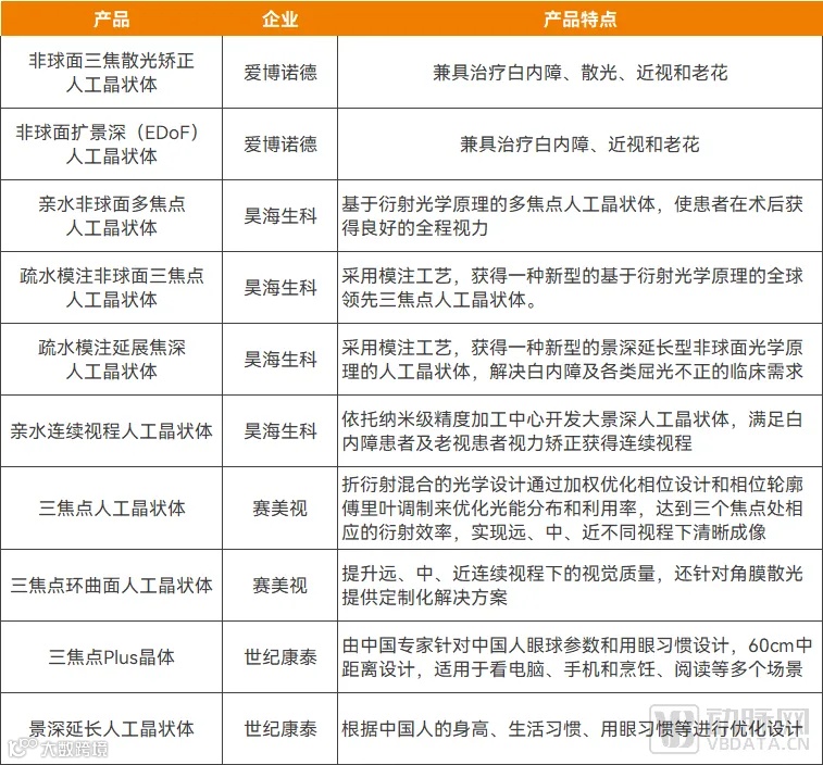
尽管面临挑战,国产高端人工晶体在技术创新上已展现出不俗的潜力。2024年9月,蕾明视康推出了首款自主研发的国产三焦点人工晶状体并成功获批上市。这款产品凭借三焦点技术、平滑相位技术、轴向渐进EDOF技术及消色差技术,实现了优质的远、中、近全程视力,为国产品牌在高端市场赢得了突破性进展。这一成果打破了长期以来进口产品在该领域的垄断局面,显示了国内企业技术创新的成效。

与此同时,其他国产企业也在积极进军高端市场:

爱博诺德的景深延长人工晶状体进入创新医疗器械审批“绿色通道”。这款产品通过延长景深的光学设计,使佩戴者在远近不同距离都能获得清晰视力。

世纪康泰的高端人工晶体产品凭借独特的光学设计,也在2024年进入审批流程,进一步丰富了国产高端产品的竞争力。

赛美视的三焦点人工晶体采用创新的光学结构,旨在优化光线利用率和减少视觉干扰,成为2024年备受瞩目的国产产品之一。


这些国产品牌的进展标志着国内企业正逐步迈入与国际巨头竞争的高端市场领域。尽管国产品牌的高端产品起步较晚,光学设计和制造技术人才相对匮乏,但通过持续的研发投入和技术引进,国产企业正在加快弥补与进口产品的差距。

政策驱动与市场前景展望
国家组织的人工晶体集采政策是推动市场竞争的重要手段,旨在降低医疗器械价格、促进技术创新和提高国内产品的市场占有率。2024年,集采政策的落地实施不仅使患者能够以更合理的价格获得优质产品,也激励了国产品牌的技术发展。

集采政策推动下,企业更加重视产品质量和技术创新,尤其是高端产品领域的竞争。对于国产品牌而言,这既是机遇,也是挑战。通过政策引导,更多国产企业有机会参与高端市场的竞争,加速产品研发和创新升级。未来几年,国产品牌有望在技术实力和市场份额上取得进一步的突破。

此外,行业专家指出,为了在高端市场中取得长期优势,国产企业需持续投资于技术研发,吸引光学设计和工程技术人才,并加强与国际知名研究机构和学术团体的合作。这将帮助国产企业在技术积累和创新方面实现质的飞跃,从而在全球市场中占据更重要的位置。

2024年是国产高端人工晶体发展的重要转折点。随着技术突破和政策支持的持续推进,国产品牌在高端市场的竞争力正在迅速提升,未来前景可期。

【声明】内容源于网络
0
0
颂杰商贸
内容 796
粉丝 0
颂杰商贸
总阅读824
粉丝0
内容796