2022年
第四季度品质誓师大会
一起奋斗 互相成就
为贯彻德瑞源以“客户为中心”的理念,提高全员品质意识,实现10月品质客诉零目标,公司管理层决定召开 “2022年第四季度品质誓师大会”,具体通知如下:
会议主持人:吴亮
会议时间:2022年10月8日7:30
会议地点:德瑞源二厂
参会人员:德瑞源全员
No.1
品质复盘及改善计划
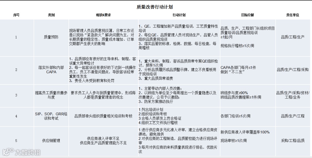
大会开始,品质部最高负责人—吴亮总监就德瑞源2022年1-9月份的客诉从月度投诉、客户投诉、不良现象、责任归属这4个点进行了全面的分析,基于全面分析的情况下,给出了“质量改善行动计划”,详见如下:
大会上,吴亮总监强调了
1.品质“三不原则”:
不制造不良品
不接受不良品
不流出不良品
2.4M变更管理:
人、机、料、法
3.检验流程优化:
过程控制预防为主,检验为辅,全员参与。
No.2
品质宣誓
大会进行到最后,由品质吴亮总监带领全员进行宣誓,“我自愿加入公司品质攻坚战,严格执行品质管控标准,严格执行操作规范,严防制程三伤产生,不接受不良品,不制造不良品,不流出不良品,全力达成公司零客诉目标”。
No.3
总结
大会宣誓完成后,运营总监吴总及公司董事长孙总对“2022年第四季度品质誓师大会”做出总结,总结围绕“检验标准制定”、“打破自我界限,改变自我观念”进行了深入讲解。
分享:
品质是价值与尊严的起点,是公司的核心竞争力,希望公司的每一位同仁切实参与质量管理,成为质量的守护者和见证者。
没有质量的交付是一场巨大的灾难,没有交付的质量毫无意义。
扫码关注我们
一起奋斗 互相成就
2022.10.9
本文作者|李敏
本文小编|雷俊秀

