
近日,河南省人民政府办公厅正式印发关于河南省新型显示和智能终端产业发展行动方案等8个方案的通知。VR网了解到,该通知中对VR/AR等技术做出了明确指示:
在《河南省新型显示和智能终端产业发展行动方案》中,指出要:
1.积极引进4K/8K超高清液晶电视、超高清医疗显示器、车载显示终端、VR、AR、MR(混合现实)等重大项目,带动超高清视频设备、网络传输设备、车载通讯和信息娱乐系统、数字眼镜等相关产品发展。
2.支持发展超高清内容制作与图像处理、VR/AR算法与内容制作、工业软件、信息安全软件、车载软件系统、动漫游戏等应用软件,大力发展软件服务外包。
在《河南省5G产业发展行动方案》中,指出要:
1.在自动驾驶、超高清视频、VR/AR(虚拟现实/增强现实)、物联网、健康医疗等领域示范应用走在全国前列。
2.大力发展5G智能手机、模组、可穿戴设备以及VR/AR硬件、系统、平台、开发工具、消费内容等终端应用产品。
3.推进基于5G的VR/AR在智能制造、工业和建筑设计、健康医疗、游戏娱乐、旅游体验、文化传播等领域应用。
4.积极引进一批5G产业龙头企业,重点在智能制造、自动驾驶、超高清视频、VR/AR、健康医疗等领域实施一批重大项目。
在《河南省新一代人工智能产业发展行动》方案中,指出要:
加快智能硬件技术集成创新和商业模式创新,丰富移动智能、智能家居、智能监控、智能安全等领域产品供给,积极发展VR、AR、可穿戴、智能医疗等领域智能硬件产品。
河南省人民政府办公厅关于印发
河南省新型显示和智能终端产业发展行动方案
等8个方案的通知
豫政办〔2018〕85号各省辖市、省直管县(市)人民政府,省人民政府各部门:
《河南省新型显示和智能终端产业发展行动方案》《河南省现代生物和生命健康产业发展行动方案》《河南省环保装备和服务产业发展行动方案》《河南省尼龙新材料产业发展行动方案》《河南省汽车电子产业发展行动方案》《河南省智能传感器产业发展行动方案》《河南省5G产业发展行动方案》《河南省新一代人工智能产业发展行动方案》已经省政府同意,现印发给你们,请认真贯彻执行。
河南省人民政府办公厅
2018年12月21日
河南省新型显示和智能终端产业发展行动方案
为抢抓新一轮科技革命和产业变革机遇,加快形成新型显示和智能终端产业联动发展新格局,推动智能终端产业转型升级,促进我省经济高质量发展,特制定本方案。
一、总体要求
(一)发展形势。新型显示和智能终端产业互为依托、相互促进,是数字经济重要的战略性和基础性产业。随着智能互联、VR/AR(虚拟现实/增强现实)等新一代信息技术迅猛发展和广泛应用,新型显示和智能终端产品形态更加丰富,大屏化、高分辨率显示产品和车载显示市场呈爆发式增长,小尺寸显示产品应用领域不断拓展,以新型显示为中心的互联生态正在加快形成。据预测,未来几年,新型显示产业将进入快速爆发期,年复合增长率超过20%,智能手机产业将进入转型发展期。近年来,我省以手机为主的智能终端产业集群迅速壮大,但核心配套环节缺失、产品结构单一、发展后劲不足等问题日益凸显,产业竞争优势趋于弱化,迫切需要加速推进转型升级。抓住当前信息技术迭代升级和关键产品布局调整难得机遇,充分依托智能终端产业优势,高水平引进企业和项目,实现新型显示和智能终端产业联动发展,对于巩固提升产业整体竞争力具有重要意义。
(二)发展思路。以习近平新时代中国特色社会主义思想为指导,积极顺应新型显示和智能终端产业发展趋势,坚持“龙头带动、屏端联动、集群配套、链式延伸”,以重大项目为牵引,以技术创新为支撑,以产业配套为重点,突破发展新型显示产业,提升智能终端产业发展水平,加快实现产业链由以终端生产为主向屏端并重链式发展为主转变,产品链由智能手机为主向新型智能终端为主转变,建设具有国际影响力的新型显示和智能终端产业集群,为先进制造业强省提供新的支撑。
(三)发展目标。力争经过3—5年努力,我省新型显示和智能终端产业链基本形成,引进培育1—2家百亿元级新型显示龙头企业,新型显示产业规模超过1000亿元;培育发展3—5个百亿元级新型主流智能终端产品,建成2—3个500亿元级智能终端产业集群,智能终端产业规模突破5000亿元;新型显示和智能终端产业联动发展格局基本形成,产业配套体系基本完善,全球重要的智能终端生产制造基地地位更加巩固。
二、重点任务
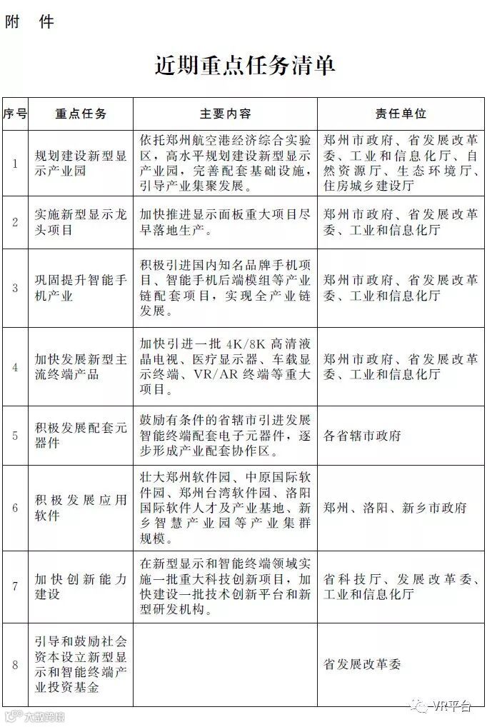
(一)培育壮大新型显示产业。
1.加快集中布局。依托郑州航空港经济综合实验区规划建设新型显示产业园,按照“成熟技术先行、大小尺寸并举”思路,重点引进拥有高世代TFT—LCD(薄膜晶体管液晶显示器)、AMOLED(有源矩阵有机发光二极体)等核心技术的骨干企业和重大项目,推动产业加速集聚。
2.实施龙头项目。加快推进第5代TFT—LCD面板项目建设,力争尽快投产,实现我省显示面板生产制造零的突破。积极引进高世代TFT—LCD、中小尺寸OLED(有机发光二极管)生产线。
3.布局前沿领域。提前布局大尺寸AMOLED面板、中小尺寸AMOLED柔性折叠屏、LPD(激光荧光体显示)面板等产业化项目。积极引进新型显示领军型创新团队,加快推动LTPS(低温多晶硅技术)、QLED(量子点发光二极管)、LPD、Micro—LED(微发光二极管)以及蒸镀和封装关键工艺突破和产业化。
(二)拓展升级智能终端产业。
1.巩固提升智能手机产业。稳定苹果等高端手机产能,大力引进华为、小米、OPPO、vivo等国内知名品牌手机项目,推动智能手机产业加快向高端化、品牌化发展。积极发展裸眼3D、全息投影等特殊功能手机和安全手机、高端定制手机。
2.打造新型主流终端产品。积极引进4K/8K超高清液晶电视、超高清医疗显示器、车载显示终端、VR、AR、MR(混合现实)等重大项目,带动超高清视频设备、网络传输设备、车载通讯和信息娱乐系统、数字眼镜等相关产品发展。
3.积极发展其他智能终端产品。围绕生产制造、文化教育、医疗健康、娱乐消费等领域智能化发展需求,积极发展智能机器人、数字影音、智能家居、智能安防、智能可穿戴设备、智能仪器仪表等新型智能终端产品,培育一批新型智能终端产业集群。
(三)辐射带动配套产业。
1.加强显示材料配套。加快培育引进高世代TFT—LCD玻璃基板生产企业,积极发展液晶材料、显示用功能膜材料、有机发光材料、彩色光刻胶、电子特种气体等关键原辅材料和配套产品,提升显示材料配套能力和水平。
2.加快发展关键零部件。围绕智能终端整机制造需求,引进实施摄像模组、存储芯片、专用芯片、陶瓷电容、电池、PCB(印制电路板)、分立器件、模具、电子元器件等关键零部件配套项目,积极引导龙头整机企业在本地配套。鼓励有条件的省辖市、县(市、区)发展手机外壳、3D玻璃盖板、触控面板、磁性材料等关键零部件配套产业,培育一批骨干企业,逐步形成产业配套协作区。
3.积极发展应用软件。支持发展超高清内容制作与图像处理、VR/AR算法与内容制作、工业软件、信息安全软件、车载软件系统、动漫游戏等应用软件,大力发展软件服务外包。壮大郑州软件园、中原国际软件园、郑州台湾软件园、洛阳国际软件人才及产业基地、新乡智慧产业园等产业集群规模。
三、政策措施
(一)引进培育龙头企业。紧盯国内外新型显示和智能终端龙头企业发展动向,推动郑州市加快引进新型显示龙头企业和高端智能手机品牌企业,建设一批总部型、基地型项目。鼓励其他省辖市、省直管县(市)围绕产业配套,引进产业链骨干企业。针对产业链细分领域,大力培育一批创新龙头企业和“专精特新”隐形冠军企业。
(二)加强产业技术合作。推动新型显示面板企业与智能终端整机企业合作、品牌商与配套商协调联动发展。鼓励骨干企业联合产业链上下游企业及国内外科研机构,加强关键技术联合研发,加快成果共享,积极融入国家产业创新联盟。积极申办“中国手机设计大赛”,加强与先进国家和地区交流合作。
(三)完善公共服务平台。支持郑州航空港智能终端产业集群建设集展示、交易、配送于一体的智能终端全球采购交易平台,促进供应方与需求方网络化无缝对接。加快河南省智能终端检测公共服务平台建设,鼓励骨干企业、研发机构联合产业链上下游企业,建设智能手机技术孵化、芯片分析、安全评测、产品检测认证、用户体验等第三方公共服务平台。探索开通智能终端物流专线,大力发展第三方物流服务,降低生产企业经营成本。
(四)加快创新能力建设。加快富士康中州技术研发中心建设,支持以骨干企业为主体,联合高校、科研院所,共建一批企业技术中心、重点实验室、工程研究中心及产业技术研究院、制造业创新中心等技术创新平台和新型研发机构。组织实施一批省重大科技创新项目,推动关键技术研发和产业化。
(五)加强财税金融支持。充分利用省先进制造集群培育基金、“互联网+”产业投资基金等政府投资基金支持重大项目建设。引导和鼓励社会资本设立新型显示和智能终端产业投资基金。加强与国家有关部委衔接,支持新型显示重点项目享受国家财税金融优惠政策。支持有条件的省辖市、县(市、区)和园区发展供应链金融,为生产企业在原材料采购、整机销售、出口退税等环节提供金融支撑。发挥河南自贸区优势,鼓励在郑州开展国际结算业务,支持智能终端出口贸易。
四、组织实施
建立省转型发展攻坚领导小组办公室统筹、省有关部门和各省辖市政府分工负责的工作推进机制,定期召开工作推进会议,及时协调解决产业发展重大问题。各地、各有关部门要对照近期重点任务分工,细化政策措施,主动开展对接招商,争取尽快落地一批重点项目,务实推进各项工作落实。
附件:近期重点任务清单

河南省5G产业发展行动方案
为抢抓新一轮科技革命和产业变革机遇,加快推动我省5G(第五代移动通信技术)产业发展,培育新经济、形成新动能,促进网络强省建设,特制定本方案。
一、总体要求
(一)重要意义。5G网络具有高速率、大连接、低时延等特点,是通信技术的颠覆式变革,将开启万物感知、万物互联、万物智能新时代,深刻改变人类生产和生活方式。预计到2030年,5G带动的直接产出和间接产出将分别达到6.3万亿元和10.6万亿元,综合年均复合增长率为26%。我省作为人口大省和经济大省,信息消费市场巨大,为5G产业发展提供了广阔空间。当前,5G正处于试商用和规模化组网启动期,极大促进了上游电子元器件、中游网络设备以及终端应用设备的全产业链升级,5G产业已进入全面冲刺阶段。我省是国家大数据综合试验区,郑州市是国家确定的18个5G应用示范城市之一,具备发展5G产业的先发优势。抢抓5G产业发展难得机遇,对我省加速经济社会数字化转型,培育数字经济新产业、新业态,释放信息消费巨大市场空间,助推供给侧结构性改革具有重要意义。
(二)发展思路。以习近平新时代中国特色社会主义思想为指导,围绕建设网络强省目标,坚持开放合作、创新引领、示范应用、产业集聚,聚焦5G产业链关键环节,以示范工程和重大项目为先导,加快部署建设“一网四基地”(5G基础网络,研发创新基地、生产制造基地、应用示范基地、信息安全基地)等,把我省建设成为在全国具有重要影响的5G产业发展先行区、创新应用示范区和集聚发展热点地区。
(三)发展目标。经过3—5年努力,5G产业“一网四基地”格局基本形成。基本完成5G规模组网部署并实现商用,中心城市和重要功能区实现5G全覆盖;建成一批5G新型研发机构并突破一批关键技术;落地一批国内外行业骨干企业;形成一批具有自主知识产权的5G安全产品和解决方案;在自动驾驶、超高清视频、VR/AR(虚拟现实/增强现实)、物联网、健康医疗等领域示范应用走在全国前列;5G产业规模超过1000亿元。
二、重点任务
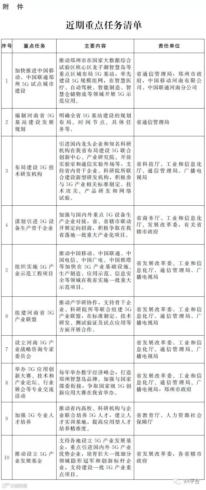
(一)加快5G基础网络建设。
1.加快建设中国移动、中国联通郑州5G试点城市,推进许昌“5G泛在小镇”建设,围绕智慧医疗、自动驾驶、智能制造、智慧仓储物流等领域示范应用,加快5G基站建设,率先开展5G规模组网建设。
2.加快5G基站建设规划编制。编制我省5G基站建设发展规划,将5G基站规划纳入城市通信基础设施专项规划和发展控制性详细规划。将5G基站站址、机房及管线、电力等配套设施纳入市政基础设施规划。
3.加快5G设施建设。按照5G基站规划,落实电信基础设施共建共享要求,充分发挥中国铁塔河南分公司作用,统筹基础电信运营商5G设施建设需求,共建铁塔、机房等基站配套设施以及公共交通、重点场所建筑楼宇室内分布系统。基础电信运营商按照规划加快公共交通、重点场所建筑楼宇以外的室内分布系统建设。
4.落实5G建设配套需求。推动各地将政府公共建筑物、弱电井管道、杆塔、绿地等资源向移动通信基站建设开放,在规划落地、基站设置、传输和管道工程建设、电力引接等方面予以支持,依法打击破坏5G基站等信息基础设施的违法犯罪活动。
(二)建设5G研发创新基地。
1.支持企业与高校、科研院所合作,开展5G无线网络虚拟化、新型组网等关键技术研究,推进5G高速大容量光传输设备、光交换设备、高端路由等关键设备研发和产业化。
2.吸引国内龙头企业和知名科研机构在我省布局建设5G联合创新中心、产业研究院、开放实验室和通信实验外场等,积极参与5G产业相关标准制定、技术攻关、产品研发和网络试验,推动与经济社会融合发展。
3.推进省内骨干企业、科研院所围绕5G应用建设一批新型研发机构。
4.支持有条件的企业搭建5G核心器件技术开发平台、中试验证平台、产品分析测试平台。
(三)建设5G设备生产制造基地。
1.推进5G核心器件研发和产业化,积极发展砷化镓、氮化镓等化合物半导体,开展5G芯片、射频器件、功率放大器、滤波器、高端模数/数模转换器等产品研发和产业化。
2.大力引进5G设备生产骨干企业,培育一批5G器件设计、关键材料制备、特色产品制造与封装企业,推进重大产业化项目落地。
3.积极发展光纤光缆、光模块等5G网络相关设备。
4.大力发展5G智能手机、模组、可穿戴设备以及VR/AR硬件、系统、平台、开发工具、消费内容等终端应用产品。
(四)建设5G应用示范基地。
1.自动驾驶。支持自动驾驶技术与车联网技术协同研发,促进5G技术在新型车载计算平台上应用。支持郑州市组建基础电信运营商、骨干互联网企业、优势整车企业、智能驾驶技术研发机构等参与的智能网联汽车产业创新联盟,率先在郑州航空港区打造集技术研发、道路测试、示范运行、赛事举办等于一体的智能网联汽车试验示范基地。
2.超高清视频。积极引进视频产业链龙头企业,推动建设超高清视频产业联盟,积极申请开展国家智慧广电5G移动多媒体交互广播电视网试点,开展视频内容生产、5G传输测试、核心芯片和显示器件研发试验,促进4K/8K超高清视频在赛事直播、演出直播、游戏娱乐以及远程医疗、安防监控等领域应用。
3.VR/AR。推进基于5G的VR/AR在智能制造、工业和建筑设计、健康医疗、游戏娱乐、旅游体验、文化传播等领域应用。
4.物联网。推进工业互联网平台建设,积极发展面向行业与特定场景的5G应用软件,开展人、设备与产品实时联通、精确识别与智能控制示范应用,探索构建基于5G技术的工业互联网平台体系,形成5G智能制造领域示范应用新模式,培育智能制造新业态。推进5G技术在智慧城市、智能家居等领域示范应用。
5.健康医疗。推动中国移动河南有限公司与郑大一附院加快建设国内首批5G医疗应用示范项目,复制、推广成熟技术,加快在移动急救、远程会诊、远程影像、远程手术、远程护理等健康医疗领域示范应用。
(五)建设5G信息安全基地。
1.围绕5G信息安全,在安全芯片、安全模组、安全服务、安防监控等领域引进一批龙头企业,落地一批重大项目。支持省内信息安全优势企业做强做大。
2.鼓励有条件的中心城市建设信息安全产业园,积极引进国内外信息安全企业,发展5G场景下的信息安全相关产品和解决方案,推进虚拟化安全、数据安全隔离与加密、安全中间件、数据备份与恢复等信息安全关键技术研发及产业化。
3.积极推进5G安全保密终端研发和产业化,大力发展安全可靠家庭信息终端、北斗终端、安全路由交换等产品。
三、产业生态构建
(一)支持示范工程项目建设。
1.支持中国移动、中国联通、中国电信、中国广电、中国铁塔在我省落地实施一批5G重大示范工程项目。
2.积极引进一批5G产业龙头企业,重点在智能制造、自动驾驶、超高清视频、VR/AR、健康医疗等领域实施一批重大项目,对符合条件的基础设施、生产制造、应用示范、信息安全等重大项目及平台给予优先支持。
3.统筹使用重大科技专项、先进制造业发展专项等各类专项资金,支持5G规模组网及应用试点示范工程建设。支持各地设立5G产业发展专项资金,对重点项目给予支持。
(二)组建5G产业联盟。
1.推动产学研协作,支持骨干企业、科研院所等联合组建5G产业联盟,在标准制定、技术研发、测试验证及试点应用等方面开展合作。
2.设立河南5G产业战略咨询专家委员会,对产业发展战略和重大决策进行咨询评估。
3.积极举办5G应用创新大赛、技术和产业论坛、行业展会等专业交流活动,提高产业活跃度和品牌影响力。
(三)加快5G产业人才队伍建设。
1.将5G人才列入全省高层次和急需紧缺人才引进目录,畅通与国内外顶尖人才对接渠道,加快引进一批领军人才及团队,并为其配置具有国际竞争力的事业发展平台。
2.支持省内高校、科研机构与企业联合培养5G人才,建设人才实训基地,提高应用型人才培养精准度。
3.鼓励采用兼职、短期聘用、定期服务等方式,吸引国内外信息技术人才来我省创新创业。鼓励各地积极制定5G人才在子女教育、住房等方面的保障措施。
(四)强化金融创新支持。
1.推动设立5G产业发展基金,鼓励创业投资基金、私募基金等社会资本支持产业发展。
2.对符合条件的5G相关产品,给予装备首台套、软件首版次、新材料首批次相关政策支持。
3.支持5G企业通过兼并、收购、参股等多种形式开展国际化投资并购。鼓励各地对5G企业上市等给予重点支持。
四、组织实施
建立省转型发展攻坚领导小组办公室统筹、省有关部门和有关省辖市政府分工负责的工作推进机制,定期召开工作推进会议,及时协调解决产业发展中的重大问题。各地、各部门要按照近期重点任务分工抓好落实,结合实际,细化完善政策措施,主动开展对接招商,争取尽快落地一批重点项目。
附件:近期重点任务清单
![]()
河南省新一代人工智能产业
发展行动方案
为抢抓新一代人工智能发展重大战略机遇,培育新的经济增长点,促进经济高质量发展,特制定本方案。
一、总体要求
(一)重要意义。新一代人工智能作为引领新一轮科技革命和产业变革的战略性技术和核心驱动力,将重构生产、分配、交换、消费等经济活动各环节,深刻改变人类生产、生活方式和思维方式,正成为国际竞争新焦点和经济发展新引擎。世界主要发达国家把人工智能作为提升国家竞争力、维护国家安全的战略利器,北京、上海、广东等发达省(市)竞相加快人工智能战略布局。随着新一代人工智能技术创新和软硬件升级整体推进,相关产业将呈现链式跃升发展趋势,预计2020年全球人工智能产业规模将超过1100亿美元,年均增速超过40%。当前,人工智能技术壁垒和产业格局尚未形成,世界各大经济体处于同一起跑线,我省作为全国重要的人口和经济大省,加快发展新一代人工智能产业,是赢得发展主动权的战略选择,是推进供给侧结构性改革、培育经济增长新动能的迫切需要,是推动科技跨越发展、产业整体跃升的重要途径,对推动经济发展质量变革、效率变革、动力变革,实现高质量发展具有重要意义。
(二)发展思路。以习近平新时代中国特色社会主义思想为指导,坚持高质量发展根本方向,充分发挥我省海量数据资源和巨大应用市场优势,聚焦新一代人工智能发展方向,以市场应用为牵引,以创新驱动为导向,以开放合作为途径,着力培育壮大一批领军企业,集聚一批高端人才团队,建设一批创新示范平台,打造一批标志性产品和应用领域,构建良好产业生态和政策支持体系,加快形成与国家人工智能发展相适应的局部优势,努力成为中西部新一代人工智能发展高地。
(三)发展目标。力争经过3—5年努力,我省人工智能产业发展取得重要进展。国内外骨干企业在我省展开产业和应用普遍布局,人工智能核心产业发展生态系统基本形成,新一代智能制造、智能物流、智慧公共服务等重点领域进入全国先进行列;引进培育3—5家国内有影响力的人工智能领军企业,建设3—5个人工智能应用示范区,人工智能核心产业及相关产业规模超过500亿元,在国家人工智能产业格局中占有重要地位。
二、重点任务
(一)开展产业布局。
1.支持有条件的中心城市依托大数据产业园区、产业集聚区等,布局建设一批人工智能产业园区。
2.大力引进国内外优势企业和高端研发机构,在人工智能领域加快建设一批重大新型研发机构,力争落地一批引领型、标志性企业和项目。
3.培育一批人工智能创新型中小微企业,打造成长质量高、创新能力强、拥有自主品牌、具有示范带动作用的创新型中小微企业群体,发展成为各细分领域领军企业。
(二)推动研发创新。
1.发挥我省数据资源优势,推动重点领域数据资源共享开放,构建行业大数据训练库和标准测试数据集,支持建设提供知识图谱、算法训练、产品优化、安全可控等共性服务的开放性云平台。
2.支持省内高校、科研机构、骨干企业参与国家重大科技攻关项目,支持开展类脑智能、人机混合增强智能等前沿技术研究和感知识别、知识计算、认知推理、运动执行等关键共性技术攻关,开展智慧医疗等跨学科应用技术研究。
3.在智能制造和工业互联网、无人驾驶、智慧医疗、机器人等领域,建设一批应用牵引、市场化运作的功能型平台。
4.支持开展人工智能体系安全问题研究,推动安全可靠、透明可信的人工智能体系构建和应用,形成人工智能安全评估和管控能力。
(三)推动重点领域应用。
1.加快发展新一代智能制造。推动人工智能技术在关键制造装备领域融合应用,实现制造装备自感知、自学习、自适应、自控制。推动智能机器人、智能传感与控制、智能检测等应用,建设一批智能生产线、智能车间、智能工厂。
2.加快发展智能交通物流。鼓励企业面向“一带一路”发展国际物流,发展云仓、智能分拣和智慧物流配送,建设一批智能仓库、智慧物流园区。推动人工智能技术在城市交通规划、路网客流监控疏导、驾驶行为监测等领域应用,发展智能化停车场,提升交通智能化组织和管理能力。
3.加快新型智慧城市建设。推动智能感知、图像识别、生物特征识别等人工智能技术在公共安全监控、自然灾害预测、环境监测、基础设施管理等领域应用,构建“城市大脑”综合信息平台,提高城市管理智慧化水平。
4.推进公共服务智慧化。推进智慧政府、智慧教育、智慧医疗、智慧养老建设,为企业和群众提供优质、高效、便捷的公共服务。
5.提升信息安全管理能力。推动人工智能技术在信息安全领域发展和应用,提高信息系统安全态势感知和安全防护能力,形成更加可靠、高效的信息安全解决方案。
(四)打造核心产品。
1.加快发展智能网联汽车。加强智能驾驶系统研发及产业化,支持省内整车企业突破智能感知、车载超算平台、智能决策与控制等核心技术,加快形成高等级自动驾驶客车、乘用车系列化产品。
2.加快发展智能机器人。推动人工智能技术与机器人技术深度融合,以机器视觉、人机交互、自主决策等为突破方向,实现智能机器人规模化生产。
3.加快发展智能硬件。加快智能硬件技术集成创新和商业模式创新,丰富移动智能、智能家居、智能监控、智能安全等领域产品供给,积极发展VR、AR、可穿戴、智能医疗等领域智能硬件产品。
4.加快发展智能信息安全技术和产品。研究人工智能系统中隐私保护、数据加密、信息隐藏等关键技术,发展一批人工智能系统信息安全产品。
三、产业生态构建
(一)引进实施一批重大项目。
1.瞄准人工智能核心产业需求,大力引进国内外骨干企业在我省建立研发机构、生产基地、应用基地等,列入省重点项目管理。
2.支持我省企业瞄准市场需求,开发人工智能产品,实施人工智能新产品培育计划。
3.推动人工智能在绿色化改造、智能化改造和企业技术改造中应用,组织实施一批新一代智能制造、智慧物流、智慧公共服务试点项目。
(二)强化高端人才支撑。
1.将人工智能人才列入全省高层次和急需紧缺人才引进目录,畅通与国内外顶尖人才对接渠道,加快引进一批领军人才及团队。
2.积极利用重大研发专项、重大创新平台,集聚培养人工智能人才。
3.支持省内高校、科研机构与企业联合培养人工智能人才,合作开设人工智能相关专业课程,建立人才实训基地,提高应用型人才培养精准度。
4.设立人工智能战略咨询专家委员会,组织开展人工智能战略问题研究和重大决策咨询。
(三)提升产业创新能力。
1.围绕前沿技术研究、关键共性技术攻关和重点领域应用,引进高端人才团队,布局建设一批技术创新平台和企业化模式运作的新型研发机构。支持骨干企业建设新一代人工智能制造业创新中心。
2.将亟需突破的关键核心技术纳入省重大科技专项支持范围。
3.积极发展人工智能技术离岸孵化,对在我省实现转化的,视同省内创新成果给予支持。
(四)加快数据资源共享开放。
1.率先推进政务数据资源有序开放,聚焦教育、交通、环境、医疗、商业等重点领域,完善政务数据资源共享开放政策制度。
2.鼓励大型企业、行业协会、科研机构、社会组织将生产运营、产品研发、市场销售、行业运行等非涉密数据向社会开放。
3.培育数据交易市场,鼓励建设市场化运营的第三方大数据流通交易平台,制定数据交易流程、交易标准和安全规则,开展面向应用的数据交易试点,为数据供需双方提供对接和交易服务,推动数字资源有序流通。
(五)强化金融创新支持。
1.落实智能制造和工业互联网发展若干政策,加大对智能制造和重大示范应用项目支持力度。鼓励各地出台政策支持人工智能产业化项目。
2.推动设立人工智能产业发展基金,鼓励创业投资基金、私募基金等社会资本支持人工智能产业发展。
3.对符合条件的人工智能企业相关产品,给予装备首台套、新材料首批次、高端软件首版次相关政策支持。
四、组织实施
建立省转型发展攻坚领导小组办公室统筹、省有关部门和各省辖市政府分工负责的工作推进机制,定期召开工作推进会议,及时协调解决产业发展中重大问题。各地、各部门要按照近期重点任务分工抓好落实,结合实际,细化完善政策措施,主动开展对接招商,争取尽快落地一批重点项目。






