本文探讨基于智能体的资损防控系统V2架构演进,聚焦实际问题解决与核心突破。
多智能体编排方案的成效与瓶颈
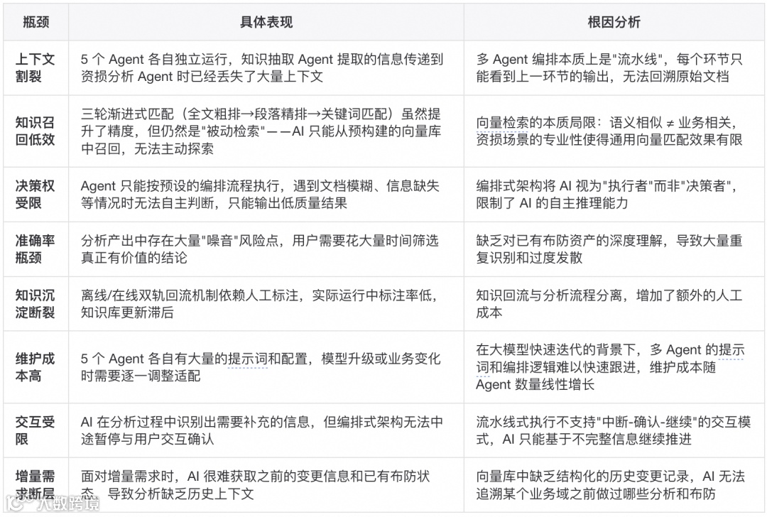
多智能体资损防控系统(V1)通过5个专业Agent协同实现了全链路自动化,验证了AI识别资损风险并生成防控措施的核心能力。但准确率42.9%、召回率63%表明存在显著提升空间。
V1架构的根本问题在于:各Agent仅负责单一工序,缺乏全局视角与自主判断能力,导致信息损耗和决策偏差。
从多Agent编排到单Agent自主决策
大模型能力快速提升推动架构转型:
1)上下文窗口从4K扩展至1M+;
2)指令遵循能力显著增强;
3)自主执行能力成熟化。
V1的多Agent架构本质是用工程复杂度弥补模型能力不足。随着模型能力跃升,编排层反而成为瓶颈——硬编码的流程约束截断了模型潜力。
核心突破在于将架构从"分布式编排"转向"集中式决策",实现四大转变:
- 上下文管理:单一完整上下文替代碎片化传递;
- 知识获取:AI主动探索替代被动召回;
- 决策模式:动态调整替代预设流程;
- 知识沉淀:零成本自动更新替代人工标注。
新架构使准确率提升至86%,召回率达90%。
为何"少即是多"?
V2证明大模型完全具备单次会话完成全链路任务的能力。关键在于:
- 提供完整上下文让AI掌握全局;
- 赋予工具链支持主动信息获取;
- 通过结构化规范约束行为边界;
- 授权自主决策而非机械执行。
V2核心技术突破
上下文连续性:从信息传递到全局视野
V2让AI全程持有原始文档,分析时可直接引用原文依据。风险点均能追溯至具体段落或流程图,大幅提升结论可信度。
主动探索式知识获取
突破被动检索限制,AI可自主:
- 按需遍历布防资产;
- 调用MCP查询表结构;
- 跨域关联结算域等数据;
实现动态调整检索方向的智能探索。
结构化SOP:从自由发挥到工程化约束
建立五步标准化流程:
- 数据先行:同步实时全量布防资产;
- 知识导航:基于域知识库锁定重点;
- 深度比对:逐行阅读核对逻辑;
- 事实驱动:每风险点必须溯源文档;
- 交互确认:文档模糊时强制暂停。
自我迭代的域知识库
创新采用Index模式:
- 索引关键数据表与字段;
- 归纳通用核对逻辑模式;
- 精准导航历史案例路径。
替代V1碎片化向量库,成为AI分析的智能导航层。每次分析自动沉淀知识,形成"分析越多→知识越丰富"的正向飞轮。
事实驱动的硬约束
架构级保障准确性:
- 表结构强制校验;
- 信息不足时中断确认;
- 风险点100%文档溯源;
- 二次过滤过度推测。
践行"宁缺毋滥"原则,杜绝幻觉输出。
布防资产版本化管理
资产以Git文件形式存储,实现:
- 主干即白皮书:全局防控视图;
- 变更可追溯:精确记录修改细节;
- Code Review机制:多人协作保障安全;
- 防污染设计:Git版本控制避免AI错误积累。
项目组织设计
创新采用"文档即代码"理念:
- 资损防控体系构建于Git仓库;
- Markdown格式适配AI处理;
- 免平台依赖,保障方案可迁移。
文档闭环设计
实现三大核心机制:
- 知识自动沉淀:分析完成即时更新;
- 布防双向追溯:Git与平台实时同步;
- 方案代码分离:策略与规则独立管理。
使用体验:低门槛对话式交互
用户只需基础工具:
- 10分钟完成环境搭建;
- 全程IDE内操作5步骤流程;
- 文档模糊时AI主动暂停确认。
工具链具备高替换性,核心价值聚焦于Git仓库中的规范文件。
V1与V2实战对比
以「混合货盘下单抽奖」需求为例,V2在四大维度实现质的飞跃:
- 精准聚焦:9个可直接追溯的风险点(对比V1的10个广撒网点);
- 精确匹配:识别6条可动态覆盖的通用布防规则;
- 高可用性:通过两阶段校验确保SQL可执行性;
- 零维护:免人工知识库更新带来可重复分析结果。
技术思考
充分发挥上下文优势
全局视野使AI识别跨域级联风险(如权益发放与结算域联动),让模型能力直接作用于完整问题空间。
自主决策权价值
AI作为决策者实现:
- 动态调整分析深度;
- 主动处理异常情况;
- 跨域关联关键知识。
知识飞轮效应
分析流程自然沉淀知识,形成零成本正向循环:
"每次分析→知识积累→下次分析更精准"。
Git版本管理安全机制
Git提供四重防护:
- 防止AI污染:Code Review拦截错误变更;
- 精确回滚:错误修正不影响其他域;
- 全程审计:追溯每条知识演进过程;
- 多人协作:分支开发保障并行安全。
可信度优先原则
通过架构级硬约束确保产出可验证,避免错误布防规则带来的虚假安全感。
未来方向
总结
系统架构实现根本转型:
- 用单Agent替代多Agent编排;
- 以规范约束代替硬编码逻辑;
- 通过Git保障知识库安全。
本质是赋予AI足够的上下文、工具与决策权,使系统以更简洁架构实现更优效果,印证"Less is More"理念。
*注:封面图由AI生成

