
莫名其妙地感受到了莫名其妙的感觉:


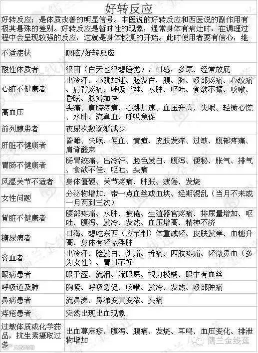
每个人的体质不同,出现的反应也不同:







心脏不好的婆婆,第一天出现了轻微瞑眩反应,几天后原来吃的西药都停了!
很有养生意识的阿姨,在喝儒兰金线莲一周时,出现了明显瞑眩反应,她选择继续坚持,坚持后换来了她想要的结果!
是什么让养生达人更加认可儒兰金线莲



儒兰金线莲
莫名其妙地感受到了莫名其妙的感觉:


每个人的体质不同,出现的反应也不同:







心脏不好的婆婆,第一天出现了轻微瞑眩反应,几天后原来吃的西药都停了!
很有养生意识的阿姨,在喝儒兰金线莲一周时,出现了明显瞑眩反应,她选择继续坚持,坚持后换来了她想要的结果!
是什么让养生达人更加认可儒兰金线莲


