5月15日,东莞市召开2017年随迁子女积分入学新闻发布会!
市教育局局长梁凤鸣在现场为大家介绍新修订的《东莞市异地务工人员随迁子女接受义务教育实施办法》(以下简称“实施办法”)和《东莞市义务教育阶段异地务工人员随迁子女积分制入学积分方案》(以下简称“积分方案”),各位家长所关心的问题将在这里得到解答。

为什么要修订这两份文件?
近年来,到我市接受义务教育的异地务工人员随迁子女人数逐年增加,从2009年起,我市通过积分的形式,安排随迁子女入读公办学校。8年来,我们不断优化完善积分政策、逐年扩大学位供给、想方设法简化办理流程,着力增强异地务工人员的获得感。此次的修订,主要基于三个方面的考虑:

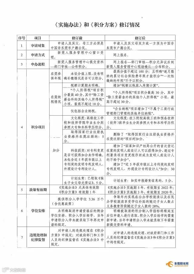
此次修订七大变化逐一看!
此次修订主要有七大项目变化,值得一提的是今年的积分入学全面实行网上报名申请,家长们不用跑部门、排长龙,轻轻松松在家网上就能报名啦!
点击查看大图↓

2017年积分入学日程安排表

点击“阅读原文”进入报名页面
同时,市教育局梁凤鸣局长、罗桂森科长现场还对记者提出的热门问题作出了回答,快看看您的疑惑解开了没?
今后积分入学的学位增量主要通过民办学校来安排,接下来东莞将继续大力推进实施九大教育帮扶举措来提升民办教育质量。
一、开展公办学校委托管理民办学校,目前已经有10对学校正在开展;
二、开展公办学校结对帮扶民办学校,每年安排64所公办学校帮扶64所民办学校;
三、对成功创建为优质学校的民办学校给予资金奖励,争取今年实现义务教育民办学校优质学校占比达到60%,标准化学校基本全覆盖;
四、向民办学校教师发放从教津贴,这项政策从2015年开始实施,下来将研究进一步提高补贴标准;
五、开展民办学校骨干校长、骨干教师重点培养,计划5年培养400名骨干教师和校长;
六、对义务教育民办学校专任教师开展全员培训,向每名教师提供每年60学时的免费培训;
七、实施教师学历工程,对教师参加学历进修培训的给予资金奖补;
八、对民办学校添置更新教育信息化设施设备给予奖补,计划奖补175所学校;
九、加强慕课教学资源建设与应用,将优质教学资源推送给民办学校共享使用,帮助民办学校提高课堂教学质量。
今年积分入学新增网上办理,申请人在网上报名时四大注意:
1.注意时间安排。积分制入学每个环节都有具体的时间安排,如“网上报名”环节从5月22日—6月5日,截止至6月5日下午17:00,逾期系统自动关闭。为此,提醒各家长一定要清楚了解每个环节的时间节点,按规定的时间进行积分申请。
2.如实填写资料。实施网上报名,申请人自行登录系统填写信息或上传材料电子照片,由于填写的信息和积分密切关系,如申请人填写的信息不完整、不真实,将会影响到审核部门的评分,甚至如查核到资料不真实,会被取消申请资格,列为黑名单。
3.认真核对信息。网上报名一人一号,系统会根据申请人的身份证号码自动识别。申请人在系统上确认提交申请资料后,其申请资料是不能“修改”、“补充”或“撤销申请重新填报”,因此,提醒各申请人填写好信息后要认真检查和核对,确认无误后再确定提交申请。
4.必须现场确认。按照新的积分入学流程,申请人在评分结果出来后,如没有异议的,要在规定时间内到申请地新莞人服务管理中心进行现场确认,不按时确认的,视为自动放弃申请资格。今年积分入学现场确认的时间是截止至7月3日,为了避免确认工作扎堆,建议申请人分数无异议后,尽快到现场确认,以免逾期被取消资格。

来源 | 东莞阳光网

