搜索
首页
大数快讯
大数活动
服务超市
文章专题
出海平台
流量密码
出海蓝图
产业赛道
物流仓储
跨境支付
选品策略
实操手册
报告
跨企查
百科
导航
知识体系
工具箱
更多
找货源
跨境招聘
DeepSeek
首页
>
A1类赛事专属 | 中国马拉松大众选手等级证书已上线,速来领取!
>
A1类赛事专属 | 中国马拉松大众选手等级证书已上线,速来领取!
RUN润跑
2024-11-23
1
美的·2024顺德半程马拉松
作为11月份
广东省唯一一场
中国田径协会认证A1类马拉松赛事
已于11月10日圆满落幕
经过中国田径协会审批
中国马拉松大众选手等级证书
申领通道已开启
登陆
中国马拉松官方网站
可查询自己的在2024顺德半马的赛事成绩
快来看看如何查询完赛成绩并申领证书吧
大众等级证书查询方式
1.打开或下载数字心动APP并登录
2.首页点击“大众等级”图标,填写个人信息并点击查询
3.查看或申领大众选手等级证书
找到对应
美的·2024顺德半程马拉松赛事信息
,点击左侧“
查看电子证书
”可直接查看或分享电子证书,点击右侧“
申领实体证书
”即可进入实体证书申领页,支付9.9元工本费即可收到一份实体证书。
4.快来一起申领您的中国马拉松大众选手等级证书吧
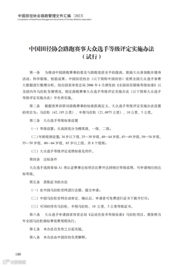
2023年3月,中国田径协会对
《2022中国田径协会路跑管理文件汇编》
进行了修订,其中更新了大众选手等级评定的实施方法,重新对不同年龄段选手成绩水平进行了梳理,制定了新的大众选手等级评定标准。
新的评定标准如下:
根据《中国田径协会路跑赛事大众选手等级评定实施办法 (试行)》第七条,本办法自发布之日起实施。
【声明】内容源于网络
0
0
RUN润跑
博润体育成立于2007年,总部位于广州,设有华南、华中、华东三大运营中心。在“让体育更具价值、让城市更有活力”的使命引领下,现已发展成为拥有赛事运营、赛事经纪、体育金融等业务板块的综合性体育产业公司。
内容
3699
粉丝
0
关注
在线咨询
RUN润跑
博润体育成立于2007年,总部位于广州,设有华南、华中、华东三大运营中心。在“让体育更具价值、让城市更有活力”的使命引领下,现已发展成为拥有赛事运营、赛事经纪、体育金融等业务板块的综合性体育产业公司。
总阅读
1.8k
粉丝
0
内容
3.7k