环保类
生态环境部:小微企业危险废物收集将打通“最后一公里”
11月30日,生态环境部发布关于公开征求《关于开展小微企业危险废物收集试点的通知(征求意见稿)》意见的通知,征求意见截止时间为2021年12月10日。文件提出,各省级生态环境部门应结合本地实际,统筹考虑辖区内小微企业分布情况及危险废物收集能力,合理确定小微企业危险废物收集试点单位(以下简称试点单位)数量和布局,避免能力过剩。试点区域宜选择辖区内副省级城市和其他条件较好的地市。引导和支持具有危险废物收集经验、具备专业技术能力、社会责任感强的单位开展试点。
对于试点单位,应依法制定危险废物管理计划,建立危险废物管理台账,通过全国固体废物管理信息系统如实申报试点过程的危险废物收集、贮存和转移等情况,并运行危险废物电子转移联单;按照规定的服务地域范围和收集废物类别,及时收集转运小微企业产生的危险废物,并将所收集的危险废物及时转运至持有相应危险废物经营许可证的集中利用处置单位。鼓励试点单位采用信息化手段记录所收集危险废物的种类、来源、数量、贮存和去向等信息,实现所收集危险废物的信息化追溯。鼓励试点单位为小微企业提供危险废物管理方面的延伸服务,推动小微企业提升危险废物规范化环境管理水平。
▲扫描二维码查看原文
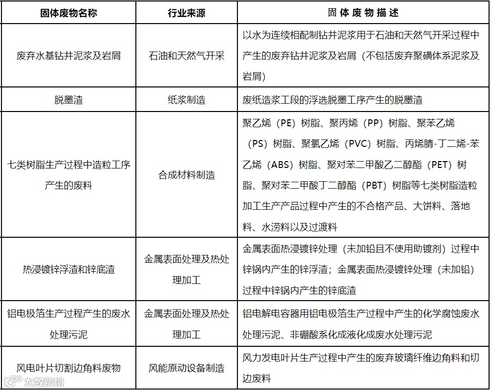
生态环境部:发布《危险废物排除管理清单(2021年版)》,6类固体废物不属于危险废物
12月3日,生态环境部发布《危险废物排除管理清单(2021年版)》的公告,符合清单要求的固体废物不属于危险废物,与9月28号发布的征求意见稿基本一致。具体如下:
▲扫描二维码查看原文
生态环境部:危险废物转移管理办法重磅发布
11月30日,生态环境部发布《危险废物转移管理办法》,《办法》提出,危险废物转移应当遵循就近原则。跨省、自治区、直辖市转移(以下简称跨省转移)处置危险废物的,应当以转移至相邻或者开展区域合作的省、自治区、直辖市的危险废物处置设施,以及全国统筹布局的危险废物处置设施为主。
运输危险废物的,应当遵守国家有关危险货物运输管理的规定。未经公安机关批准,危险废物运输车辆不得进入危险货物运输车辆限制通行的区域。
危险废物移出人、危险废物承运人、危险废物接受人(以下分别简称移出人、承运人和接受人)在危险废物转移过程中应当采取防扬散、防流失、防渗漏或者其他防止污染环境的措施,不得擅自倾倒、堆放、丢弃、遗撒危险废物,并对所造成的环境污染及生态破坏依法承担责任。
▲扫描二维码查看原文
产城事业类
东莞:拟安排“科技东莞”工程专项资金支持科技成果产业化
12月2日,东莞市科学技术局发布关于公开征求《东莞市推进科技成果产业化实施办法(征求意见稿)》意见的公告,征求意见截止时间为2021年12月10日。《实施办法》提出,市财政每年从“科技东莞”工程专项资金中安排资金用于支持科技成果产业化,具体奖补细则如下:
▲扫描二维码查看原文
工业和信息化部:到2025年,信息化和工业化在更广范围、更深程度、更高水平上实现融合发展
11月30日,工业和信息化部连续发布《“十四五”信息化和工业化深度融合发展规划》、《“十四五”大数据产业发展规划》和《“十四五”软件和信息技术服务业发展规划》,均与信息化、智能化相关。
其中,《“十四五”信息化和工业化深度融合发展规划》(以下简称《规划》)提出,到2025年,信息化和工业化在更广范围、更深程度、更高水平上实现融合发展,全国两化融合发展指数达到105。《规划》紧扣“十四五”时期制造业高质量发展要求,以供给侧结构性改革为主线,以智能制造为主攻方向,以数字化转型为主要抓手,推动工业互联网创新发展,围绕融合发展的重点领域设置了5项主要任务、5大重点工程以及5个方面的保障措施。
5项主要任务:一是培育新产品新模式新业态。发展新型智能产品、数字化管理、平台化设计、智能化制造、网络化协同、个性化定制、服务化延伸等七大新产品新模式新业态。二是推进行业领域数字化转型。加快推进原材料、装备制造、消费品、电子信息、绿色制造、安全生产等六个行业和领域数字化转型升级。三是筑牢融合发展新基础。包括建设新型信息基础设施、提升关键核心技术支撑能力、推动工业大数据创新发展、完善两化深度融合标准体系等四大基础。四是激发企业主体新活力。包括培育生态聚合型平台企业、打造示范引领型骨干企业、壮大“专精特新”中小企业、发展专业化系统解决方案提供商等四类企业。五是培育跨界融合新生态。通过推动产业链供应链升级、推进产业集群数字化转型、深化产学研用合作、提升制造业“双创”水平等举措,打造融合发展新生态。
5大重点工程:围绕上述主要任务,设置了五项重点工程。一是制造业数字化转型行动,包括制定制造业数字化转型行动计划,制定重点行业领域数字化转型路线图,构建制造企业数字化转型能力体系等工作。二是两化融合标准引领行动,包括开展两化融合度标准制定与评估推广工作,打造两化融合管理体系贯标升级版,健全标准应用推广的市场化服务体系等工作。三是工业互联网平台推广工程,包括完善工业互联网平台体系,加快工业互联网平台融合应用,组织开展平台监测分析等工作。四是系统解决方案能力提升行动,包括打造系统解决方案资源池,培育推广工业设备上云解决方案,健全完善解决方案应用推广生态等工作。五是产业链供应链数字化升级行动,包括制定和推广供应链数字化管理标准,提升重点领域产业链供应链数字化水平,加快发展工业电子商务等工作。
▲扫描二维码查看原文
工业和信息化部:壮大绿色环保战略性新兴产业,促进资源利用循环化转型
12月3日,工业和信息化部发布《“十四五”工业绿色发展规划》的通知。《规划》明确了碳排放强度和污染物排放强度下降、能源效率和资源利用水平提升、完善绿色制造体系等发展目标,并按照“聚焦1个行动(实施工业领域碳达峰行动)、构建2大体系(绿色低碳技术体系、绿色制造支撑体系)、推动6个转型(即产业结构高端化、能源消费低碳化、资源利用循环化、生产过程清洁化、产品供给绿色化、生产方式数字化)、实施8大工程(工业碳达峰推进工程、重点区域绿色转型升级工程、工业节能与能效提升工程、资源高效利用促进工程、工业节水增效工程、重点行业清洁生产改造工程、绿色产品和节能环保装备供给工程、绿色低碳技术推广应用工程)”作出了整体工作安排,提出了34条具体举措。
产业结构方面,要壮大绿色环保战略性新兴产业,加快发展新能源、新材料、新能源汽车、绿色智能船舶、绿色环保、高端装备、能源电子等战略性新兴产业,推动绿色制造领域战略性新兴产业融合化、集群化、生态化发展。加快打造以粤港澳大湾区等区域为重点的绿色低碳发展高地,实施大湾区“清洁生产伙伴计划”,加大再生资源回收利用。推动建设绿色发展示范区,开展绿色低碳发展评价,加强绿色低碳技术交流合作
能源消费方面,鼓励工厂、园区开展工业绿色低碳微电网建设,发展屋顶光伏、分散式风电、多元储能、高效热泵等,推进多能高效互补利用。鼓励企业、园区建设能源综合管理系统,实现能效优化调控。
资源利用循环化方面,培育废钢铁、废有色金属、废塑料、废旧轮胎、废纸、废弃电器电子产品、废旧动力电池、废油、废旧纺织品等主要再生资源循环利用龙头骨干企业。鼓励建设再生资源高值化利用产业园区,推动企业聚集化、资源循环化、产业高端化发展。统筹布局退役光伏、风力发电装置、海洋工程装备等新兴固废综合利用。
生产方式数字化方面,鼓励企业、园区开展能源资源信息化管控、污染物排放在线监测、地下管网漏水检测等系统建设,实现动态监测、精准控制和优化管理。加强对再生资源全生命周期数据的智能化采集、管理与应用。推动主要用能设备、工序等数字化改造和上云用云。支持采用物联网、大数据等信息化手段开展信息采集、数据分析、流向监测、财务管理,推广“工业互联网+再生资源回收利用”新模式。
▲扫描二维码查看原文
广东:率先实施信用报告代替企业无违法违规证明改革,诚信市场主体可享容缺受理、优先办理等便利服务
11月30日,广东省人民政府办公厅印发《加快推进重点领域信用建设 构建以信用为基础的新型监管机制实施方案》,旨在加快推进重点领域信用建设,构建以信用为基础的新型监管机制。
《方案》从夯实信用监管信息基础、推行信用告知承诺制、创新拓展信用报告应用、开展信用评价、实施信用分级分类监管、开展守信激励和失信惩戒、深化失信问题专项治理、引导失信主体开展信用修复、强化市场主体权益保护等九个重点任务入手,将在生态环境、工程建设、住房保障、养老托育、招标投标等重大领域大力推进信用建设。
其中,为创新拓展信用报告应用,《方案》提出,我省率先实施信用报告代替企业无违法违规证明改革,在基本建设投资、人力资源社会保障、建筑市场监管、住房公积金、文化执法、安全生产、市场监管、税务、消防安全、药品监管、医疗保障等领域,实行由企业在“信用广东”网自主打印特殊版本的公共信用报告,代替赴部门办理相关无违法违规证明。
为了让守信者得到激励,失信者得到惩戒,《方案》提出,落实全国失信惩戒措施基础清单,制定省守信激励措施清单和失信惩戒措施补充清单,依法依规开展信用奖惩工作。对诚信市场主体提供容缺受理、优先办理等便利服务和信用加分、同等条件下列为优先选择对象等激励措施。对失信市场主体依法依规采取约谈、不适用便利服务、信用减分、限制享受政府优惠政策支持、限制申请财政性资金项目、限制参与表彰奖励、实施市场或行业准入限制等惩戒措施。
▲扫描二维码查看原文
东莞:房建市政工程评定分离操作新导则发布
12月1日,东莞市住房和城乡建设局印发关于试行《东莞市住房和城乡建设局房建市政工程评定分离操作导则》的通知,该文件在《关于试行〈东莞市住房和城乡建设局房建市政工程评标定标操作导则〉的通知》(东建市〔2019〕71号)的基础上进行了修订,形成了新导则。评定分离制度试点单位与旧导则一致,仍为东莞市城建工程管理局、东莞市实业投资控股集团有限公司、东莞市水务集团有限公司、东莞市交通投资集团有限公司、东莞松山湖高新技术产业开发区管理委员会、东莞水乡特色发展经济区管理委员会、东莞滨海湾新区管理委员会。
新导则修改内容如下:
1.调整定标候选人数量。修订为“详细评审后,评标委员会按照招标文件规定的办法,向招标人推荐排名前三的定标候选人”。
2.调整评标办法及评审因素得分权重。本次修订仅推行定量评审的评标办法,调整评审因素中资信、经济的得分权重,其中资信和拟委派团队综合能力分值合计不高于总分值的20%,投标报价分值不低于总分值的50%,并删除了原《导则》中关于定性评审的相关表述。
3.明确票决法工作原则。进一步细化明确定标环节中采用票决法遵循“多数且过半”原则,筛选环节采用票决法遵循“多数”原则。
4.明确定标委员会成员资格。定标委员会成员明确为中层及以上管理人员(优先考虑具备工程相关管理经验的领导干部)或具备中级及以上职称或具有注册执业资格证的工程技术(经济)人员。
5.强化招标人内控机制。明确将资格审查办法、筛选办法、评标办法、定标办法、定标委员会的组建等纳入“三重一大”决策机制和廉洁评估范围内,不属于“三重一大”决策范围的按企业制度履行审批程序。补充监督小组成员和定标成员的回避机制,完善全过程“留痕”机制。
6.增加招标效果评估机制。规定了招标人应在项目实施过程中对中标人的履约情况跟踪评估,评估工作完成后,应撰写报告,评估招标效果,优化后续定标办法。
▲扫描二维码查看原文
附件:规范标准指南类
广东省住房和城乡建设厅关于印发《广东省建设工程施工工期定额》的通知
▲扫描二维码查看原文
广东省绿色建筑项目申报一、二、三星级标识指南
▲扫描二维码查看原文
供稿:董事会办公室
推荐阅读
“东实集团视频号”推荐
↓↓↓

