综合类
东莞:新一轮“十百千万百万”人才工程行动方案(2022-2024年)重磅发布
12月7日,东莞市人民政府发布《东莞市新一轮“十百千万百万”人才工程行动方案(2022-2024年)》的通知。文件提出五项计划力推创新创业人才高地建设上新台阶,分别如下:
十大战略科学家团队计划。符合条件的用人单位将获得5000万元到1.5亿元的资助经费,较第一轮方案资助经费有所提升。
百名博士专业人才计划。新引进机关、学校、医院和科研院所及重点民营企业的300名博士最高可享受100万元综合补贴,同时给予用人单位每人2万元引才奖励。对已选拔的100名博士党政国企人才实行“一人一策”精准培养使用。
千名拔尖领军人才计划。对于入选国家重大人才工程计划的省级及以上人才,按国家资助标准的200%给予配套资金资助,市外迁入人才按50%-100%的标准资助。特色人才最高可获得1000万元的购房补贴及35万元生活补助。实施国企经营管理人才引进计划,引进30名以上具备生产管理、资本运营、市场开拓等多项工作经验的市属国企高级管理人员和监事会主席。
万名创新创业人才计划。博士后工作站新招博士资助40万元,出站(留)莞最高50万元资助;硕士以上创新创业最高30万元补贴;研发人才每人每年最高100万元奖励;青年文艺人才最高20万元项目资助;本科学历等基础人才最高1万元补贴。
百万技术技能人才计划。引进培育工匠型高技能人才,最高给予600万元购房补贴及30万元生活补贴。全面推广实施“校企双制”技能人才培养模式,重点建设50个市一级集实践教学、社会培训、企业真实生产和社会技术服务为一体的高水平校企合作基地。
▲扫描二维码查看原文
东莞:特色人才补贴力度提升,扶持措施增加!
12月7日,东莞市人民政府发布《东莞市特色人才特殊政策实施办法》的通知。《办法》对于特级人才、一类人才、二类人才、三类人才、四类人才在住房保障、生活保障、贡献奖励、突出贡献保障、居留和出入境、医疗、社保待遇、税收待遇、通关、子女入学、薪酬等方面给予相应的优惠及补贴。详细补贴标准扫描二维码查看。
与2018年修订版相比,2021年修订版进行了多处修订,其中:
新增人才类别:全国优秀律师事务所负责人等法律人才;新增全国优秀会计工作者,全国优秀注册会计师;全国优秀会计师事务所负责人等财会人才;新增音乐金钟奖、中国戏剧奖、中国电影华表奖、中国电视剧飞天奖等获奖者和具有正高级级职称的群众文化等宣传文化人才。
提升补贴力度:一是大幅提高住房补贴额度,购房补贴从原来最高250万元提高至1000万元;租房补贴从原来最高5000元/月提高至6000元/月。二是大幅提高健康体检服务费用,从原来最高1200元/人/年提高至最高10000元/人/年。三是将特色人才个税补贴标准从工薪收入纳税地方留成80%提高至100%。三是提高引才奖励力度,激发社会引才活力,从原来引进特级、一类、二类、三类、四类人才分别奖励50万、20万、10万、5万、2万,提高至50万、30万、20万、10万、5万。
丰富扶持措施:一是增加优先推荐措施,优先推荐申报上级重大人才计划,优先推荐参政议政,优先纳入干部联系高层次人才范围。二是增加生活保障措施,按人才类别,最高给予35万元/人生活补贴。三是增加贷款优惠,试点银行提供最高2000万元创业类和最高100万元消费类免抵押、免担保的人才信用贷款;住房公积金贷款额度可按规定上浮20%。
▲扫描二维码查看原文
东莞:省级以上重大人才计划、项目和工程入选者可获市级配套资金资助
12月7日,东莞市人民政府发布《东莞市省级以上人才计划配套服务实施办法》的通知。配套服务对象为在我市工作或创业的省级以上重大人才计划、项目和工程入选者,分为A、B、C三类。配套服务对象可参照现行《东莞市特色人才特殊政策实施办法》享受相应的扶持措施。A类、B类和C类配套服务标准分别依次参照我市特色人才中的一类人才、二类人才和三类人才相关标准执行。
对于入选国家重大人才工程计划的配套服务对象,在我市申报并成功入选的,视情况由市财政按国家资助标准的100%至200%给予配套资金资助;由市外迁入我市的,视情况由市财政按国家资助标准的50%至100%给予配套资金资助。获得广东省级、国家级其他资助的,可采用“一事一议”的方式报市政府研定配套资助事宜。
对为我市引进配套服务对象的企业、非全额财政核拨的事业单位和各类依法注册登记的组织,每引进1名,按A类人才30万、B类人才20万,C类人才10万标准给予奖励。
▲扫描二维码查看原文
产城事业类
东莞:《东莞市战略性新兴产业基地建设专项资金管理办法》及相关实施细则公开征求意见
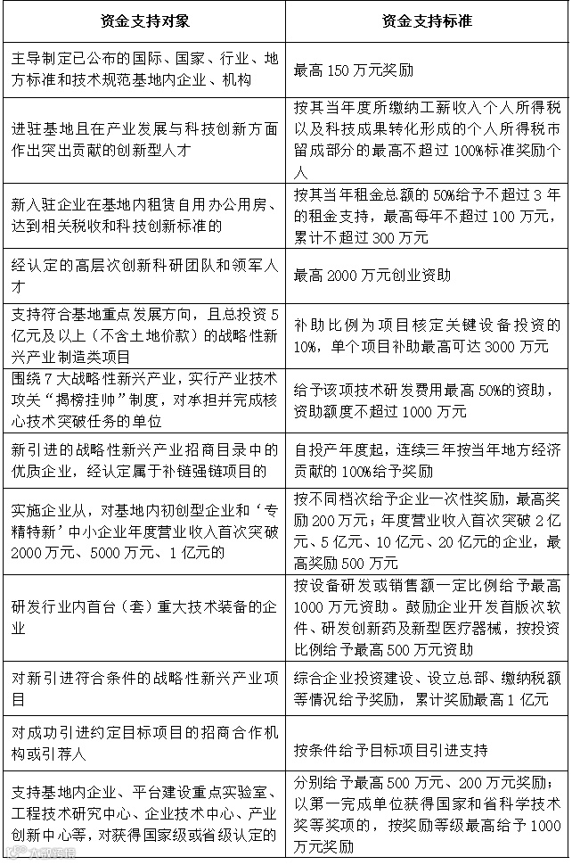
12月9日,东莞市发展和改革局发布关于征求《东莞市战略性新兴产业基地建设专项资金管理办法》及相关实施细则(征求意见稿)意见的公告,征求意见截止时间为12月21日。文件共包含13份实施细则,细化明确了每一项奖励补助的申报对象、申报条件、资助方式与标准、申报材料、申报流程和监督检查。各细则资金支持范围包括研发费用资助、重点实验室奖励、首创首用资助、标准引领奖励等,具体的资金支持标准如下:
▲扫描二维码查看原文
环保类
广东:生态环境保护“十四五”规划出炉
12月8日,广东省生态环境厅印发《广东省生态环境保护“十四五”规划》。从“十四五”环保指标来看,水环境治理、工业危险废物利用处置方面的目标值需由较大提升。从主要任务来看,规划主要从空间优化、减污降碳、大气环境治理、水环境治理、海洋生态保护、土壤和农村环境等方面提出具体措施,并从强化监管、风险防范、体制改革、能力建设、绿色生活等方面强化环境保护。
其中,空间优化方面,推动工业项目入园集聚发展,引导重大产业向沿海等环境容量充足地区布局。推动城市绿色更新,将生态环境建设与土地综合整治、新区开发建设、生态旅游等深度融合,采用“绣花功夫”实施生态修复和城市修补,不搞大拆大建,加快推进“自然渗透、自然积存、自然净化”的海绵城市建设,推动地下综合管廊建设,合理设计城市通风廊道。
减污降碳方面,全面推进产业结构调整,以制造业结构高端化带动经济绿色化发展。持续优化能源结构,推进核电、风电、太阳能发电和集热,加快培育氢能、储能、智慧能源等。全面推广绿色低碳建筑,积极发展被动式超低能耗建筑,继续推动建筑节能,强化商业及公共建筑能源消费的智能监测及精细管理,到2025年,城镇新建建筑中绿色建筑面积占比达到100%。
防范环境风险方面,大力推进“ 无废城市 ”建设,健全固体废物综合管理制度,健全工业固体废物污染防治法规保障体系,建立完善工业固体废物收集贮存、利用处置等地方污染控制技术规范,建立完善固体废物综合利用评价制度,建立健全回收利用体系,构建生活垃圾全过程管理体系,建立建筑垃圾分类处理制度。强化固体废物全过程监管,建立工业固体废物污染防治责任制,完善固体废物环境监管信息平台,建立和完善跨行政区域联防联控联治和部门联动机制。加快发展以焚烧为主的垃圾处理方式,有条件地区实现原生生活垃圾“零填埋”。强化固体废物环境风险管控,推进广东省危险废物专项整治三年行动,全面开展危险废物排查,整治环境风险隐患。
▲扫描二维码查看原文
工程建设类
东莞:做好房屋建筑和市政基础设施工程领域土石方工程管理工作
12月6日,东莞市住房和城乡建设局发布《关于做好房屋建筑和市政基础设施工程领域土石方工程管理工作》的通知,旨在进一步加强我市房屋建筑和市政基础设施工程领域土石方工程管理工作,内容具体如下:
加强合同签订管理。采用土石方工程分包方式的项目,总包单位应与分包企业订立合同,应在合同中明确约定分包费用或租赁费用的组成部分。分包企业应与挖机司机订立劳动合同,明确工人工资计算方法、支付周期,工人工资支付方式等。采用总包单位直接施工的项目,总包单位应与挖机司机订立劳动合同。
落实实名制管理。总包单位应当在工程项目部配备劳资专管员,对分包企业劳动用工实施监督管理。土石方工程开工前,总包单位应将土石方工程工人纳入实名制系统,并督促其进行考勤,未签订劳动合同并登记的土石方工程工人,不得进入项目现场施工。
委托总包代发工资。土石方分包企业应出具委托书,委托总包单位代发土石方工程工人工资。总包单位应按有关规定开设农民工工资专用账户,专项用于支付该工程工人工资。
强化事中事后监管。建设单位应按工程进度款每月转入不少于进度款的20%到农民工专用账户;总包单位在施工过程中应建立土石方分包动态管理台账,登记分包单位信息、分包负责人、分包内容、分包合同额、分包工程进度情况、每日施工人员安排等;总包单位、分包单位不得以工程款未到位等为由克扣或拖欠农民工工资,不得将合同应收工程款等风险转嫁给农民工。
构建严惩重罚机制。文件提出,对未按要求落实好相关工作,导致出现劳资纠纷问题的企业,会受到对总包单位和分包单位作出不良行为扣分、限制招投标、市场准入、评优评先、责令项目停工,并处罚款、降低资质等级、吊销资质证书等处罚。
▲扫描二维码查看原文
东莞:开展2021年下半年全市建设工程质量安全专项执法大检查
12月6日,东莞市住房和城乡建设局发布《关于开展2021年下半年全市建设工程质量安全专项执法大检查》的通知,本次检查范围包括:全市受监在建房屋市政基础设施工程(包括截污管网工程)、园区、镇(街)负责监督的拆除工程及纳入监管的在建民房、限额以下工程及既有建筑装修工程等。
检查内容为对房屋市政工程项目管理人员到岗履职进行核查;房屋市政工程安全隐患整治排查的落实情况;建筑施工企业安全生产主体责任各项工作落实情况;有关法律、法规、规章和工程建设强制性标准执行情况;建设工程各方责任主体履行法定质量安全责任的情况,贯彻落实工程质量、施工安全生产有关规定情况等十八项内容。
本次检查分为企业自查自纠(即日起至12月20日),园区、镇(街)全面检查(即日起至12月20日)和市住建局组织检查组重点抽查、督查三个阶段。
▲扫描二维码查看原文
东莞:规范申报装配式建筑事项有关要求
12月8日,东莞市住房和城乡建设局发布《关于进一步规范申报装配式建筑事项有关要求》的通知,文件规定从2021年12月10日起,各单位申请装配式建筑预评价(含论证会)、提前预售现场核实等事项,均需通过东莞市住房和城乡建设局官网申请,线下不再受理申请业务。
申请开展装配式建筑预评价的单位需按文件相关要求流程进行建筑项目预评价;无法满足装配式建筑相关技术评价要求的,项目建设单位可按文件规定流程申请调整装配式建筑技术评价要求。建设项目符合相关要求要求,申请提前预售的,可按照文件相关规定流程申请装配式建筑商品房预售现场核实。
▲扫描二维码查看原文
东莞:做好建筑业企业施工劳务资质备案制管理有关事项
12月8日,东莞市住房和城乡建设局发布《关于做好建筑业企业施工劳务资质备案制管理有关事项》的通知,文件规定凡工商注册在我市的建筑业企业申报施工劳务资质,一律采取备案制,全程网办。企业需提交企业名称、统一社会信用代码等相关信息材料。
文件规定,企业完成备案手续取得资质证书并申请安全生产许可证后,即可承接施工劳务作业,后期市住建局将结合建筑市场行为检查、“双随机一公开”等监管措施,加强对施工劳务资质企业动态监管力度,对企业不再符合相应资质标准要求条件的,按程序撤销资质。
▲扫描二维码查看原文
东莞:住建系统2021年度工作量化评价实施方案
12月9日,东莞市住房和城乡建设局发布《东莞市住建系统2021年度工作量化评价实施方案》的通知,本评价对象分建设行业企业、园区和镇街住建机构、园区和镇街房地产管理所、住建系统干部职工等四类。
其中,建设行业企业评价范围及基数设定为:为鼓励争先创优,结合量化评价结果设置四个类别,并对每个类别排名靠前(一定比例数量)的企业、住建机构、房地产管理所评价结果和住建工作先进个人进行通报,对于对量化评价认定的企业予以通报并给予信用加分奖励。
▲扫描二维码查看原文
东莞:加强房屋建筑与市政基础设施工程项目关键岗位管理人员到岗履职管理
12月10日,东莞市住房和城乡建设局发布《东莞市住建系统2021年度工作量化评价实施方案》的通知,文件规定如下:
全市房屋建筑与市政基础设施工程项目应严格按照相关规定,在项目部或施工现场安装电子打卡硬件设备,保持设备正常运行,按规定在施工现场采用人脸识别方式打卡。若存在移动终端、人员照片等方式打卡的,应立即整改。
目前,市项目关键岗位管理人员不可通过移动终端、电子围栏等方式打卡。同时,坚决打击使用人员照片、视频等方式进行实名身份认证或通过第三方平台篡改数据“中转”上传等弄虚作假行为,将通过系统筛查、远程监控、现场抽检等方式对全市各在建工程项目到岗履职管理情况进行监督检查,对于存在弄虚作假、逃避监管行为,将依据信用评价管理办法对相关责任主体、从业人员进行处理,并作为严重失信行为进行公示曝光。
▲扫描二维码查看原文
供稿:董事会办公室

