产城事业类
工信部:“十四五”促进中小企业发展规划印发,引导中小企业集聚化、专业化发展
12月17日,工业和信息化部会同国家发展改革委、科技部、财政部等共十九部门联合印发《“十四五”促进中小企业发展规划》。《规划》围绕促进中小企业发展的关键环节提出了一系列定量目标,其中包括推动形成一百万家创新型中小企业、十万家“专精特新”中小企业、一万家专精特新“小巨人”企业;培育200个中小企业特色产业集群和10个中外中小企业合作区的量化工作目标。
《规划》提出包括培育壮大市场主体、健全政策支持体系、建立高效服务体系、完善公平竞争环境、提高融资可得性、加强合法权益保护、提升创新能力和专业化水平7个主要任务。其中,提出聚焦特色产业和细分领域,打造中小企业集群、园区等载体。
《规划》在主要任务的基础上提出9项重点工程,包括优质中小企业培育工程、中小企业创新能力与专业化水平提升工程、中小企业数字化促进工程、中小企业绿色发展促进工程、中小企业质量品牌提升工程、中小企业服务机构能力提升工程、中小企业融资促进工程、中小企业合法权益维护工程、中小企业国际化促进工程。
——在中小企业培育和创新能力提升方面,建立“专精特新”中小企业培育机制,对具有“专精特新”发展潜力的中小企业早发现、早培育;引导中小企业集聚化、专业化发展,支持各地根据产业发展定位和资源禀赋,围绕产业链培育一批产业定位聚焦、配套设施齐全、运营管理规范的中小企业特色产业集群;加大小型微型企业创业创新示范基地建设力度,为各类主体创业创新提供有效支撑
——在促进中小企业绿色发展方面,鼓励中小企业联合高等院校、科研院所、产业园区等,形成绿色技术创新联合体,开展绿色技术攻关;实施工业节能诊断服务行动,为基础薄弱的中小企业开展节能诊断及改造提供服务;鼓励各地探索建立绿色综合服务平台,为中小企业提供碳中和登记公示、技术支撑、绿色金融、培训研究等服务。
——在中小企业质量品牌提升方面,推进产业集群区域品牌建设,引导集群打造品牌服务平台,指导集群内企业加强品牌塑造。
▲扫描二维码查看原文
广东:推进科技孵化载体“量稳质升”
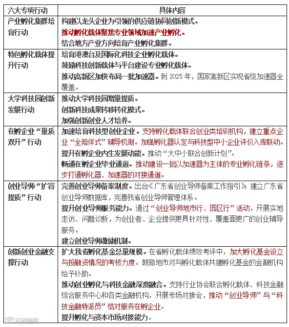
12月14日,广东省科学技术厅印发《广东省科技孵化育成体系高质量发展专项行动计划(2021-2025年)》。明确我省孵化育成体系高质量发展目标,提出到2023年孵化载体实现“量稳质升”,特色孵化载体实现新布局;到2025年,率先建成全国创新创业高质量发展先行地和国际创新创业新高地。《行动计划》提出六大专项行动,具体如下:
▲扫描二维码查看原文
综合类
广东:加快建立健全绿色低碳循环发展经济体系
12月17日,广东省人民政府印发《关于加快建立健全绿色低碳循环发展经济体系的实施意见》。《实施意见》从生产、流通、消费、基础设施、绿色技术、法规政策等六方面对绿色低碳循环发展作出了部署。
其中,健全绿色低碳循环发展的生产体系方面,提出积极创建绿色工厂和绿色园区;加快建设资源综合利用基地,因地制宜推动大宗固体废弃物多产业、多品种协同利用;积极推进国家绿色产业示范基地建设;大力发展节能环保、清洁生产、清洁能源等绿色产业;提升产业园区和产业集群循环化水平,推动新建产业园区科学编制开发建设规划,合理布局园区基础设施和公用工程,实施产业链招商,实现园区项目间、企业间、产业间横向耦合、纵向延伸、循环链接。
健全绿色低碳循环发展的流通体系方面,提出加强再生资源回收利用。推动再生资源回收与垃圾分类回收融合发展,鼓励有条件的地市建立再生资源区域交易中心;完善废旧家电、电子产品回收处理体系,加强废纸、废塑料、废旧轮胎、废金属、废玻璃等再生资源回收利用,拓宽建筑垃圾等大宗固体废弃物综合利用渠道,完善废旧动力电池回收体系。
加快基础设施绿色升级方面,提出积极发展氢能,因地制宜发展光伏发电、陆上风电、地热能、海洋能、生物质能;推进完善匹配的分类运输体系建设,有效衔接前端分类收集及末端分类处理,高标准建设生活垃圾处理设施,做好餐厨垃圾资源化利用和无害化处理;加快推进危险废物处置设施建设,完善医疗废物收集转运处置体系,提高危险废物医疗废物集中处置能力和信息化、智能化监管水平;大力推动“无废城市”和“无废试验区”建设。
▲扫描二维码查看原文
广东:进一步畅通国有企业等领域优秀人才进入公务员队伍渠道
12月16日,广东省人民政府发布《广东省劳动力要素市场化配置改革行动方案》的通知,《行动方案》是全国首份省级劳动力要素市场化配置改革文件。
《行动方案》共三部分,提出包括深化户籍制度改革、畅通劳动力和人才社会性流动渠道、完善技术技能评价制度、加大人才引进力度、完善企业工资收入分配激励机制等五个方面的17项具体工作措施。
其中,深化户籍制度改革方面,落实取消城区常住人口300万以下城市落户限制的有关政策,试行以经常居住地登记户口制度。探索居住证互认制度,在除广州、深圳市外的珠三角城市率先探索户籍准入年限同城化累计互认。全面实施居住证制度,推动基本公共服务提供与居住年限等条件挂钩。完善以居住证为主要依据的随迁子女入学政策。
畅通劳动力和人才社会性流动渠道方面。《方案》提出构建国家级、省级、市级三级联动人力资源服务产业园体系。激发人才流动活力,依据公务员调任有关规定,进一步畅通国有企业、高等学校、科研院所等领域优秀人才进入公务员队伍渠道。
完善企业工资收入分配激励机制方面。《方案》提出健全工资决定和正常增长机制,出台技能人才薪酬分配指引,推动国有企业工资总额分配向高技能人才倾斜。深化国有企业工资制度改革,完善国有企业工资分配监管体制,完善工资与效益联动机制;完善国有企业工资总额管理制度,全面实行国有企业工资总额预算管理,规范工资列支;健全国有企业市场化薪酬分配机制,建立国有企业职业经理人薪酬制度。
▲扫描二维码查看原文
环保类
生态环境部:“十四五”时期“无废城市”建设工作方案
12月15日,生态环境部联合18部门发布《“十四五”时期“无废城市”建设工作方案》的通知,《方案》提出,推动100个左右地级及以上城市开展“无废城市”建设,到2025年,“无废城市”固体废物产生强度较快下降,综合利用水平显著提升,无害化处置能力有效保障,减污降碳协同增效作用充分发挥,基本实现固体废物管理信息“一张网”,“无废”理念得到广泛认同,固体废物治理体系和治理能力得到明显提升。《方案》主要提出以下任务:
科学编制实施方案,强化顶层设计引领。因地制宜编制“无废城市”建设实施方案,重点加强规划衔接,监理评估考核机制、强化基础设施保障。
加快工业绿色低碳发展、降低工业固体废物处置压力。大力发展绿色低碳产业,推行产品绿色设计,构建绿色供应链,实现源头减量。推动大宗工业固体废物在提取有价组分、生产建材、筑路、生态修复、土壤治理等领域的规模化利用。加快绿色园区建设,推动园区企业内、企业间和产业间物料闭路循环,实现固体废物循环利用。
推动形成绿色低碳生活方式,促进生活源固体废物减量化、资源化。深入推进生活垃圾分类工作。加快构建废旧物资循环利用体系,推进垃圾分类收运与再生资源回收“两网融合”。提升城市垃圾中转站建设水平。提升厨余垃圾资源化利用能力,着力解决好堆肥、沼液、沼渣等产品应用的“梗阻”问题,加强餐厨垃圾收运处置监管。提高生活垃圾焚烧能力。
加强全过程管理,推进建筑垃圾综合利用。大力发展节能低碳建筑,全面推广绿色低碳建材,推动建筑材料循环利用。鼓励建筑垃圾再生骨料及制品在建筑工程和道路工程中应用。推动在土方平衡、林业用土、环境治理、烧结制品及回填等领域大量利用经处理后的建筑垃圾。
▲扫描二维码查看原文
工程建设管理类
住房和城乡建设部:建设工程企业资质统一延续
12月17日,住房和城乡建设部办公厅发布《建设工程企业资质统一延续有关事项》的通知,文件规定,对于住房和城乡建设部核发的工程勘察、工程设计、建筑业企业、工程监理企业资质,资质证书有效期于2021年12月31日至2022年12月30日届满的,统一延期至2022年12月31日。上述资质有效期将在全国建筑市场监管公共服务平台自动延期,企业无需换领资质证书,原资质证书仍可用于工程招标投标等活动。
广东省住建厅也于12月13日发布《广东省住房和城乡建设厅关于建设工程企业资质有效期延期的通知》,与住建部的文件相比,在资质类型方面多了“房地产开发企业资质(含我厅承接的住房和城乡建设部审批权限下放试点事项)”。企业具体操作方式为:在广东省住房和城乡建设三库一平台管理信息服务系统向发证机关申请换发有效期延长至2022年12月31日的资质证书,申请方式为“有效期顺延”。
▲扫描二维码查看原文
东莞:增加和调整《东莞市建设工程不良行为的记分标准》和《东莞市建设工程良好行为记分标准》
12月17日,东莞市住房和城乡建设局发布关于增加和调整《东莞市建设工程不良行为的记分标准》和《东莞市建设工程良好行为记分标准》的通知,本次增加和调整的对象有建筑施工企业和工程监理企业,对于建筑施工企业,新增了项目经理、安全员均100%到岗的良好行为项,增加了项目经理、安全员80%以下到岗的不良行为项。
▲扫描二维码查看原文
东莞:公开征求《东莞市建设工程良好行为记分标准(增加条款)》意见
12月16日,东莞市住房和城乡建设局发布公开征求《东莞市建设工程良好行为记分标准(增加条款)》意见的通知,本次增加条款的对象有工程勘察企业、工程设计企业、建筑施工企业、工程质量检测机构、预搅拌商品混凝土企业。其中对建筑施工企业获得全国职工职业技能大赛、广东省建设行业职工职业技能大赛不同名次的给予不同的加分。
▲扫描二维码查看原文
供稿:董事会办公室

