城市更新类
东莞:拟出台旧改新政,涉及城市更新项目开发容量计算标准、地价计收及分配办法
12月9日,东莞市自然资源局发布《东莞市“三旧”改造(城市更新)项目开发容量计算指引(征求意见稿)》(下称“指引”),本指引适用于我市行政范围内,采取公开招引实施主体模式且改造为商住用途的“三旧”改造(城市更新)项目开发容量计算。同日发布的还有《东莞市“三旧”改造(城市更新)公开招引实施主体模式地价计收和分配办法(征求意见稿)》(下称“办法”),本办法适用于本市经批准的公开招引实施主体模式“三旧”改造(城市更新)项目的地价计收和分配。
一、项目开发容量计量标准
《指引》提出,项目开发容量计算标准为:“三旧”改造(城市更新)项目开发容量=成本开发量+奖励开发量=成本基准容积率×现状容积率修正系数(旧村庄/旧城镇)×拆除区面积+贡献奖励开发量+TOD奖励开发量。
其中成本基准容积率通过查询成本基准容积率地图确定。现状容积率修正系数根据旧村庄(旧城镇)范围内权籍调查确认的现状建筑量确定现状容积率,按照“旧村庄(旧城镇)现状容积率修正系数表”确定修正系数,旧厂房不适用本系数。贡献奖励开发量对于额定责任外的额外贡献用地面积,按照1.5倍给予开发容量奖励。TOD奖励开发量则由市轨道交通局会同市自然资源局另行制定。
二、项目实际可开发容量计算标准
对于项目需配置商业的,商业开发容量按照居住开发容量的2倍进行转换,换算后的商业应独立占地。
项目实际可开发容量应同时满足公共服务设施承载力、交通市政设施负荷,符合生态保护、历史保护、地质安全、城市景观等要求,并满足日照、消防等规范要求。
三、“三旧”改造(城市更新)项目地块容积率标准
“三旧”改造(城市更新)项目可开发净用地面积=拆除区面积-额定责任用地面积-额外贡献用地面积。
“三旧”改造(城市更新)项目地块容积率=“三旧”改造(城市更新)项目实际可开发容量÷可开发净用地面积。
其中,额定责任用地为满足“三旧”改造(城市更新)项目自身开发,需无偿移交政府的用地。旧厂房改造按照成本开发量的12%、旧村庄(旧城镇)改造按照成本开发量的 7.5%核算公共服务设施、开放空间等用地移交责任。所有改造类型按照项目拆除区面积的16.5%计算城市道路、市政设施等用地移交责任。
额外贡献用地为除额定责任外,额外贡献给政府的用地面积。旧厂房改造移交用地的比例建议不超过拆除区面积的50%,旧村庄(旧城镇)改造移交用地的比例建议不超过拆除区面积的45%。
四、市场地价评估规则
《办法》说明,以公布的区片市场评估价作为“三旧”改造(城市更新)地价计收体系基础。区片市场评估价是区片在设定地价内涵条件下于估价基准日的国有出让土地使用权市场评估价。地价内涵条件包括:
(一)土地用途分为商服、住宅、工业三类。
(二)土地开发程度为“五通一平”(宗地外通路、通上水、通下水、通电、通讯和宗地内土地平整),土地使用年限为法定最高使用年限。
(三)土地利用状况:商服用地、住宅用地、工业用地设定容积率2.0。
(四)地价表现形式:商服用途区片市场评估价表现形式为首层楼面地价,住宅用途区片市场评估价表现形式为平均楼面地价,工业用途区片市场评估价表现形式为地面地价。
估价基准日为每年的9月1日。
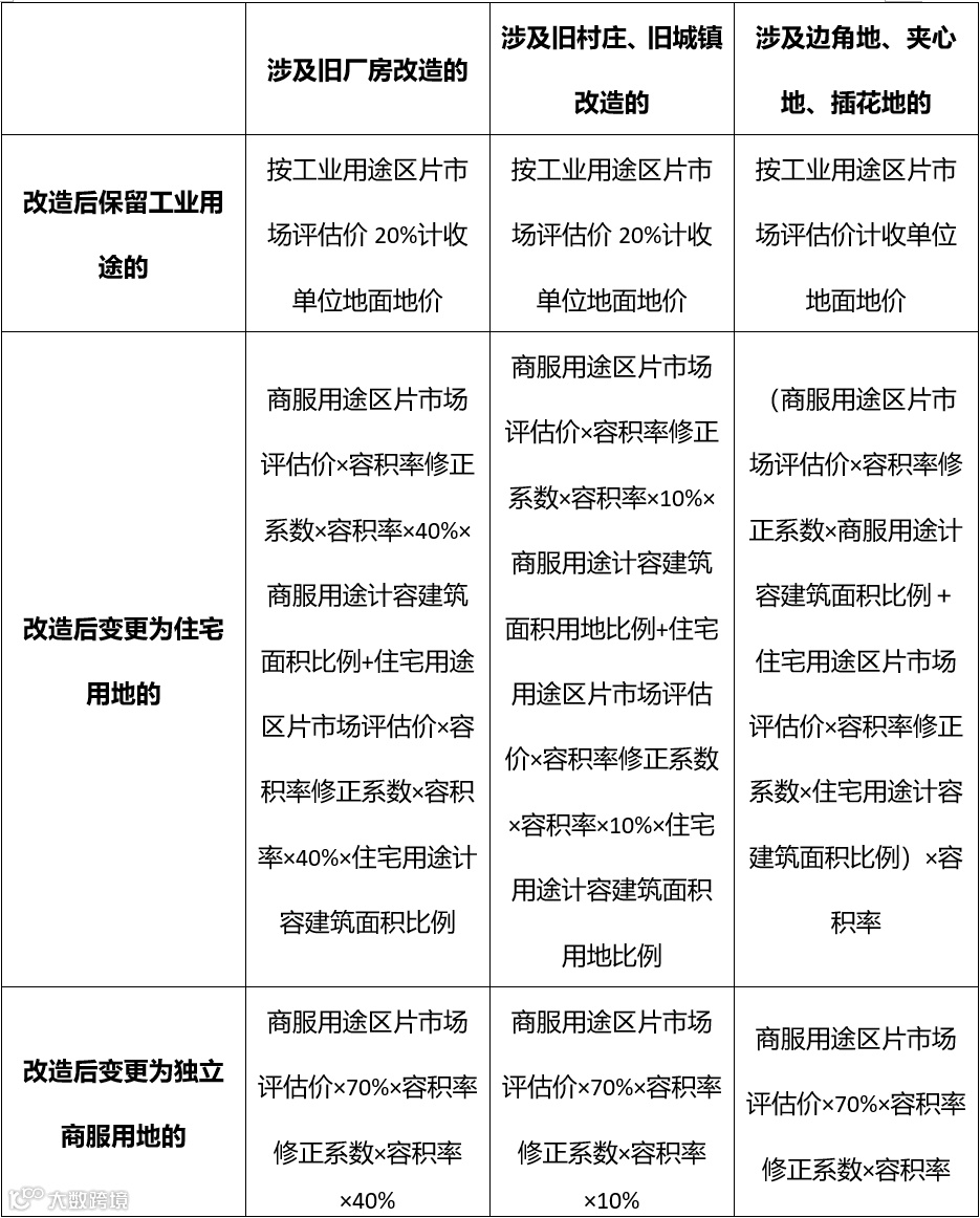
五、地价计收标准
《办法》明确,地价计收如下:
“三旧”改造(城市更新)项目拆除范围内涉及轨道交通TOD政府物业分成的,按照以下成本扣除地价款:政府分成物业补偿成本=(项目区片市场评估价+单位建筑面积建安成本)×政府物业分成建筑面积计算。其中:
协议出让独立的公共设施用地,分别按下列不同情形计收地价款:
六、地价款分配
《办法》提出,土地出让金包括地价起始价和溢价两部分。地价款起始价包括地价款和集体货币补偿,地价款按照上述有关公式计算,集体货币补偿在集体综合收益报告中明确。
最终地价款起始价扣除集体货币补偿、计提国有土地收益基金、农业土地开发资金、轨道交通建设发展专项资金、历史文化保护资金后,市、镇(街道)按5:5比例分配。报价环节溢价成交的,在原地价款起始价上的溢价部分由市、镇(街道)、村组集体按 3:3:4 比例分配。
点评
在开发容量计算规则方面,本次发布的《指引》中,引入了“成本开发容量”的概念,并使用“成本基准容积率”和“现状容积率修正系数”进行操作,将更加务实地推动项目。其中,“成本开发量”可通过全市统一的“成本基准容积率地图”查阅,消除模糊空间。同时,“成本基准容积率地图”和“现状容积率修正系数”比旧政策“旧村改造补偿容积”更为精准体现差异区位的成本因素。另外,通过成本开发量的测算可提前得出大致计算开发容积,对比东莞容积率上限指引后,可初步研判出项目规划可批的开发容积,有助于开发商提前判断项目的可行性,避免前期无效投入。
地价计算方面,《办法》中以”区片价”代替“市场价”,以固定系数替代浮动成本,在公平稳定的区片市场评估价基础上,充分考虑旧改各类成本因素,分类制定稳定的地价计收折扣系数,减少各种人为判断与不确定性。
《指引》和《办法》的发布将构建一个更加清晰的开发容量计算标准及地价计收计算规则,减少模糊边界,利好于后续城市更新项目的推进,建议参与城市更新的企业持续关注政策后续的修订及正式印发,并根据相关规定进行工作调整。
▲扫描二维码查看原文
综合类
广东:鼓励地方国企推动符合条件的资产采用REITs方式进行盘活
12月5日,广东省发改委印发《广东省关于加快开展基础设施领域REITs试点工作实施意见的通知》,进一步创新基础设施领域投融资机制,加快构建广东省基础设施领域不动产投资信托基金(REITs)持续发展工作机制,着力构建存量资产和新增投资的良性循环。
《通知》说明,建立常态化项目梳理储备机制。按照“一领域一平台”的总体思路,推动省属国有企业聚焦交通、能源、生态环保、市政、园区、水利等领域,依托专业咨询机构做好资产筹划,加快开展基础设施REITs试点。支持地方国有企业、其他类型所有制企业开展基础设施资产常态化梳理盘点,推动符合条件的资产采用REITs、PPP和其他方式进行盘活。
《通知》提出,构建完善基础设施REITs项目库。分领域、按类别全面梳理开展基础设施REITs试点项目需求,建立广东省基础设施REITs项目库。鼓励有条件的地市依法依规开展PPP项目发行REITs探索,创新投融资模式。对刚投入运营的现金流较少但增长潜力较好的资产,可引入金融资本、产业资本和政府引导基金,组建Pre-REITs基金,孵化成熟后发行REITs,实现各类资本的有序退出。
《通知》要求,优化国有企业评价考核体系。鼓励全省各级国有企业通过发行基础设施REITs提高直接融资比重、优化资本结构。
《通知》明确,强化政策支撑。探索完善保障性租赁住房等民生项目政府投入机制。加快完善收费公路、能源、垃圾处理、供水、污水处理、停车场等领域价格形成机制,探索部分领域由政府定价或指导价调整为市场定价及差异化定价机制。
《通知》鼓励,发挥财税政策激励引导作用。拟发行或扩募基础设施REITs产品的本省原始权益人,申请材料正式报送国家发展改革委并承诺回收资金用于省内基础设施项目建设后,可申请省级重大项目前期工作经费补助。鼓励各地市参照企业IPO对发行REITs产品和扩募给予相应激励支持。落实基础设施REITs试点税收政策,对列入《公共基础设施项目企业所得税优惠目录》的项目可按照规定享受企业所得税减免。
点评
本次《意见》鼓励国企积极参与REITs项目发行。文件支持地方国企推动符合条件的资产采用REITs方式进行盘活;支持引入金融资本、产业资本和政府引导基金,组建Pre-REITs基金,孵化成熟后发行REITs;鼓励全省各级国有企业通过发行基础设施REITs提高直接融资比重、优化资本结构。为推动国企发行REITs项目,《意见》积极发挥财税政策的激励引导作用,拟发行或扩募基础设施REITs产品的本省原始权益人,申请材料正式报送国家发展改革委并承诺回收资金用于省内基础设施项目建设后,可申请省级重大项目前期工作经费补助。
REITs作为盘活存量资产、扩大有效投资的创新融资渠道以及资本市场服务实体经济高质量发展的重要举措,已成为行业内的发展共识。由于国企承担了大量基础设施项目,因此鼓励国企积极参与REITs项目,通过REITs产品的特点,在实现盘活国企重大投资项目的流动性的同时,也能推动国企更加积极参与基础设施建设,促进经济发展。
随着《意见》的印发,预计广东省REITs项目试点会迎来扩容,省内REITs项目的发展潜力将进一步得到释放,会有更多尚未在试点范围内的优质基础设施能够突破性的作为标的资产推出市场,推动省内基础设施领域建设高质量发展。建议各类国企积极推动将符合发行条件的项目作为标的资产,发行REITs产品,在吸引进社会资本的同时,优化自身资本结构的同时,更好的投身于基础设施建设当中。
▲扫描二维码查看原文
广东:加强城市燃气管道等老化更新改造及保障性安居工程建设的支持力度
12月5日,广东发改委印发《关于做好城市燃气管道等老化更新改造和保障性安居工程中央预算内投资专项2023年计划申报的通知》。推动做好中央预算内投资计划申报工作要求,进一步加快城市燃气管道等老化更新改造和保障性安居工程专项中央预算内投资计划执行进度。
《通知》要求,加快推进2022年及以前年度投资计划,督促项目建设单位加快推进中央预算内投资项目建设,对2022年本专项下达项目相关情况进行汇总,并组织开展本专项绩效评价。
《通知》提出,认真组织申报2023年投资计划。总体安排,分三批次安排:第一批投资计划支持城市(县城)燃气管道等老化更新改造,第二批投资计划支持保障性安居工程建设,第三批奖励计划用于对2022年度本专项执行情况较好的相关城市进行奖励。其中:
城市燃气管道等老化更新改造2023年中央预算内投资计划(第一批)。支持范围包括建筑区划内居民共有的燃气立管、庭院管道和设施老化更新改造,居民户内更换燃气橡胶软管、需加装的燃气安全装置,政府所属燃气市政管道、厂站和设施老化更新改造,其他政府所属或建筑区划内居民共有的城市供水、排水、供热等管道和设施老化更新改造。中央预算内投资不得用于产权归属于专业经营单位和工商业用户的城市燃气管道等老化更新改造。
保障性安居工程2023年中央预算内投资计划(第二批)和奖励计划(第三批)。支持范围包括城市、县城(城关镇)老旧小区改造配套基础设施建设,人口净流入的大城市新建、改建保障性租赁住房及其配套基础设施建设(投入企业的中央预算内投资,应用于保障性租赁住房配套基础设施建设),棚户区改造以及重点城市和地区公共租赁住房配套基础设施建设。
点评
随着城镇化发展,三旧改造及人才安居成为国家重点支持领域。国家、省层面均对城市燃气管道等老化更新改造及保障性安居工程保持着较大的资金支持力度,在近年出台了多项支持政策。国家发改委在去年连续发布《保障性租赁住房中央预算内投资专项管理暂行办法》及《关于做好保障性安居工程2021年第三批中央预算内投资计划编报工作通知》,于今年年中印发《城市燃气管道等老化更新改造和保障性安居工程中央预算内投资专项管理暂行办法》,如今广东紧跟脚步,印发此次《通知》,加强对相关领域的建设扶持,可见国家各层面对于这两类民生事业的重视与支持。
建议有符合申报条件项目的企业根据相关申报文件进行资金申报,加快燃气管道老旧改造,推动新建、改建保障性租赁住房,保证房源稳步供应,保障城镇居民的生活质量与水平。
▲扫描二维码查看原文
产城事业类
广东:专项奖励支持科技孵化育成体系高质量发展,推动孵化育成体系建设
12月2日,广东省科技厅印发《关于组织申报2022~2023年度广东省科技孵化育成体系高质量发展项目的通知》。
《通知》说明共支持五个专题建设。
一、省级大学科技园提质发展专题。本专题采用竞争性评审制。择优资助不超过6项,资助额度100万元/项。项目实施周期为2年。
二、未来产业科技园培育与发展专题。本专题采用竞争性评审制。择优资助不超过2项,资助额度100万元/项。项目实施周期为2年。
三、科技企业加速器培育与发展专题。本专题采用竞争性评审制。择优资助不超过5项,资助额度100万元/项。项目实施周期为2年。
四、国际化、粤港澳(台)科技企业孵化载体培育与发展专题。本专题采用竞争性评审制。择优资助不超过5项,资助额度50万元/项。项目实施周期为2年。
五、粤东粤西粤北地区孵化器提质增效专题。本专题采用竞争性评审制。择优资助不超过10项,资助额度50万元/项。项目实施周期为2年。
具体申报要求及内容请参考政策原文。
▲扫描二维码查看原文
广东:遴选2022年省级制造业单项冠军企业(产品),提升创新企业自信力
12月6日,广东省工信厅印发《关于开展2022年省级制造业单项冠军企业(产品)培育遴选工作的通知》。
申请条件共分为基本条件和优先条件。其中基本条件如下:
一、坚持专业化发展。长期专注并深耕于企业瞄准的特定细分产品市场,从事相关细分产品制造领域的时间达到5年及以上,属于新产品的应达到3年及以上。本项所指新产品,是指企业近3年研发上市且无法归入国家统计局《统计用产品分类目录》的产品。
二、市场份额全球领先。在相关细分产品市场中,拥有较高的市场地位和市场份额,产品市场占有率位居全国前3位或者全球前5位。产品类别原则上按照国家统计局《统计用产品分类目录》8位或10位代码分类,难以准确归入的应符合行业普遍认可的惯例。
三、持续创新能力强。重视研发投入,年度研发经费支出占主营业务收入原则上达3%以上;设立了研发机构且作用发挥良好,企业生产技术和工艺达到国际先进国内领先水平;拥有核心自主知识产权,拥有两项以上有效发明专利,主导或参与制定相关细分产品制造领域技术标准。具备省级以上高层次人才的优先考虑。
四、质量效益高。产品质量精良,关键技术参数性能指标处于国际先进国内领先水平;重视实施国际化经营和品牌战略,全球市场拓展取得良好成效。经营业绩优秀,盈利能力强。
五、主营业务收入4亿元以上。经工业和信息化部遴选为专精特新“小巨人”企业,不受此限制。
六、具有健全的财务、知识产权、技术标准、质量保证和安全生产等管理制度,近三年无不良信用记录,无环境违法记录,未发生重大安全、环保、质量事故,企业申请产品能耗达到能耗限额标准先进值。
具体内容请参考政策原文。
▲扫描二维码查看原文
供稿:董事会办公室
责编:廖鑫晖
校对:夏雪瑶
图片来源于网络:侵联删

