街坊们,都听说了吗?
社保卡新增全国交通一卡通功能!
以后无论是看病买药、日常通勤,
甚至跨城出行,
东莞市第三代社保卡
都能帮上忙!
9月25日下午,由市人社局举办的“东莞市加载‘全国交通一卡通’应用社保卡首发仪式”在市民服务中心举行,仪式现场,主办方就推进社保卡加载全国“交通一卡通”应用工作进行了经验总结。值得一提的是,今年以来,东莞交投集团在市人社局、市交通局以及市轨道交通局的指导及支持下,完成相关系统的升级改造,实现加载了“全国交通一卡通”功能的社保卡在公交、地铁的应用,在全省率先迈入了“一卡在手 全国通行”时代,让市民群众享受更多高效便捷的出行服务。
“东莞市加载‘全国交通一卡通’应用社保卡首发仪式”现场
社保卡加载全国“交通一卡通”后
应用场景更丰富、便捷
那么问题来了
什么是社保卡全国一卡通?
为此,小编整理了
社保卡全国一卡通卡使用指南
欢迎大家收藏~
什么是社保卡全国交通一卡通?
社保卡全国交通一卡通功能,是指在第三代社保卡中加载了全国交通一卡通的功能,卡面印有 “交通联合” 标识,可在东莞市以及其他加入交通一卡通互联互通的城市使用,目前已覆盖全国超过300个城市,包括公交、地铁和部分轮渡等公共交通工具。
社保卡在原有政务服务、医疗服务、
资金补贴发放等功能基础上
又增加了全国交通出行功能!
社保卡加载了全国交通一卡通后,卡面增加了“交通联合”的LOGO
如何使用全国交通一卡通?
(一)使用范围及优惠
带有“交通联合”标志的社保卡除了可以在东莞市内使用,还可在全国超过300个城市使用,包括公交、地铁等场景。最新城市名单以“交通联合官方服务号”微信公众号发布为准。
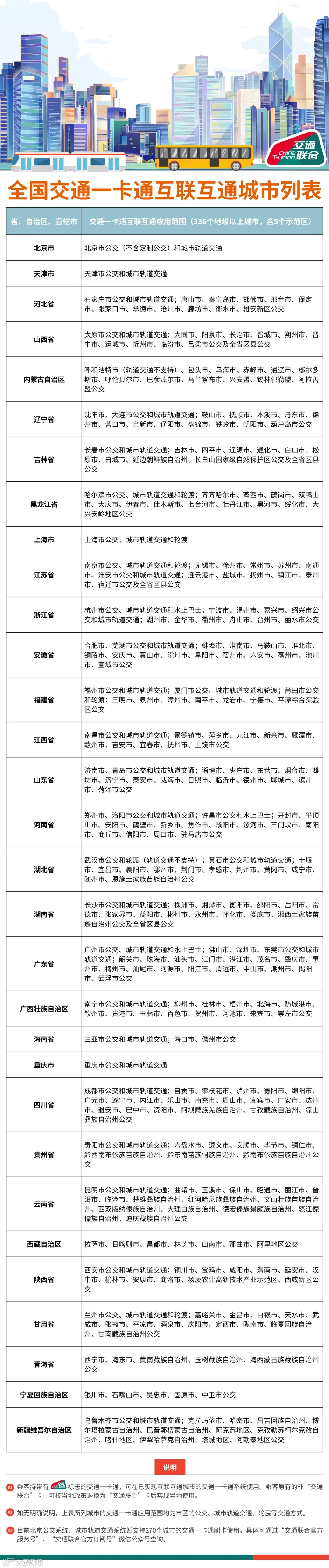
具体支持城市列表
可上下滑动图片查看↓
持卡人乘坐东莞市水乡新城公共汽车有限公司运营的公交线路(6开头)及东莞地铁2号线享受9折优惠,东莞巴士公司下属城巴运输有限公司、小巴运输有限公司、滨海湾公共交通有限公司、松山湖公共交通有限公司及东部分公司的公共汽车按原票价扣费。
如在东莞市外使用,具体优惠方式、优惠额度及使用范围则由当地人民政府研究确定。
持卡在东莞乘坐公交
持卡在广州乘坐公交
(二)使用范围及优惠
1.线下充值:用户可通过东莞通自营客服中心、轨道交通2号线票亭或者指定嘉荣充值网点对实体卡进行充值。
2.线上充值:用户可借助具备NFC功能的安卓手机、苹果手机通过东莞通APP充值。
提示:此功能支持带有NFC功能的安卓手机,苹果手机最低支持硬件iPhone7、i0S13系统。
(三)余额查询、挂失补卡、换领新卡
1. 余额查询:可通过东莞通APP查询,或前往东莞通客服中心、轨道2号线票亭等进行查询。
向左滑动查看更多图片
2. 挂失和补卡:如您遗失的社保卡加载了全国交通一卡通应用,在通过发卡银行办理挂失时,只能对社保卡的金融账户和医保账户进行挂失,全国交通一卡通应用(即交通钱包)不能挂失;补卡后,新卡的交通钱包与旧卡的不关联,旧卡交通钱包余额不能结转至新卡。详情可致电“东莞通”客服热线960163。请妥善保管您的社保卡以免造成经济损失。
3. 换卡:如旧卡是加载全国交通一卡通应用的社保卡,请持卡人在办理换卡业务前,先通过“东莞通”APP 查询旧卡的交通钱包是否仍有余额。如有余额,则携带本人有效身份证件、旧社保卡原件前往东莞通客服中心办理提现业务或将旧卡余额使用完后,再前往发卡银行办理补换卡业务。
如何办理社保卡全国交通一卡通?
1. 支持办理银行
- 目前我市支持发行全国交通一卡通社保卡的银行包括广发银行、光大银行。
2. 主要办理渠道
- 线上:东莞通APP、东莞社保小程序
- 线下:社保卡发卡银行服务网点
服务咨询
社保卡交通一卡通功能服务如需帮助(如交通钱包充值、使用、资金余额处理等),可通过以下方式咨询:
- 东莞通客服中心:东莞市地铁R2线鸿福路站B出口
- 客服热线:0769-960163
社保卡申领等事宜,请咨询社保卡发卡银行或关注“东莞社保”微信公众号查询。
希望这篇指南能帮助大家更好地
使用社保卡全国交通一卡通功能,
让出行更加便捷、轻松,
社保卡全国一卡通卡那么好用,
还等什么?
快来试试这一新功能吧~
供稿/图片:东莞通公司
文字:罗栩盈、陈梓枫
编辑:廖杏子
排版:谢思佳
审核:聂 影

