祥龙摆尾辞旧岁,金蛇狂舞迎新春!
在这万象更新之际,
东莞通特别推出“蛇年生肖卡”,
为您的新年出行
增添一份独特的纪念意义!
精心设计的蛇年生肖卡,将蛇的灵动与新年的祥和完美融合。灵蛇蜿蜒,似在祥云中穿梭,周身闪耀着金色的光芒,寓意着新的一年福泽深厚、财运亨通。
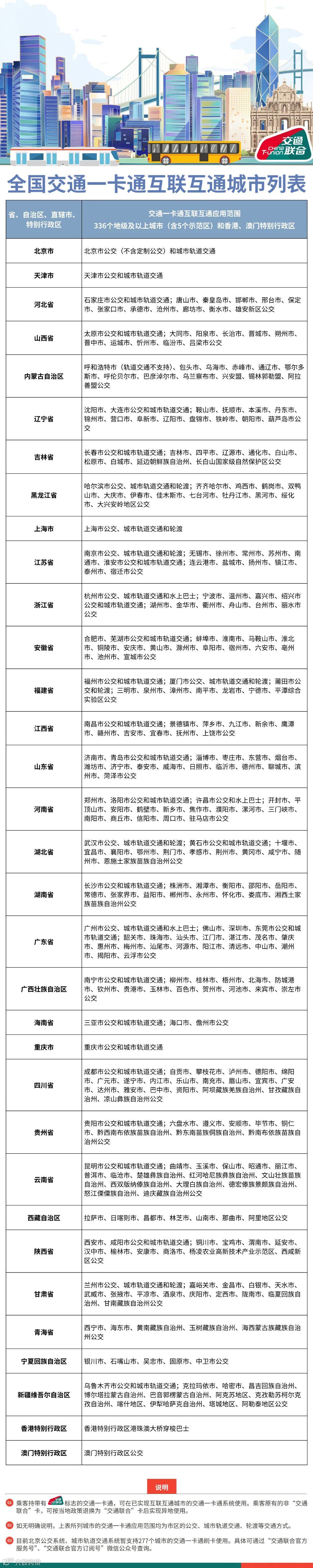
作为全国交通一卡通,它的便利性超乎想象,除东莞外,还能在北京、上海、广州、深圳等336个地级以上城市使用,可以乘坐当地的公交、地铁、轮渡,甚至其它公共交通领域,还互通了香港、澳门特别行政区,真正实现“一卡在手,通行全国”。(详情可滚动查看以下城市列表)

十二载生肖轮回,至此蛇年收官。东莞通蛇年生肖卡作为这一轮生肖系列的压轴之作,限量发行。对于收藏爱好者而言,当然不能错过这最后一张啦,售价:20元/张!
东城客服中心
地址:东莞市东城区东源路33号5楼

鸿福路地铁站客服中心
地址:东莞市地铁R2线鸿福路站站内E出口处

东城客服中心
鸿福路地铁站客服中心(E出口)
可借助具备NFC功能的安卓手机、苹果手机通过东莞通APP-【东莞通卡】充值。
左右滑动查看更多步骤
可前往与我司合作的嘉荣超市进行充值(详情可关注“东莞通公司”公众号---对话框选择“便民查询”---“服务网点查询”,即可查询各镇街附近的服务网点)
为了给广大用户带来更多元化的出行体验,东莞通还精心打造了 “交通出行权益卡”,涵盖了公交巴士、水路客运、静态停车、新能源充电、石化加油以及东莞通文旅等7大权益。
原售价:39.9元/年

活动价:39.9元/年 20.25元/年
活动时间:活动优惠至2月28日
活动入口:东莞通App、小程序---优惠权益



