
咚咚咚,咚咚咚
端午节即将到来啦!
今年端午节一定要来广东
看一场龙舟比赛,现场气氛太燃啦
素材来源:抖音小许人文
网友:可以输给世界任何一群人
但是绝对不能输给隔壁村!

拥有几千年历史的龙舟竞渡
赛龙舟承载着中华儿女同舟共济、
奋勇争先的精神追求
龙舟月
也是石龙新昌老铺一年中最忙碌的季节
你知道吗?石龙新昌鼓制作技艺
随着端午节习俗赛龙舟的传统文化而产生
是一项具有历史悠久的民间技艺

清末民初,石龙镇内有多家鼓店,较为出名的有新昌、金昌、祺昌和祥新等,目前则仅余新昌鼓店一家。石龙新昌鼓制作技艺于2010年5月被认定为东莞市第二批市级非物质文化遗产项目名录。叶浩和于2020年被确定为东莞市第五批市级非物质文化遗产项目代表性传承人。

石龙新昌鼓制作工艺繁琐、周期长
制作鼓桶的木料
通常需要经历长达两年的自然阴干过程
虽然制作复杂
但叶浩和师傅始终坚持手工制作
注重每一个细节的完成
每个制作步骤就好像在为鼓注入生命

为让更多市民了解非遗技艺
为让更多人深刻了解这门“绝活”
东莞通与传承人合作发行
石龙新昌鼓异形卡
(全国交通一卡通)

东莞首款非遗精品交通卡
国风美学真的狠狠拿捏啦!

正面是“石龙新昌鼓造”鼓面造型
新昌鼓轻重缓急、亮音透散
表现出阳刚之气
既有岭南文化特征,又有民俗文化意义

(实体图:正面)
背面是“龙舟龙头”造型
以中国红为底色
龙舟龙头寓意唤醒神龙、保佑平安

(实体图:反面)

不仅有“超实用”的东莞通卡
还有“超可爱”的文创商品等您选购
快来线上购物,快递到家!
1️⃣扫描二维码进入东莞通【商城】小程序
点击上方立即体验!👆
2️⃣选购你心仪的产品,就可以快递到家啦
东莞通地铁鸿福路站客服中心地址:东莞市地铁R2线鸿福路站站内E出口处
营业时间:周一至周日08:30-18:30
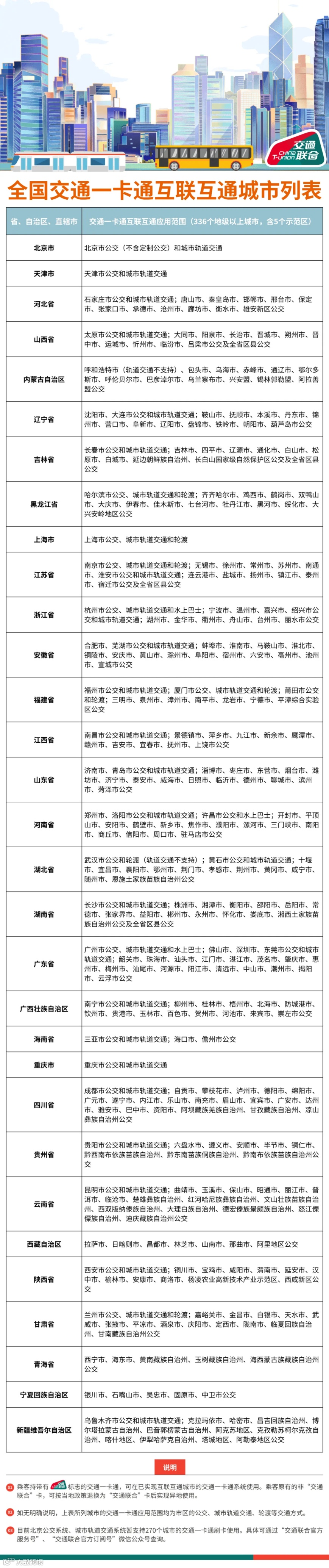
石龙新昌鼓异形卡(全国交通一卡通),不仅可以挂在包包、钥匙扣,还支持多种场景出行,具体参考下表
|
|
|
|
|
|
|
|
|
|
|
全国330+个地级以上城市,含5个示范 区
|
今年端午节去哪里玩
当然首选广东啦
快来购买一张
石龙新昌鼓异形卡(全国交通一卡通)
带着它游遍广东吧!

部分素材来源网络,如有侵权请及时联系后台删除。



