《上海市国民经济和社会发展第十四个五年规划和二〇三五年远景目标纲要》提出,要助力新生代互联网龙头企业引领在线新经济发展。在线新经济即是指借助人工智能、5G、互联网、大数据、区块链等智能交互技术,与现代生产制造、商务金融、文娱消费、教育健康和流通出行等深度融合,具有在线、智能、交互特征的新业态新模式。在线新经济代表着未来的趋势和方向,是上海“五型经济”特征的集中体现,有助于优化产业结构,赋能产业转型升级,助力传统支柱产业焕发新的生机活力。
上海市在线新经济产业发展现状
上海在线新经济产业基础实力雄厚,根据《上海在线新经济白皮书(2020)》,2020年上海软件和信息服务业经营收入10912.97亿元,同比增长12.5%,增加值3250.74亿元,同比增长13.5%,占全市增加值的8.4%,占第三产业增加值的11.5%,其中互联网信息服务业营收3484亿元,同比增长19.1%。在线新经济的细分领域中,上海优势突出,占全国第三方支付60%的市场份额,本地生活服务市场70%,网络文学市场90%,网络游戏市场30%。
2021年4月7日,上海正式发布第二批14个特色产业园区,并重点推介了4个在线新经济特色产业园区:张江在线、长阳秀带、市北数智生态园、虹桥临空数字经济产业园。
表1 上海4个在线新经济特色产业园区及其产业生态

上海市促进在线新经济政策研究
市级层面
2020年4月8日,上海市人民政府办公厅印发《上海市促进在线新经济发展行动方案(2020-2022年)》,提出围绕重点领域打造四个“100+”:集聚“100+”创新型企业、推出“100+”应用场景、打造“100+”品牌产品、突破“100+”关键技术,到2022年末,将上海打造成具有国际影响力、国内领先的在线新经济发展高地。该行动方案还指出了上海12项在线新经济重点发展领域及需要实施的6项专项行动。

图一 上海12项在线新经济重点发展领域
区级层面
截至目前,上海有8个区已经发布了支持在线新经济发展的相关政策措施。从发文时间看,徐汇区和虹口区最早分别于2020年4月29日和4月30日发布了相关的政策意见。从文件名称看,徐汇区、青浦区、杨浦区、宝山区和嘉定区政策名称均为“行动计划”、“行动方案”,给予各区以大政方针的指引;虹口区、长宁区、普陀区则以“实施意见”、“若干政策”为名进行发布,其中虹口区、长宁区同样为落实市级层面的大方向指引,而普陀区则从政策落地角度对在线新经济给予支持。同时,长宁区、普陀区均以较短的有效期先试行,预留调整空间以防止出现大的偏差。后期在政策期满后需要进行“修订”或“转正”。
表2 上海市各区在线新经济政策发布情况

本文选取几大具有普遍性的关注内容进行重点分析。
各区目标对比
徐汇区、青浦区、杨浦区、宝山区、嘉定区等5个区提出了较为明确的发展目标。嘉定区提出“到2025年,全区在线新经济总产出超4000亿元”,杨浦区提出“力争到2022年,推动在线经济相关产业冲刺千亿级规模”。徐汇区、杨浦区提出推动企业的数字化转型或企业上云,数字化转型是企业顺应时代的必然要求,两区注重智能交互技术与传统产业的融合发展,推动企业的转型升级,增强企业的核心竞争力。
表3 上海市各区在线新经济未来发展目标

各区支持政策中的特色内容
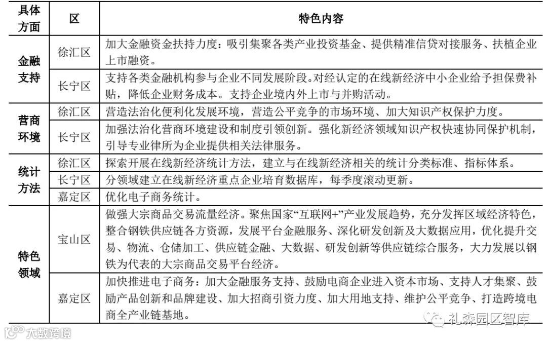
在金融支持方面:徐汇区和长宁区均提出集聚产业投资基金、提供信贷对接服务、扶持企业上市融资等金融资金扶持措施,可以降低在线新经济领域新进入企业的财务成本、上市融资成本等,同时以政府资金撬动社会资金,加快培育在线新经济类企业,以资本市场助力在线新经济产业发展。
在营商环境方面:徐汇区和长宁区针对在线新经济企业,提出加大对在线新经济企业的知识产权保护力度,营造良好的营商环境,有利于调动企业研发创新的积极与热情,推进企业加快攻克关键核心技术。
在统计方法方面:徐汇区提出探索开展在线新经济统计方法;长宁区提出分领域建立在线新经济重点企业培育数据库,每季度滚动更新;嘉定区提出优化电子商务统计。建立企业数据库、加强在线新经济相关领域的统计,是在现有基础上完善在线新经济领域统计体系,建立更为全面的基础数据库,有利于对在线新经济产业的进一步认识与分析,更加准确反映在线新经济发展情况,对新业态不断完善界定,及时发现产业发展中的问题与难题,为后续管理服务工作提供支撑,从而促进这一新兴领域产业发展。
在特色领域方面:宝山区结合区域特色,提出做强大宗商品交易流量经济;嘉定区重点提出发展在线新经济细分领域的电子商务,打造跨境电商全产业链基地。两区提出发展各具特色的在线新经济细分领域,能够与周边区域形成差异化发展,避免同质化竞争,另外对于宝山区来说,可以整合各方资源,以在线新经济这一新业态引领钢铁类传统产业企业的转型升级。
表4 上海市各区在线新经济支持政策特色内容

具体支持政策研究
普陀区发布《普陀区支持新基建和在线新经济发展的实施意见 (试行)》,从政策落地角度提出相应支持措施,以具体的资金补助比例或是最高金额的形式支持在线新经济发展。本文以此为例,总结以下几点措施,为其他政府部门或园区制定相关的政策措施提供借鉴。
在研发创新领域:对自主研发投入、首台(套)软件系统、产学研合作开发项目等,提出了给予30%以内比例的资金补助,同时设定了最高的资金金额。普陀区加大对科技创新的投入,以资金补助的手段促进在线新经济企业研发投入增加,有利于企业的高质量发展,有利于突破一批关键技术。
在企业引育领域:一是对新引进的企业提供300万元资金补助;二是对企业租赁办公室、场地的,给予房租补助;三是对获得一定资质的在线新经济类企业给予资金奖励。企业是市场主体、产业根基。在线新经济作为新业态新领域,将会有大量的中小微企业涌现,该类资金补助有助于推动小微企业的发展,促进产业项目落地,壮大产业规模。
在园区建设和公共平台领域:分别对建设专业性园区和引进设立行业协会、企业联盟等非盈利性机构给予资金扶持。一是贯彻落实市级层面建设在线新经济生态园的要求,促进在线新经济产业集聚;二是加快公共服务平台建设,做好园区营商环境建设,有利于产业链上下游协同发展。
在推广营销领域:对主办、承办或者参加各类峰会、论坛、展览会等活动的,给予50%以内比例的补助。鼓励企业参与各类活动,有助于提升企业的影响力与品牌知名度,促进在线新经济产业的发展,进一步加强“五型经济”中流量型经济的发展。
另外,普陀区也提出了一定的约束条件:“扶持对象自享受扶持政策起,应在本区继续服务不低于五年”、“享受本意见扶持的企业或机构如存在弄虚作假、骗取扶持资金,将立即取消一切扶持资格并追缴资金,纳入公共信用信息数据平台”。这对企业或机构的约束条件能够提高资金使用的有效性与资源的利用效率,促进在线新经济产业的发展质量。

往期推荐


