
数字经济正在快速催生新业态、新模式,给经济发展带来新活力。据测算,2020年中国数字经济增加值为191447.3亿元,伴随移动互联网、云计算、大数据等新一代信息技术爆发,使人口流动趋势从乡村到城市向线下到线上转变。数字经济发展速度之快、辐射范围之广、影响程度之深前所未有,正在成为重组全球要素资源、重塑全球经济结构、改变全球竞争格局的关键力量。
北上广深是东部地区三大城市群的“头雁城市”,本文对比研究北上广深近一两年来密集出台的数字经济相关政策条例,梳理最发达地区数字经济政策的异同,结合数字经济发展内涵分析政策工具的共性、科学性、精准性,从而为园区和政府部门在制定政策、运用政策,以及促进数字经济发展和产业融合方面提供一定借鉴。
北上广深数字经济发展概况
01
北京构建数字经济新生态
在规模方面,2020年,北京数字经济总量超1.44万亿元,占GDP比重超40%;在产业方面,重点打造5G、工业互联网、北斗导航与位置服务、集成电路、云计算、大数据、人工智能、网络与信息安全产业集群。在产业园区方面,规划建设以朝阳园为核心的“一核一廊、四圈多点”的数字经济布局,构建“数字基建-数字交易-数字平台-数字场景”于一体的数字经济新生态。
02
上海加强城市数字化转型
在规模方面,从产业数字化角度看,2020年上海市产业数字化增加值超过1万亿元,占GDP比重超过40%;从数字化产业发展看,上海市数字化产业增加值超过1000亿元。在产业方面,聚焦三大先导产业、六大产业集群,在线新经济、集成电路、人工智能、工业软件、电子信息、时尚消费等。在产业园区方面,新推出4个在线新经济特色产业园区,重点建设“张江在线”“长阳秀带”等发展新地标。
图一 上海市融合性数字产业园重点区域布局情况[1]
03
广州积极推进数字新基建
在规模方面,2020年广州数字经济规模超万亿元,累计建成大型数据中心228个,5G基站4.8万座。在产业方面,加快核心技术攻关,促进数字技术与产业融合发展,其中数字新基建重点选择5G、人工智能、工业互联网、智慧充电设施四大领域。在产业园区方面,规划建设10个人工智能产业园,打造省级5G产业园,支持智能网联汽车产业园和推进广州定制之都产业园(白云)建设。
04
深圳打造数字经济新高地
在规模方面,2020年数字经济核心产业增加值达到8446.6亿元,占GDP比重30.5%,累计建成5G基站4.76万座,率先实现全国、乃至全球城市5G信号的全覆盖。在产业方面,对高端软件、人工智能、区块链、大数据、云计算、信息安全、工业互联网、智慧城市、金融科技、电子商务、数字创意等予以重点扶持。在产业园区方面,打造21个重点片区,推动数字经济产业园、数字经济小镇、小微园区建设。
北上广深数字经济政策法规对比
本文共选取10部北上广深数字经济领域市级层面的发文,涉及三年行动计划,政策措施以及条例,虽然这些发达城市为发展数字经济在目标定位上关注点不同,但在平台支撑、金融支持、人才保障等多方面所付诸的行动值得借鉴。
表1 北上广深数字经济政策条例一览表

01
法规条例研究
目前,北京和上海尚未颁布数字经济专项条例,广州和深圳先行一步,预计年底出台数字经济促进条例,根据已通过的草案内容进行研究分析,给其他城市或政府部门以法的形式促进数字经济发展提供有益参考。
广州方面最值得关注之一在产业数字化领域,重视工业、建筑业、服务业等;之二在推动数字经济发展情况评估以及统计核算,自主制定数字经济企业标准,鼓励建立智慧园区和制定管理标准;之三在探索数据资产管理制度,建立数据资产评估、统计等制度。深圳方面对“破除数据要素市场培育工作的制度性障碍”作出创新性规定,首次提出探索建立数据生产要素会计核算制度。
02
政策措施对比
从长远发展来看,各城的未来战略定位都深思熟虑、宏伟远大,各有侧重。北京致力于打造成为全国数字经济发展的先导区和示范区,建设成为国际数字化大都市、全球数字经济标杆城市;上海重点打造成为数字经济与实体经济融合发展示范区、经济数字化转型生态建设引领区,数字经济国际创新合作典范之城;广州希望建设成为粤港澳数字要素流通试验田、全国数字核心技术策源地、全球数字产业变革新标杆;深圳努力发展成为全国数字经济创新发展试验区和全球数字先锋城市。
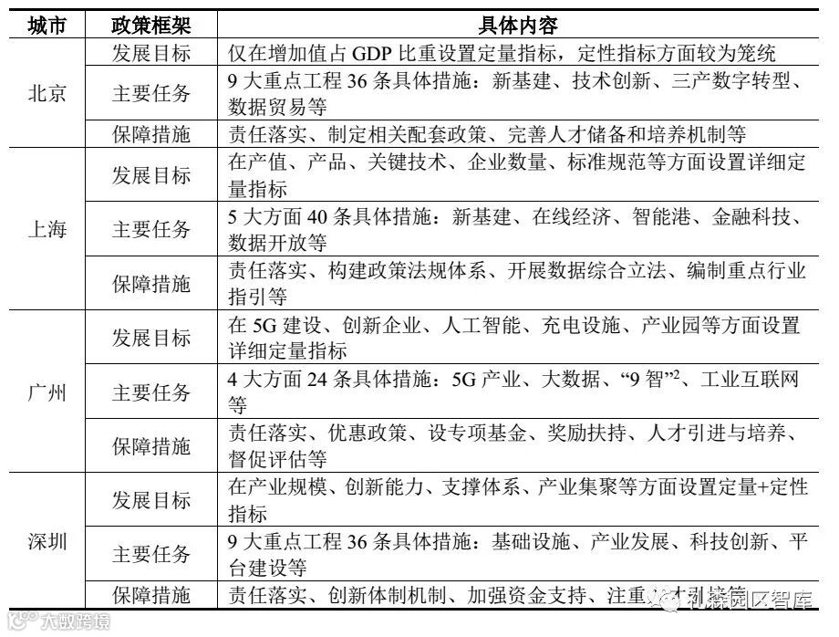
从短期规划来看,北上广深均发布了三年行动计划。从名称来看,分别是“行动纲要”“行动方案”“行动计划”“实施方案”。从发文单位来看,北京发文机关为经济和信息化局,广州由工业和信息化局、市发改委联合发布,深圳则是市政府办公厅,上海是市城市数字化转型工作领导小组办公室发布。从内容来看,作为短期工作开展的指引工具,三年行动方案基本都包括发展目标、主要任务、保障措施等内容。
表2 北上广深数字经济三年行动计划对比

以下选取北上广深未来三年内几大具有普遍性的关注内容进行重点对比分析。
平台支撑方面
一方面,平台加速数字产业化进程以产生经济效益,促进数据等各类要素资源更便捷交易和共享;另一方面,作为产业数字化的重要载体,是打造适宜数字经济发展营商环境的关键。综合来看,各城主要结合自身优势以及薄弱环节整体统筹推进。其中,上海和广州在部分产业领域建设平台数量更加具体,有利于短期内数字经济发展找准方向,目的性、计划性更强。北京为创建国际大数据交易所出台专项方案,可以更好发挥政府引导作用,通过市场化机制、专业化服务和资本化途径,推动数据要素安全有序开放,促进数据有效开发利用。
存在不足:平台建设数量多而不细,大而不精,三年行动计划中部分城市甚至累计几十次涉及“建设”“打造”“推动”“支持”不同行业领域的数字平台,且并未进行前后统筹,部分数字平台叫法笼统且调换词语顺序后重复出现。数字经济虽然依赖平台进行资源交流以及对接流通,但往往资金投入较大,周期较长,投入产出收益也存在较大风险,特别是对于企业来说,短期内尽管有政府的鼓励支持,但建立平台依旧存在较大困难。
做法建议:将发展数字经济作为城市一项长远战略进行统筹规划布局,平台的建设作为关键一环。在短期的三年行动计划中,基于自身优势以及资源禀赋,创建数字平台应有优先次序,具体细化量化,依据数字平台建设的紧迫性以及困难程度,分阶段分步骤有序推进,不宜将几乎所有领域的数字平台创建同时放进三年规划中。
表3 北上广深平台支撑数字经济发展内容对比

金融支持方面
在数字经济重点领域开展核心技术攻关、完善科创设施等离不开金融财政支持,推动数字经济的发展需要建立起更为审慎包容以及普惠性的金融获得机制,分产业数字化和数字产业化不同情况有差别运用金融工具。在资金来源方面,上海、广州、深圳均提到利用地方财政予以扶持,依靠产业专项基金,引导社会资金投入。在金融政策方面,北京和广州提及适时出台必要配套政策和支持细则。
存在不足:目光主要聚焦在龙头企业、大型企业,重点工程建设尚未充分考虑中小企业在城市、产业数字化转型过程中对金融资本的需求,过于依赖龙头企业导致财政资金、金融资本投入数字经济细分领域产生巨大差异,导致数字产业结构不均衡。
做法建议:进行综合配套扶持,鼓励大中小企业共同参与政策制定,基于数字经济领域特别是产业数字化转型涉及面宽泛,在制定相关财政资金以及金融支持配套政策时,探索适合科技型中小企业和专业化、精细化、特色化、新颖化中小企业数字化转型的资金扶持方式路径,促进商业机构加大对初创期和成长期数字经济企业的信贷支持力度,完善数字金融精准服务中小微企业体系。
表4 北上广深金融支持数字经济发展内容对比

人才保障方面
数字人才作为数字经济的核心要素,是创新的根本。解决人才需求,一方面是自给,一方面是引进。从人才培养来看,基本上都重视校企合作、教育实训基地等,上海支持企业打造数字化转型人才培养教育和实训基地,允许高校、科研院所自主认定数字化转型高层次人才,采取年薪制、协议工资等办法自主决定薪酬水平;从人才引进来看,均提及国内外顶尖人才,高层次人才,其中广州对于数字经济领域人才引进进行分类并予以差别化的政策激励,人才保障方面的工作更加细致。
存在不足:单一强调高精尖人才,实际上数字化人才缺口仍然较大,人才供给率有待提升。对于数字产业正在不断催生的新职业新需求,对应的专业人才培养体系明显滞后,强调校企合作、产学研结合但教育水平及内部生源结构与数字经济对于劳动力教育水平的需求不匹配问题尚未解决。
做法建议:数字经济带来就业市场新的机遇和挑战,加快建设数字经济多层次、多方式人才培养体系,提升数字经济劳动供给水平与质量,鼓励企业建立综合型人才内部选拔培养体系和人才开发投入体系,鼓励企事业单位、社会组织等培养创新型、应用型、技能型、融合型人才,探索建立适应数字经济发展变化的新型人才培养模式。
表5 北上广深人才保障数字经济发展内容对比

[1] 图片来源:上海市产业地图
[2] 智杆、智路、智车、智品、智桩、智园、智区、智链、智轨
来源:礼森园区智库


往期推荐


