地铁有新消息!
东莞城市轨道交通线路规划
将要调整!
涉及到的线路有10条(段)!
快跟着小通来看看有何变化?

从市发改局发布的《东莞市城市轨道交通第二轮建设规划(调整)及线网规划(调整)环境影响评价第一次公示》中可以看到东莞城市轨道交通规划相比此前国家发改委批复的《东莞市城市轨道交通近期建设规划(2013~2019年)》有不小调整。

公示那么多字,
小通已经为大家把亮点提炼出来
地铁1号线一期线路将新增3座车站。
地铁3号线一期线路将新增1座车站。
新增1号线支线,起点位于1号线富民南路站(新增),途经赣深高铁东莞南站,终点为塘厦南站,借此将东莞地铁引入赣深高铁东莞南站。
5号线线路起点位于1号线松山湖北站,终点为莞深边界,设5座车站,拟与深圳13号线衔接。
当日,这只是环评第一次公示,具体的准确信息,以最终发布的文件为准,小通也将密切关注的轨道交通规划的情况,敬请关注~
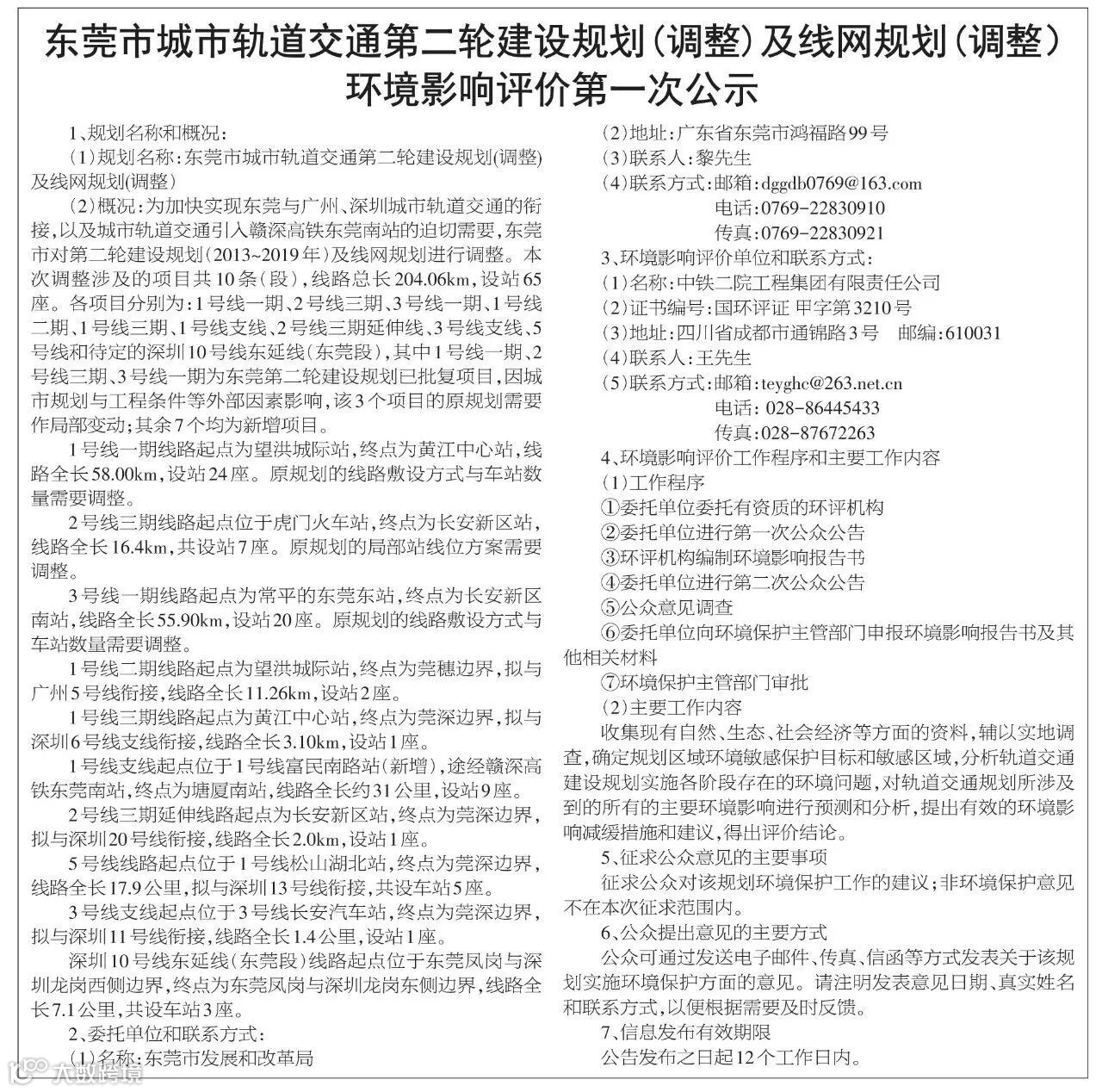
这次调整的主要目标是为加快实现东莞与广州、深圳城市轨道交通的衔接,以及城市轨道交通引入赣深高铁东莞南站的迫切需要,东莞市对第二轮建设规划(2013~2019年)及线网规划进行调整。本次调整涉及的项目共10条(段),线路总长204.06km,设站65座。
各项目分别为:1号线一期、2号线三期、3号线一期、1号线二期、1号线三期、1号线支线、2号线三期延伸线、3号线支线、5号线和待定的深圳10号线东延线(东莞段),其中1号线一期、2号线三期、3号线一期为东莞第二轮建设规划已批复项目,因城市规划与工程条件等外部因素影响,该3个项目的原规划需要作局部变动;其余7个均为新增项目。
1号线一期线路起点为望洪城际站,终点为黄江中心站,线路全长58.00km,设站24座(原规划线路长58.3km,设站21座)。原规划的线路敷设方式与车站数量需要调整。
2号线三期线路起点位于虎门火车站,终点为长安新区站,线路全长16.4km(原规划线路长16.5公里),共设站7座。原规划的局部站线位方案需要调整。
3号线一期线路起点为常平的东莞东站,终点为长安新区南站,线路全长55.90km,设站20座(原规划线路长52.1km,设站19座)。原规划的线路敷设方式与车站数量需要调整。
1号线二期线路起点为望洪城际站,终点为莞穗边界,拟与广州5号线衔接,线路全长11.26km,设站2座。(ps:可以去广州野野野!)
1号线三期线路起点为黄江中心站,终点为莞深边界,拟与深圳6号线支线衔接,线路全长3.10km,设站1座。(ps:可以到深圳买买买!)
1号线支线起点位于1号线富民南路站(新增),途经赣深高铁东莞南站,站点位置为塘厦林村社区,终点为塘厦南站,线路全长约31公里,设站9座。(ps:也就是说:大朗人在家门口坐地铁1号线到赣深高铁,然后去河源、江西浪更方便了,去塘厦逛逛逛只需20分钟啊~~)
2号线三期延伸线起点为长安新区站,终点为莞深边界,拟与深圳20号线衔接,线路全长2.0km,设站1座。
5号线线路起点位于1号线松山湖北站,终点为莞深边界,拟与深圳13号线衔接,线路全长17.9公里,设站5座。

△资料图
3号线支线起点位于3号线长安汽车站,终点为莞深边界,拟与深圳11号线衔接,线路全长1.4公里,设站1座。

△资料图
深圳10号线东延线(东莞段)线路起点位于东莞凤岗与深圳龙岗西侧边界,终点为东莞凤岗与深圳龙岗东侧边界,线路全长7.1公里,共设车站3座。
小通详细给大家介绍一下
1号线和3号线的规划调整
1号线现规划:共设21个站点:
望洪站——道滘站——道滘东站——人民医院站——汽车总站——滨江体育馆站——莞太路站——鸿福路站——新源路站——东城南站——水濂山站——大岭山北站——大岭山站——大岭山东站——松山湖站——大朗西站——大朗站——湿地公园站——黄江北站——黄牛埔站——黄江中心站
1号线规划调整:共设24个站点:
莞穗边界(衔接广州5号线)——还有一站——望洪站——道滘站——道滘东站——人民医院站——汽车总站——滨江体育馆站——莞太路站——鸿福路站——新源路站——东城南站——水濂山站——大岭山北站——大岭山站——大岭山东站——松山湖站——大朗西站——大朗站——湿地公园站——富民南路(新增,注:支线起点站)——黄江北站——黄牛埔站——黄江中心站——莞深边界(衔接深圳6号线支线)
1号线支线:起点位于1号线富民南路站(新增),途经赣深高铁东莞南站,终点为塘厦南站,线路全长约31公里,设站9座。

(注:以上内容出自目前的环评公示,最终变化以官方公布为准!)
3号线一期现规划:共设19个站点
东莞东站——东莞站——常平北——常平北环路——东坑南——中兴大道——松山湖北——松山湖——松山湖大学城——松山湖企业总部——海悦花园——莲花广场——长安步行街——长安乌沙村——长安金沙——长安建安路——长安新区北——长安新区——长安新区南
3号线一期规划调整:共设20个站点(未知新增哪个站点)
东莞东站——东莞站——常平北——常平北环路——东坑南——中兴大道——松山湖北——松山湖——松山湖大学城——松山湖企业总部——海悦花园——莲花广场——长安步行街——长安乌沙村——长安金沙——长安建安路——长安新区北——长安新区——长安新区南(大家希望新增的站点在哪里?)
3号线支线起点位于3号线长安汽车站,终点为莞深边界,拟与深圳11号线衔接,线路全长1.4公里,设站1座。
注:长安新区站新增为2号线三期延伸线路起点站。

(注:以上内容出自目前的环评公示,最终变化以官方公布为准!)

大东莞的地铁规划越来越完善了!
在未来几年,
东莞大部分镇街都通上地铁了
而且跟广深、高铁站无缝衔接
以后去哪里都更加方便啦!
不过,你们认为大概需要多久才能建好呢?
评论区见!
来源:东莞时报、东莞日报、东莞潮事儿


