你知道吗?
东莞市的公交地铁
都支持使用全国交通一卡通啦!
2020年12月10日,东莞轨道2号线正式接入全国交通一卡通互通,这意味着东莞公共交通正式进入互联互通时代。届时,乘客们持带有“交通联合”标识的全国交通一卡通,可以在东莞地铁站直接刷卡过闸,也可以在东莞公交车刷卡乘车。
东莞交通一卡通卡由东莞通股份有限公司发行,卡上除了“东莞通”标识外,还印有“交通联合”标识,能在北京、上海、广州、深圳等280个城市使用,真正实现“一卡在手,通行全国”。
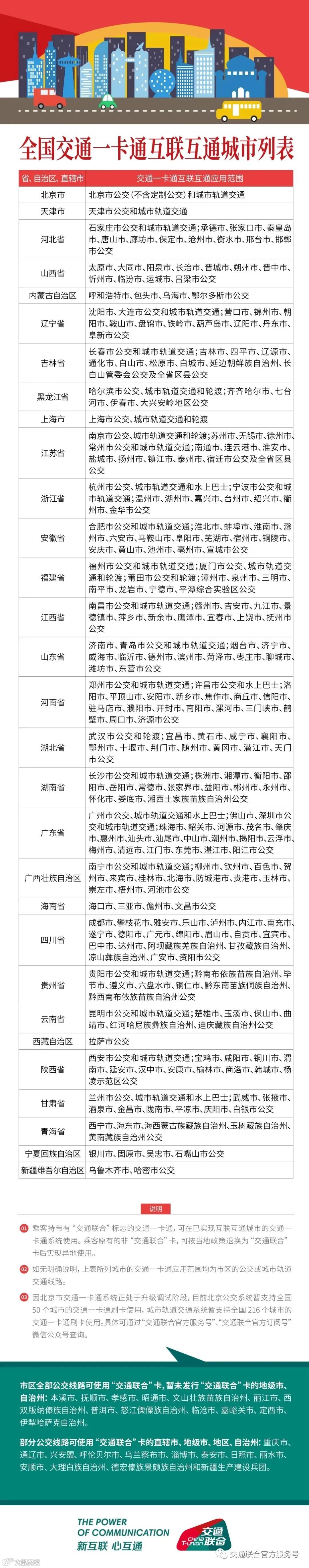
具体有哪些城市,请向上滑动阅览↓
东莞市全国交通一卡通牛年生肖卡
公交地铁均支持使用!
刷卡乘车享9折!
新的一年快要到了
每当到这个时候
小通都会推出一款精心设计的生肖卡

今年也不例外
东莞市全国交通一卡通
牛年生肖卡正式发行啦!
卡片沿用往年生肖卡风格
充满春节气氛
红色为底色,加上祥云点缀
寓意着喜庆祥瑞、富贵吉祥

购卡攻略
在东莞通营业厅和东莞通APP商城即可购买!
数量有限,先到先得!
1、东莞通东城客服中心:东莞市东城区东源路33号首层。
(营业时间:周一至周日08:30-18:00)
2、东莞通地铁鸿福路站客服中心:东莞市地铁R2线鸿福路站站内B出口处。
(营业时间:周一至周日08:30-18:30)
商城购卡积分兑换活动
一、活动形式:即日起,通过东莞通APP商城下单购买东莞通卡,完成确认收货后即可获得积分。积分可以在之后下单购买商城其它商品(除东莞通卡)时进行相应的抵扣。
温馨提示:往期在商城购卡的历史订单,现确定收货,不能获得积分,需以今日活动开始在商城购卡订单才可获得积分。
二、积分形式:东莞通卡单张售价为15元,送2万积分;单张售价25元送3万积分,单张售价30元送5万积分;按实际购卡对应赠送,可叠加。商城100积分=1元。
三、赠送的积分有效期不限,抵扣用完即止。
使用小问答
问题1
现有的东莞通卡能免费换成东莞市全国交通一卡通吗?
小通:不能的。东莞市全国交通一卡通是一个新的卡种,需要另行购买。
问题2
东莞市全国交通一卡通在哪里可以使用?
小通:280个地市。截止2020年9月,全国共有280个地级以上城市发行“交通联合”卡。(包括:北京、广州市、佛山市、深圳市公交和城市轨道交通、中山市等。)
问题3
东莞市全国交通一卡通是否公交、地铁均能使用?
小通:是的!东莞市公交、地铁均可使用!
问题4
东莞市全国交通一卡通的刷卡方式和乘车优惠?
小通:东莞市全国交通一卡通与东莞通实体卡刷卡方式一致,乘坐一票制公交,上车刷卡即可完成扣费;乘坐分段收费公交,上车刷卡记录站点定位,下车刷卡扣除该段路程的乘车费用。该卡与普通版东莞通卡一样,享受东莞市公交地铁乘车优惠政策(9折)。如在东莞市外使用,具体优惠方式、优惠额度及使用范围则由当地人民政府研究确定。
问题5
东莞市全国交通一卡通不见了,可以挂失吗?
小通:不可以的。东莞市全国交通一卡通为不记名卡,不予挂失。
问题6
东莞市全国交通一卡通怎么换卡、退卡?
小通:换卡、退卡等业务必须在东莞通自营客服网点办理。
换卡业务办理:符合卡面完好、芯片不可读,质保期半年内,可免费更换新卡,旧卡余额七个工作日后才可移资。问题卡体回收。
退卡业务办理:(1)可读卡退卡,即时申请退卡,余额退回。(2)不可读卡退卡,申请退卡七个工作日后,退回卡余额。卡体可归还用户。办理退卡业务,工本费不退。
问题7
东莞市全国交通一卡通如何充值?
小通:充值必须在东莞通自营客服网点办理。充值金额最低30元,最高1000元。
东莞市全国交通一卡通除了牛年生肖卡
还有这一款可供选购↓↓↓

心动了吗?
赶紧抢购吧~

