✦ +
+
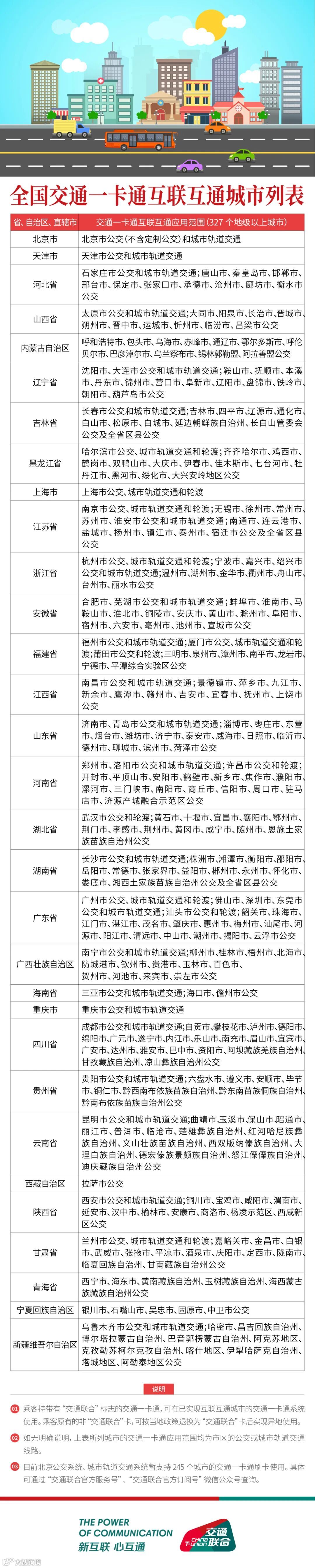
全国交通一卡通互联互通
截至目前,全国已实现300余座地级以上城市交通一卡通互联互通。这意味着用户持带有“交通联合” 标识的东莞通卡,即可在 全国300余座地级以上城市和607个县级城市 乘坐公交、地铁、出租车等公共交通工具。

✦ +
+
东莞市全国交通一卡通
办理指南
✦+
+
认识东莞市全国交通一卡通
东莞市全国交通一卡通是依照交通运输部互联互通标准发行,卡面印有 “交通联合” 标识,可在东莞市以及全国加入交通一卡通互联互通城市的公共交通领域 使用的 智能交通卡。
目前东莞通在售的全国交通一卡通有标准版、牛年生肖卡和兔年生肖卡三款。(虎年生肖卡全国一卡通版本已售罄)
✦+
+
实体卡办理
The 24 Solar Terms
一、线下网点办理
东莞通东城客服中心
地址:东莞市东城区东源路33号
营业时间:周一至周日08:30-18:00
东莞通地铁鸿福路站客服中心
地址:东莞市地铁R2线鸿福路站站内B出口处
营业时间:周一至周日08:30-18:30
二、东莞通APP购买
登录东莞通APP【商城】搜索【东莞通卡】即可进行线上购买!
✦+
+
充值方法
The 24 Solar Terms
1. 线下充值:用户可通过东莞通自营客服中心、轨道2号线票亭或者指定嘉荣充值网点对实体卡进行充值。
2. 线上充值:用户可借助具备NFC功能的安卓手机、苹果手机通过 东莞通APP 充值。

✦+
+
使用问答
The 24 Solar Terms
问题1
现有的东莞通卡能免费换成东莞市全国交通一卡通吗?
小通:不能的,需要另行购买。
问题2
东莞市全国交通一卡通是否公交、地铁均能使用?
小通:是的!东莞市公交、地铁均可使用!
问题3
东莞市全国交通一卡通的刷卡方式和乘车优惠?
小通:东莞市全国交通一卡通与东莞通实体卡刷卡方式一致,乘坐一票制公交,上车刷卡即可完成扣费;乘坐分段收费公交,上车刷卡记录站点定位,下车刷卡扣除该段路程的乘车费用。该卡与普通版东莞通卡一样,享受东莞市公交地铁乘车优惠政策(9折)。如在东莞市外使用,具体优惠方式、优惠额度及使用范围则由当地人民政府研究确定。
问题4
东莞市全国交通一卡通不见了,可以挂失吗?
小通:不可以的。东莞市全国交通一卡通为不记名卡,不予挂失。
END


