东莞市全国交通一卡通是依照交通运输部互联互通标准发行,卡面印有 “交通联合” 标识,可在东莞市以及全国加入交通一卡通互联互通城市的公共交通领域 使用的 智能交通卡。
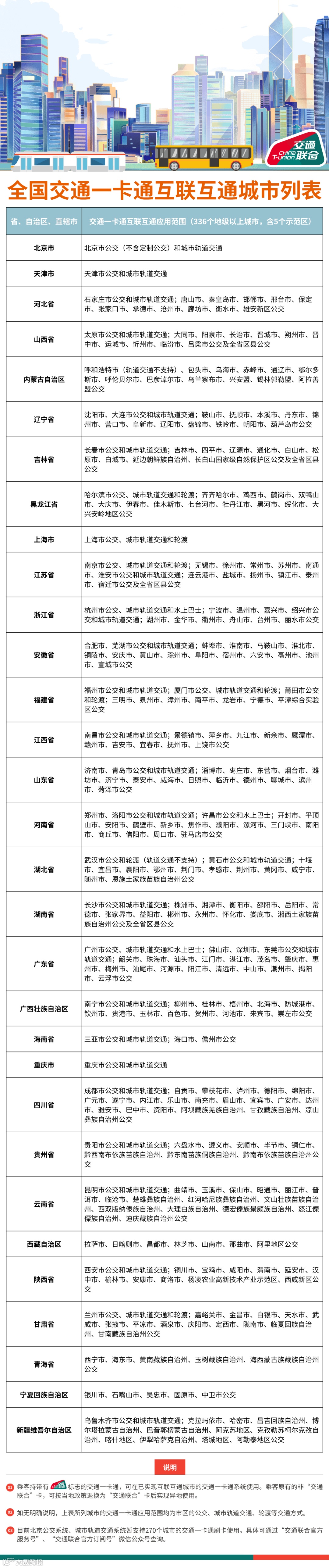
截至目前,全国已实现336余座地级以上城市交通一卡通互联互通。这意味着用户持带有“交通联合” 标识的东莞通卡,即可在这些城市乘坐公交、地铁、出租车等公共交通工具。
体
售价20元/张,仅支持东莞通自营客服中心购买。
• 东莞通东城客服中心
地址:东莞市东城区东源路33号5楼
营业时间:周一至周五08:30-12:00,14:00-17:30
• 东莞通地铁鸿福路站客服中心
地址:东莞市地铁R2线鸿福路站站内B出口处
营业时间:周一至周日08:30-18:30
1. 线下充值:用户可通过东莞通自营客服中心、轨道2号线票亭或者指定嘉荣充值网点对实体卡进行充值。
2. 线上充值:用户可借助具备NFC功能的安卓手机、苹果手机通过 东莞通APP-NFC贴卡充值功能充值。
第一步:实名制验证
首次使用全国交通一卡通、岭南通、羊城通、手机羊城通\岭南通\全国交通一卡通NFC卡乘车,需要先到城际站内进行实名注册绑卡。
市民可携带本人中华人民共和国居民身份证及实体票卡,到莞惠城际、广清城际、广州东环城际、佛肇城际等任一车站的自助客服中心进行注册:实名乘车→注册绑卡→出示票卡→出示身份证(仅支持二代有效身份证)→拍摄人脸进行核验→完成注册。
☝西平西站自助客服中心,使用东莞市全国交通一卡通注册绑定成功。
第二步:保证卡内有足够余额
根据广东城际工作人员介绍,卡内余额需要至少34元,否则刷卡时将显示余额不足而无法乘车。(详情可咨询广东城际官方热线:020-96891,后续若有相关调整请以广东城际官方为准。)在保证余额充足后,进行刷卡以及人脸核验后即可入闸乘车。

(右图来源:中国广州发布)
1、现有的东莞通卡能免费换成东莞市全国交通一卡通吗?
小通:不能的,需要另行购买。
2、东莞市全国交通一卡通是否公交、地铁均能使用?
小通:是的!东莞市公交、地铁均可使用!
3、东莞市全国交通一卡通的刷卡方式和乘车优惠?
小通:东莞市全国交通一卡通与东莞通实体卡刷卡方式一致,乘坐一票制公交,上车刷卡即可完成扣费;乘坐分段收费公交,上车刷卡记录站点定位,下车刷卡扣除该段路程的乘车费用。根据最新优惠政策规定,乘坐市水乡新城公共汽车有限公司运营的公交线路(6开头)及东莞地铁2号线享受9折优惠,东莞巴士公司下属城巴运输有限公司、小巴运输有限公司、滨海湾公共交通有限公司、松山湖公共交通有限公司及东部分公司的公共汽车按原票价扣费。如在东莞市外使用,具体优惠方式、优惠额度及使用范围则由当地人民政府研究确定。
4、东莞市全国交通一卡通不见了,可以挂失吗?
小通:不可以的。东莞市全国交通一卡通为不记名卡,不予挂失。


