大数跨境

【限量发售】东莞通蛇年生肖卡正式发售啦~十二生肖,压轴收官,快来凑齐“全家福”!

【限量发售】东莞通蛇年生肖卡正式发售啦~十二生肖,压轴收官,快来凑齐“全家福”! 东莞通公司
2025-02-14
1

蛇年

生肖卡

HAPPY NEW YEAR

祥龙摆尾辞旧岁,金蛇狂舞迎新春!

在这万象更新之际,

东莞通特别推出“蛇年生肖卡”,

为您的新年出行

增添一份独特的纪念意义!


东莞通蛇年生肖卡正式发售
祥蛇贺瑞,卡面呈祥

    精心设计的蛇年生肖卡,将蛇的灵动与新年的祥和完美融合。灵蛇蜿蜒,似在祥云中穿梭,周身闪耀着金色的光芒,寓意着新的一年福泽深厚、财运亨通。

全国一卡通,畅行无阻

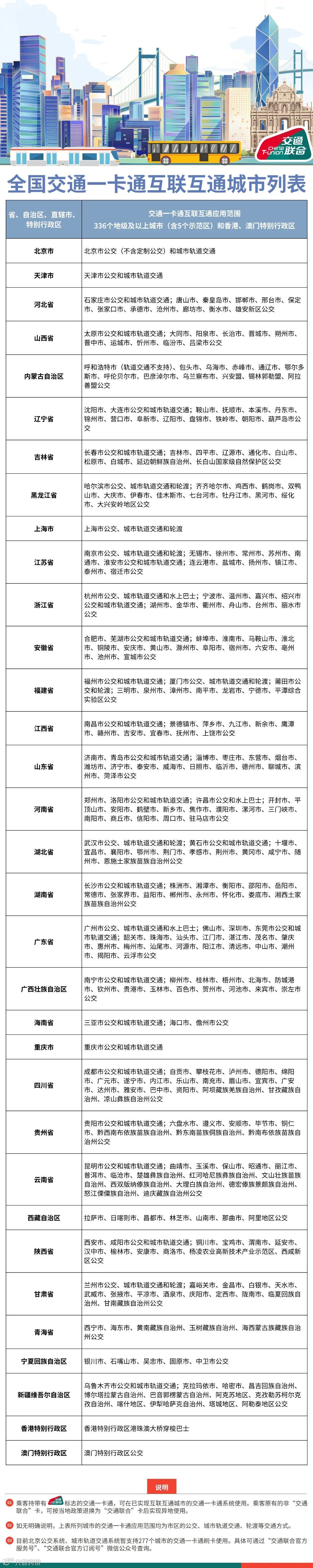
    作为全国交通一卡通,它的便利性超乎想象,除东莞外,还能在北京、上海、广州、深圳等336个地级以上城市使用,可以乘坐当地的公交、地铁、轮渡,甚至其它公共交通领域,还互通了香港、澳门特别行政区,真正实现“一卡在手,通行全国”。(详情可滚动查看以下城市列表)

限量发行,先到先得

    十二载生肖轮回,至此蛇年收官。东莞通蛇年生肖卡作为这一轮生肖系列的压轴之作,限量发行。对于收藏爱好者而言,当然不能错过这最后一张啦,售价:20元/张!





购买方式
  • 东城客服中心

地址:东莞市东城区东源路33号5楼


  • 鸿福路地铁站客服中心

地址:东莞市地铁R2线鸿福路站站内E出口处



充值方式
①东莞通自营客服中心
  • 东城客服中心

  • 鸿福路地铁站客服中心(E出口)

②东莞通APP线上NFC充值

    可借助具备NFC功能的安卓手机、苹果手机通过东莞通APP-【东莞通卡】充值。

左右滑动查看更多步骤


③东莞轨道2号线地铁站票亭
④指定的东莞嘉荣超市网点


    可前往与我司合作的嘉荣超市进行充值(详情可关注“东莞通公司”公众号---对话框选择“便民查询”---“服务网点查询”,即可查询各镇街附近的服务网点)



交通出行权益卡优惠加持

    为了给广大用户带来更多元化的出行体验,东莞通还精心打造了 “交通出行权益卡”,涵盖了公交巴士、水路客运、静态停车、新能源充电、石化加油以及东莞通文旅等7大权益。



更多权益详情➡️


原售价:39.9元/年

活动价:39.9元/年 20.25元/年


  • 活动时间:活动优惠至2月28日

  • 活动入口:东莞通App、小程序---优惠权益










【声明】内容源于网络
0
0
东莞通公司
东莞通官方公众账号,提供乘车优惠、东莞通卡余额查询、业务网点查询、客服服务、公交地铁查询等服务,打造东莞本地优质出行服务号!
内容 849
粉丝 0
东莞通公司 东莞通官方公众账号,提供乘车优惠、东莞通卡余额查询、业务网点查询、客服服务、公交地铁查询等服务,打造东莞本地优质出行服务号!
总阅读393
粉丝0
内容849