
来源:央视新闻、国家发改委网站、第一财经、建设通汇总
大批工程项目即将上马!财政部明确:2022年上半年,3.6万亿新增专项债计划全部发放,重点投向交通/水利等基建领域!
会议要点
■ 加强交通、能源、水利等网络型基础设施建设
-
发展分布式智能电网,建设一批新型绿色低碳能源基地,加快完善油气管网。
-
加快构建国家水网主骨架和大动脉,推进重点水源、灌区、蓄滞洪区建设和现代化改造。
■ 加强信息、科技、物流等产业升级基础设施建设
-
布局建设新一代超算、云计算、人工智能平台、宽带基础网络等设施。
-
推进重大科技基础设施布局建设。
-
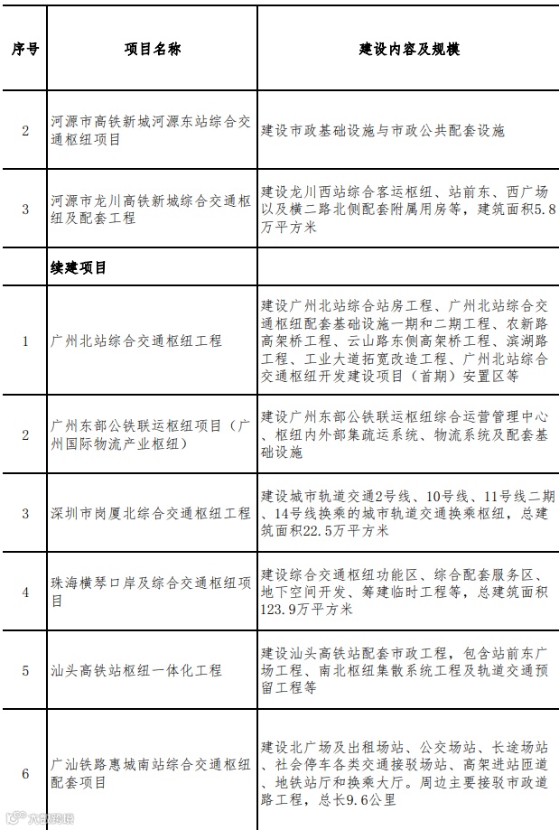
加强综合交通枢纽及集疏运体系建设。
-
布局建设一批支线机场、通用机场和货运机场。
■ 加强城市基础设施建设
打造高品质生活空间,推进城市群交通一体化,建设便捷高效的城际铁路网,发展市域(郊)铁路和城市轨道交通,推动建设城市综合道路交通体系。
有序推进地下综合管廊建设。
加强城市防洪排涝、污水和垃圾收集处理体系建设。
加强防灾减灾基础设施建设。
加强公共卫生应急设施建设。
加强智能道路、智能电源、智能公交等智慧基础设施建设。
■ 加强农业农村基础设施建设
完善农田水利设施,加强高标准农田建设。
稳步推进建设“四好农村路”,完善农村交通运输体系。
加快城乡冷链物流设施建设。
实施规模化供水工程,加强农村污水和垃圾收集处理设施建设。
这意味着近期内会有大量基础设施建设项目上马。新一轮工程建设时代,就要到来!
新增3.6万亿专项债
2022年一季度,各地累计发行约1.25万亿新增专项债。3月底财政部又下达了剩余的新增专项债券限额约2.35万亿,计划在在二季度完成发行。
其中,一季度的1.25万亿超过60%成投向基础设施建设(比如一季度专项债资金中投向市政和产业园区基础设施4157亿元、交通基础设施2316亿元等),这也带动基础设施投资保持较快增长。
数据显示,一季度基础设施投资(不含电力、热力、燃气及水生产和供应业)同比增长8.5%,这明显高于去年。
今年财政部扩大了专项债使用范围。
近期财政部会同国家发改委组织各地补报了一批2022年专项债券项目,指导地方将城市管网建设、水利等重点领域项目作为补报重点。
财政部围绕新基建等加大支持力度,研究将具有公益性且有一定收益的信息基础设施、融合基础设施、创新基础设施作为专项债支持重点。
“中字头”央企集体向大基建转
2022年1月,中建、中交等“中字头”央企陆续召开年度工作会议,明确今年的工作方向。从官方通告的信息来看,他们有一个共识,就是向基建领域转型,近期都连续中标了多个基建类重大工程项目。
1、中建:大力发展基础设施业务,深入拓展公路、地铁、铁路、水网、水利枢纽、大型桥梁、新能源建设等细分领域
2、中交:突出结构优化,做强做优做大主责主业(即基建领域)。
3、中电建:立足大基建,不断推动公司由水利电力企业向大基建产业转型。
以中建为例,2022年一季度新签合同额8966亿,虽然房建板块仍然是主力,但是基础设施板块已经新签2052亿,比去年同期增长23.8%。
22省55市重大项目名单(附:下载链接)
2022年广东省安排省重点项目1570个项目,总投资7.67万亿元。


















......
官网下载链接:
目前,广东省的珠海、佛山、清远、中山等8个市发布了重点项目名单。
2022年福建省确定重点项目1587个,总投资4.08万亿元,年度计划投资6168亿元。

2022年度省重点项目名单(1587个)
一、省在建重点项目(1354个)
(一)农林水利(95个)
1 平潭及闽江口水资源配置工程(福州段)
2 福清市龙江中下游(南门闸至滨海大通道)综合治理项目
3 福州江北城区山洪防洪生态补水工程
4 罗源霍口水库工程
5 福州地区大学新校区旗山湖工程(二期)
6 罗源县昌西水库工程
7 福州市闽江下游南岸防洪六期工程
8 福州大学城校区溪源泄洪洞防洪排涝工程
9 厦门马銮湾新城雨洪生态补水工程(田边水闸至过芸溪段)
10 厦门环东海域新城埭头溪(下游段)综合治理工程
11 北溪引水主干渠改造工程(马銮湾新城段)
13 漳浦县朝阳水库工程
14 古雷区域引水及调配站工程
15 平和县城乡供水一体化工程(一期)
16 芗城区城乡供水一体化项目
17 南靖县城乡供水一体化工程(一期)
18 南靖县城区饮用水引水扩容提升工程
19 漳州开发区招商原水有限公司取水泵站迁改工程
20 泉州白濑水利枢纽工程
21 永春县马跳水库及供水工程
22 永安城乡供水一体化建设项目
23 建宁县城乡供水一体化建设项目
24 将乐县城乡供水一体化工程
25 大田县下岩水库工程项目
26 沙县城乡供水一体化工程
27 莆田市荔城区南洋水系水环境综合治理工程
28 仙游县城乡供水一体化项目
29 莆田市秀屿区石门澳产业园滞洪区清淤及配套工程
30 莆田西音水库工程
31 莆田市城区排涝(张镇)泵站工程
32 莆田市木兰溪防洪工程白塘段
33 莆田市秀屿区石门澳产业园堤防提升工程
34 浦城县城乡供水一体化项目
35 延平区城乡供水一体化项目
36 武夷山市城乡供水一体化建设项目
37 南平市建阳区城乡供水一体化建设项目
38 顺昌县城乡供水一体化
39 浦城县南浦灌区续建配套与节水改造工程
40 松溪县城乡供水一体化项目
41 光泽县城乡供水一体化项目
42 邵武市城乡供水一体化建设(城区总水厂及管网)项目
43 武夷新区云谷水系及补水工程
44 闽江防洪工程南平段三期(建瓯)
45 顺昌县张源水库工程
46 浦城县城区防洪排涝(高水高排)工程项目
47 闽江上游建溪五期(政和段)防洪工程
48 武夷新区第二水源工程
49 政和县城区供水引调水工程
50 龙岩万安溪引水工程
51 武平县城乡供水一体化项目
52 永定区城乡供水一体化建设项目
53 漳平市城乡供水一体化(二期)工程项目
54 新罗区城乡供水一体化项目
55 连城县永丰水库工程
56 连城县城区防洪排涝(高水高排)工程
57 古田县城乡供水一体化项目
58 霞浦县城乡供水一体化项目
59 福鼎市城乡供水一体化二期工程
60 福鼎市管阳溪跨流域引水工程溪头水库
61 霞浦县田螺岗水库工程
62 寿宁县城乡供水一体化(一期) 项目
63 福安市穆阳溪引水一期工程
64 福安市溪尾水库工程
65 周宁县城乡供水一体化项目一期工程
66 屏南县应急备用水源龙虎岔水库引水工程项目
67 福安市城区供水工程
68 宁德市西陂塘(赤鉴湖)防洪防潮提升改造工程
69 平潭综合实验区防洪防潮工程
70 厦门棠潮园艺暨班纳利中国育种中心项目
71 长泰花坞里现代农业产业园
72 漳州市水仙花原产地保护项目(二期)
73 延平区华东球根研发及育种现代农业项目
74 邵武市片仔癀润身中药产业科技示范园项目
75 新罗耘榕智慧高新菌菇产业示范基地
76 宁德天山茶产业融合发展示范园
77 永泰丹云数字农业产业园项目
78 建宁县生态养殖厂区建设项目
79 浦城县圣农新建年产9000万羽肉鸡工程及配套项目
80 光泽县圣农种鸡饲养场新建项目
81 光泽县圣农孵化、肉鸡饲养场新建项目
82 福建省深海装备养殖试点项目(一期)
83 福清市东瀚国家级海洋牧场示范区
84 福州(连江)国家远洋渔业基地粗芦岛核心区项目一期
85 福清莲峰国家现代渔港经济服务区
86 福清健浩水产养殖基地及配套设施建设项目
87 福清东瀚海亮沃口一级渔港经济区
88 福建省漳州市云霄山前中心渔港工程
89 光泽现代渔业产业园项目
90 九龙江流域山水林田湖草沙生态保护修复项目
91 福建泉州市泉港区海洋生态保护修复项目
92 福建省木兰溪下游水生态修复与治理工程
93 莆田市秀屿区石门澳产业园生态修复及配套工程
94 君山片海洋生态保护修复工程
95 中化炼化一体化(三期)回填工程
(二)交通(91个)
96 福厦铁路客运专线
97 兴泉铁路(福建段)
98 龙岩至龙川铁路龙岩至武平段
99 福州市港口后方铁路通道项目(杜坞至樟林至透堡段)
100 改建铁路鹰厦线华安城区段外移工程
101 闽赣省际(建宁)公铁联运物流园铁路专用线项目
102 三明市国家粮食和物资储备局七五五处物资转运站铁路专用线搬迁项目
103 福州至长乐机场城际铁路工程
104 厦门城际铁路R1线机场预留段工程
105 宁德至古田高速公路
106 国高网宁德至上饶高速公路宁德霞浦至福安段
107 厦蓉高速龙岩东联络线(龙岩高速公路东环线)
108 漳武线南靖至永定高速公路南靖段
109 漳武线永定至上杭高速公路永定高头至城区段
110 泉南国家高速公路永春互通至汤城枢纽段及沙厦国家高速公路德化至汤城枢纽段改扩建工程
111 福州滨海新城高速公路一期工程
112 武夷新区至沙县高速公路(三明段)
113 沈海高速公路驿坂服务区提升改造工程
114 古雷疏港高速公路一期工程
115 乡镇便捷通高速工程项目
116 普通公路提质增效补短板项目
117 “四好农村路”工程包
118 国道G316线长乐漳港至营前段公路工程
119 福清滨海大道(国道G228线)
120 G324国道福清段
121 国道G228连江浦口官岭至琯头东边段公路工程
122 福州城区北向第二通道工程(晋安段)
123 纵二线连江境104国道新洋(陀市)至南塘段公路改线工程
124 国道G355永泰葛岭濑下至城峰蕉濑段公路
125 滨海大通道初芦至松皋段及蛎坞至官岭段
126 厦门第二东通道工程
127 翔安机场高速公路(沈海高速-翔安南路)
128 新324国道(灌新路-凤南七路段)提升改造工程-坂头立交以西段项目
129 新324国道(翔安段)提升改造工程项目
130 国省干线联十一线漳州长泰段公路工程
131 国道G324线龙海角美大碑头至龙文朝阳漳滨段改线工程
132 省道219线龙海雩林至翠林段提升改造工程
133 国道G324线漳浦城关过境段公路工程
134 国道G324线漳州台商投资区过境段(奥特莱斯大道至厦门界)公路工程
135 政和杨源至永定高速公路(闽粤界)永泰至德化段(泉州境)
136 国省干线横七线(G356)永春石鼓卿园至达埔前峰段公路工程
137 国道G358线安溪城厢至官桥段公路工程
138 S217联四线安溪县雅兴至东坑公路工程
139 国道G235线尤溪西城至新阳(大田界)公路工程
140 国道G356线宁化城关何家园至城郊乡瓦庄村公路建设工程
141 国道G534线大田文江镇至奇韬水泥厂段公路
142 福建省普通国省干线公路联十一线(莆田境)涵江江口至仙游枫亭段工程
143 国道G237线武夷山市桐源至七马槽段公路工程
144 国道G528线政和林屯至石屯段公路工程
145 国省干线横十线新罗区龙门至大池(上杭界)段(龙门朝前至大池北溪)公路
146 武平县G205线高梧至丘坑段(十方过境线)公路工程
147 武平站交通枢纽一体化工程建设项目
148 霞浦东冲半岛外海道路工程
149 国省干线(联七线)公路霞浦东冲至火车站段工程
150 国道G104线蕉城区八都岙村至金涵苗圃段改扩建工程
151 国省干线公路纵二线(福鼎段)及沿线四个通乡镇支线工程
152 普通国省干线(纵三线)周宁县纯池镇祖龙村(寿宁界)至周宁城关(仙溪亭)公路工程
153 国道G237线宁东高速八都互通至衢宁铁路蕉城站段公路工程
154 国道G228线福鼎市白琳镇小白岩至店下段公路工程
155 G228 线(纵一线)霞浦沙江沙塘里至溪南德土鼻段工程项目
156 国道G104线蕉城区城南福洋至飞鸾孝岐头段改扩建工程
157 国道G235线古田县天宫岭至高头岭段公路工程
158 福州港江阴港区6#、7#泊位工程
159 福建闽江水口水电站枢纽坝下水位治理与通航改善工程
160 福州港江阴港区8#、9#泊位工程
161 福州港江阴港区13A、13B、13C泊位工程
162 福州港松下港区山前作业区17#泊位工程
163 厦门港古雷港区古雷作业区北1#、2#泊位工程
164 泉州围头湾港区石井作业区16~19#码头
165 泉州石湖作业区5#、6#泊位工程
166 湄洲湾港肖厝港区鲤鱼尾作业区4号泊位工程及仓储项目
167 泉州港围头湾港区石井作业区11号、12号泊位工程
168 湄洲湾航道四期工程-南岸航道工程
169 湄洲湾港秀屿港区石门澳作业区6号、9号、11号泊位工程
170 莆田兴化港区涵江作业区1~3号泊位及兴化港区进港航道一期工程
171 南平港延平新城港区ppp项目
172 福州港三都澳港区漳湾作业区18~20号泊位工程
173 福州港三都澳港区漳湾作业区21号泊位工程
174 福州港三都澳深水航道二期工程(漳湾航道工程)
175 福州港白马港区坪岗作业区4#、5#泊位工程
176 福州长乐国际机场二期扩建工程
177 厦门翔安新机场
178 泉州晋江国际机场扩能改造工程
179 智慧广电基础配套设施建设项目
180 2022年中国电信福建公司5G建设项目
181 中国电信千兆光网建设
182 龙运汽车站项目
183 高速公路和普通国省道省界服务区项目
184 福州长乐机场综合交通枢纽配套工程
185 泰宁城乡客运综合服务中心建设项目
186 宁德市水陆联运中心工程
(三)能源(37个)
187 霞浦核电基地
188 漳州核电站
189 福清核电站
190 华能霞浦核电基地厂外综合配套工程
191 福建华电可门电厂三期项目
192 神华福建罗源湾储煤发电一体化项目
193 光泽圣农生物质发电厂项目
194 华能古雷热电厂一期工程(北厂区)项目
195 漳浦县赤湖工业园热电联产项目
196 泉惠石化工业区热电联产项目
197 尤溪经济开发区城南工业集中区热电联产项目
198 莆田市石门澳产业园热电联产二期项目
199 宁德周宁抽水蓄能电站
200 永泰抽水蓄能电站
201 厦门抽水蓄能电站
202 福建云霄抽水蓄能电站
203 国家海上风电研究与试验检测基地(国家海上风电检测中心)
204 三峡福建漳浦六鳌海上风电场二期项目
205 莆田平海湾DE区(40万千瓦)项目
206 平潭外海海上风电场项目
207 长乐外海海上风电场C区项目
208 平潭长江澳海上风电场工程项目
209 福建天然气管网二期工程
210 漳州液化天然气(LNG)接收站项目
211 哈纳斯莆田液化天然气(LNG)项目
212 福建北部向南部新增输电通道(福州~厦门)工程
213 110千伏及以下配电网升级改造工程
214 220千伏电网项目
215 闽粤联网工程(福建段)
216 500千伏电网项目
217 漳州LNG联络线及外输管道延伸段项目
218 泉州市西三线天然气高压管网利用工程
219 泉港地下水封洞库(后龙镇区域)
220 泉州GC地下库项目
221 泉港地下水封洞库
222 国网时代福建吉瓦级宁德霞浦储能工程
223 宁德核电厂生产生活附属设施项目
(四)城乡建设与生态环保(234个)
224 福州市轨道交通4号线一期工程
225 福州市轨道交通5号线一期工程
226 福州市轨道交通6号线工程
227 福州市轨道交通2号线东延线一期工程
228 福州市轨道交通6号线东调段工程
229 厦门轨道交通3号线工程
230 厦门轨道交通4号线工程(后溪至翔安机场段)
231 厦门轨道交通6号线(林埭西至华侨大学段)
232 厦门轨道交通3号线南延段工程
233 厦门市轨道交通6号线漳州(角美)延伸段工程
234 福州马尾大桥
235 福州新店外环路西段道路工程
236 福州跃进郭宅及周边旧屋区改造项目配套道路(一期)
237 福泉高速公路拓宽改造工程(B段)
238 福州市城区北向第二通道(园中互通--新店外环)工程
239 福清环城路外延伸线
240 福州三叉街改造项目出让地配套道路工程
241 马尾区港口路下穿及市政基础设施配套工程
242 福州临空经济区文鹤中路及连接线道路工程
243 三江口片区纵二路、纵三路道路工程(含区间桥梁)
244 福州市华林路东延伸段道路工程
245 福州市省拖片区及周边地块旧屋区道路工程
246 福泉高速公路拓宽改造工程(A段)
247 福州绕城高速北出入口周边整治第二通道(厦坊路、万寿路)
248 金山大道提升改造工程
249 闽侯二桥
250 福州工业北路延伸线工程南段(工业路—梅峰路)
251 福州闽侯乌龙江大道(上街段)工程
252 长乐区新福北路(环湖路)道路工程
253 福州二环东南段闭合(林浦路、林浦互通)工程
254 福州市工业路(上浦路-杨桥路)提升改造工程
255 福州临空经济区文松路(仙昙路至鹏程路)道路工程
256 连江县粗芦岛环岛公路二期工程(塘下至粗芦岛二桥连接线路段)
257 福州临空经济区网龙二路及连接线道路工程
259 长乐岱岭隧道及连接线工程(一期)
260 长乐区会堂南路(省道203至龙景路)道路工程
261 福清西站站前广场及配套道路工程
262 福清东部新城核心区配套道路工程
263 闽侯县林森大道(二期)道路工程
264 228国道临空经济区道路景观提升改造工程
265 闽侯县上街侯官大道
266 闽侯二桥(南互通)工程
267 厦门马銮湾道路工程
268 湖里区东部片区市政道路工程项目
269 海沧疏港通道工程
270 溪东路(翔安南路至机场快速路段)(原翔安滨海东路)工程
271 厦门环东海域滨海旅游浪漫线三期工程(琼头段及下后滨-会展段道路)
272 厦门滨海东大道(翔安东路—莲河段)
273 厦门体育会展新城市政配套道路
274 厦门东部会展新城滨海东大道(翔安南路-翔安隧道段)改造工程
275 同安进出岛通道同安端先导工程(同集路-滨海西大道段)
276 厦门邮轮母港片区市政配套道路一期工程
277 厦门芦澳路(马青路-翁角路段)工程
278 沈海高速公路厦门段马銮湾片区(前场二路)出入口及连接通道工程
279 厦门翔安西路(海翔大道-翔安南路段)道路工程
280 厦门东坪山健康步道(东山水库-环岛路段)景观提升工程
281 厦门新机场蔡厝片区城场路(翔安东路至溪东路)
282 海翔大道(香山-鸿渐山段)二期工程项目
283 厦门新机场莲河片区沙美路(翔安南路—滨海旅游路段)工程
284 漳州市圆山大道道路工程(含扶贫“双百”工程G319线象镇互通至靖城草前圆山大道段)
285 龙海市锦江大道(三期)C、D段(含扶贫“双百”工程G228海澄普贤至浮宫霞威段锦江大道三期工程)
286 漳州金峰大桥北连接线工程
287 龙海市浮南大道(二期)道路工程
288 泉州台商投资区海山大道建设工程
289 泉州城东至北峰快速通道及两侧片区棚户区(石结构房)改造项目
290 泉州台商投资区海湾大道(海江大道-海玉路、海灵大道-惠安)工程
291 泉州市二重环湾快速路(晋江段)新建工程一期工程
292 泉州台商投资区海城大道(原第四纵路)工程
293 晋江市东部快速通道一期工程
294 泉州台商投资区泉东大道(杏秀路-南北大道、杏秀路-海玉路)市政工程
295 泉州台商投资区东西大道延伸段工程
296 晋江南高速出口连接线延伸段工程
297 南安市石井镇科院北路二期工程
298 南安市石井镇通海路工程(二期)
299 南安武荣大桥
300 洛江西环路朋虹街-经九路段市政道路工程
301 莆田市木兰大道三期建设工程
302 莆田火车站南北广场东西两侧地下通道涉铁预埋工程
303 莆炎高速萩芦出口至兴化湾涵江港作业区进港道路(南环路至芳山互通段)工程
304 木兰大道仙游段大济溪口至度尾石牌兜段道路工程
305 武夷新区闽越大道北延段道路工程
306 南福路快速通道工程(一期)
307 政和县南庄洋市政工程建设项目
308 政和县松源洋片区综合管廊及周边配套基础设施建设项目
309 南平市闽江大桥北桥头至316国道连接线工程
310 武夷新区金融CBD周边市政路网及配套工程项目

