
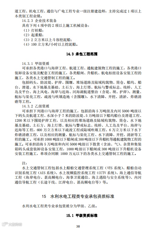
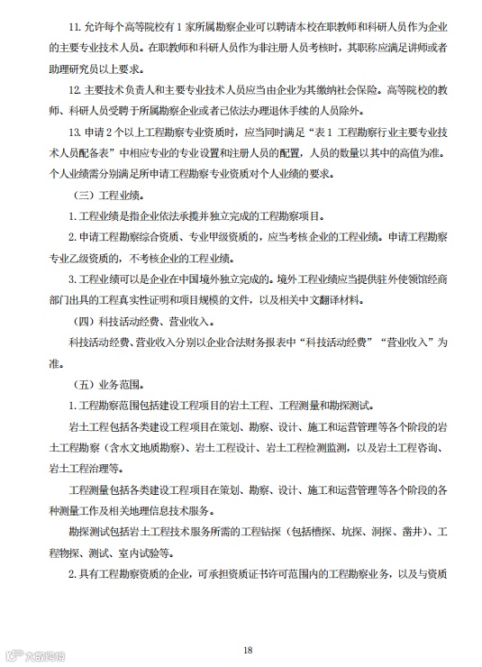
1、一建证书的重要性
此前网传建造师人数将会大大减少,目前来看,建造师数量变化不是特别大,变化大的是,标准新增“技术负责人必须为一级或二级注册建造师且有工程业绩”,原来有职称就可以,现在必须得有证书和业绩了。
接下来,有业绩的建造师需求量会大增,进一步打击了没有真材实料的“挂证”建造师,有良好业绩的建造师含金量将大涨。
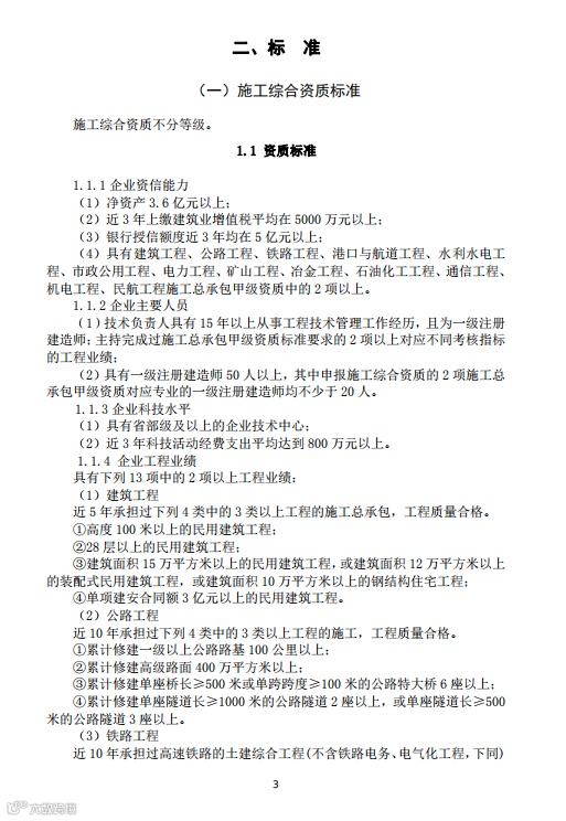
1、最大的变化:13类工程都要求技术负责人必须具有本类别专业的一级注册建造师,且完成主持过至少1项本类别的工程业绩。
注意:注册建造师主持完成的业绩是指近 10 年来作为施工项目经理主持完成的工程项目。注册建造师业绩考核中中标通知书(如有)、合同、竣工验收需为同一人。
2、原一级资质要求技术负责人必须具有相关高级职称,甲级资质取消了对职称的要求。
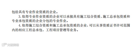
3、值得注意的是,建筑工程总包甲级资质可承担各类建筑工程的施工总承包、工程项目管理。其他类别的只能承担施工总承包。
注意:注册建造师主持完成的业绩是指近 10 年来作为施工项目经理主持完成的工程项目。注册建造师业绩考核中中标通知书(如有)、合同、竣工验收需为同一人。
3、原二、三级资质要求技术负责人必须具有职称或者建造师执业资格(有些只要求有职称),乙级资质取消了对职称的要求。
4、取消了职称人数、技工人数的要求。
乙级资质承接的工程范围基本与原二级资质相同,承接范围大大增加,而建造师人数要求与原三级相同,再加上取消了职称和技工的要求之后,大大降低了门槛。
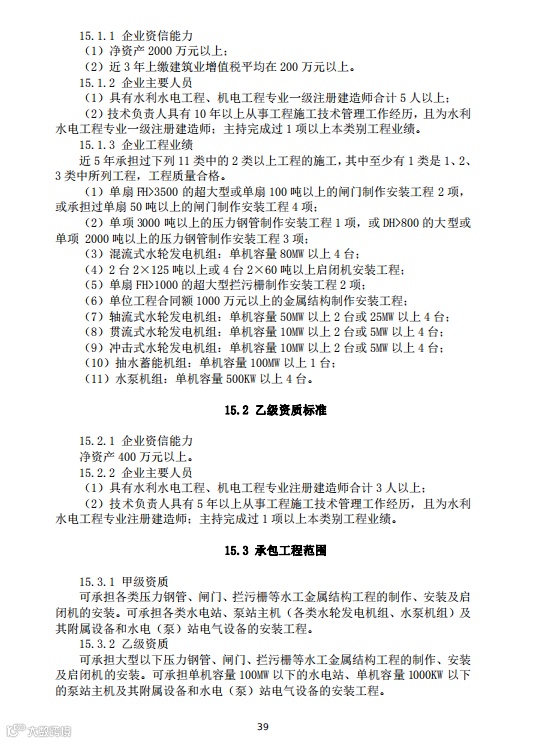
1、最大的变化:技术负责人必须具有本类别专业的一级注册建造师,且完成主持过至少1项本类别的工程业绩。
注意:注册建造师主持完成的业绩是指近 10 年来作为施工项目经理主持完成的工程项目。注册建造师业绩考核中中标通知书(如有)、合同、竣工验收需为同一人。
2、原一级资质要求技术负责人必须具有相关高级职称或建造师(有些只要求有职称),甲级资质取消了对职称的要求。
3、需要一级注册建造师5人以上。
1、与甲级相同,乙级要求技术负责人必须具有本类别专业的一级或二级注册建造师,且完成主持过至少1项本类别的工程业绩。
注意:注册建造师主持完成的业绩是指近 10 年来作为施工项目经理主持完成的工程项目。注册建造师业绩考核中中标通知书(如有)、合同、竣工验收需为同一人。
3、原二、三级资质要求技术负责人必须具有职称或者建造师执业资格(有些只要求有职称),乙级资质取消了对职称的要求。
4、取消了职称人数、技工人数的要求。
2、一建证书的福利
看完了一级建造师对施工企业的重要性,再给大家看一下一些企业对一级建造师的一些福利待遇。
▲上下滑动查看全部

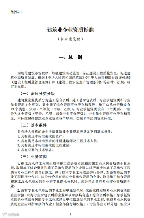
住房和城乡建设部办公厅关于《建筑业企业
资质标准(征求意见稿)》等4项资质
标准公开征求意见的通知
为落实建设工程企业资质管理制度改革要求,我部会同国务院有关部门起草了《建筑业企业资质标准(征求意见稿)》《工程勘察资质标准(征求意见稿)》《工程设计资质标准(征求意见稿)》《工程监理企业资质标准(征求意见稿)》(见附件),现向社会公开征求意见。有关单位或个人可于2022年3月10日前通过以下途径和方式提出反馈意见:
1.电子邮箱:sgc@mohurd.gov.cn。
2.通信地址:北京市海淀区三里河路9号住房和城乡建设部(信封请注明“资质标准征求意见”字样),邮编:100835。
住房和城乡建设部办公厅
2022年2月23日
向上滑动阅览查看全部内容
声明:此文是出于传递更多信息之目的,不为商业用途。文字和图片版权归原作者所有,若有来源标注错误或侵犯了您的合法权益,请作者与我们联系,我们将及时更正、删除,谢谢。

企业资质
• 建筑装修装饰工程专业承包壹级
• 防水防腐保温工程专业承包壹级
• 建筑机电安装工程专业承包壹级
• 中国展览工程企业壹级
• 洁净室设计施工能力甲级
• 建筑装饰工程设计专项乙级
• 古建筑工程专业承包贰级
• 地基基础工程专业承包贰级
• 消防设施工程专业承包贰级
• 建筑幕墙工程专业承包贰级
• 电子与智能化工程专业承包贰级
• 建筑工程施工总承包叁级
• 公路工程施工总承包叁级
• 电力工程施工总承包叁级
• 机电工程施工总承包叁级
• 市政公用工程施工总承包叁级
• 水利水电工程施工总承包叁级
• 钢结构工程专业承包叁级
• 公路路面工程专业承包叁级
• 公路路基工程专业承包叁级
• 环保工程专业承包叁级
• 城市及道路照明工程专业承包叁级
• 医疗器械经营许可证
• 承装(修、试)电力设施许可证
• 模板脚手架专业承包资质
• 特种(特种防雷)专业承包资质
• 特种工程(结构补强)专业承包资质
• 特种工程(建筑物纠偏和平移)专业承包资质


















































































































































