
刚刚!国家发布最新公告:《印花税法》征收范围不包括“权利、许可证照”,国家知识产权局将自2022年7月1日起终止印花税代征业务。

另,税务总局连发3条公告明确:7月1日起,印花税征管和纳税申报的执行要求。我们一起来看看吧!

1
明确印花税执行口径

一、关于纳税人的具体情形
(一)书立应税凭证的纳税人,为对应税凭证有直接权利义务关系的单位和个人。
(二)采用委托贷款方式书立的借款合同纳税人,为受托人和借款人,不包括委托人。
(三)按买卖合同或者产权转移书据税目缴纳印花税的拍卖成交确认书纳税人,为拍卖标的的产权人和买受人,不包括拍卖人。
二、关于应税凭证的具体情形
(一)在中华人民共和国境外书立在境内使用的应税凭证,应当按规定缴纳印花税。包括以下几种情形:
1.应税凭证的标的为不动产的,该不动产在境内;
2.应税凭证的标的为股权的,该股权为中国居民企业的股权;
3.应税凭证的标的为动产或者商标专用权、著作权、专利权、专有技术使用权的,其销售方或者购买方在境内,但不包括境外单位或者个人向境内单位或者个人销售完全在境外使用的动产或者商标专用权、著作权、专利权、专有技术使用权;
4.应税凭证的标的为服务的,其提供方或者接受方在境内,但不包括境外单位或者个人向境内单位或者个人提供完全在境外发生的服务。
(二)企业之间书立的确定买卖关系、明确买卖双方权利义务的订单、要货单等单据,且未另外书立买卖合同的,应当按规定缴纳印花税。
(三)发电厂与电网之间、电网与电网之间书立的购售电合同,应当按买卖合同税目缴纳印花税。
(四)下列情形的凭证,不属于印花税征收范围:
1.人民法院的生效法律文书,仲裁机构的仲裁文书,监察机关的监察文书。
2.县级以上人民政府及其所属部门按照行政管理权限征收、收回或者补偿安置房地产书立的合同、协议或者行政类文书。
3.总公司与分公司、分公司与分公司之间书立的作为执行计划使用的凭证。
三、关于计税依据、补税和退税的具体情形
(一)同一应税合同、应税产权转移书据中涉及两方以上纳税人,且未列明纳税人各自涉及金额的,以纳税人平均分摊的应税凭证所列金额(不包括列明的增值税税款)确定计税依据。
(二)应税合同、应税产权转移书据所列的金额与实际结算金额不一致,不变更应税凭证所列金额的,以所列金额为计税依据;变更应税凭证所列金额的,以变更后的所列金额为计税依据。已缴纳印花税的应税凭证,变更后所列金额增加的,纳税人应当就增加部分的金额补缴印花税;变更后所列金额减少的,纳税人可以就减少部分的金额向税务机关申请退还或者抵缴印花税。
(三)纳税人因应税凭证列明的增值税税款计算错误导致应税凭证的计税依据减少或者增加的,纳税人应当按规定调整应税凭证列明的增值税税款,重新确定应税凭证计税依据。已缴纳印花税的应税凭证,调整后计税依据增加的,纳税人应当就增加部分的金额补缴印花税;调整后计税依据减少的,纳税人可以就减少部分的金额向税务机关申请退还或者抵缴印花税。
(四)纳税人转让股权的印花税计税依据,按照产权转移书据所列的金额(不包括列明的认缴后尚未实际出资权益部分)确定。
(五)应税凭证金额为人民币以外的货币的,应当按照凭证书立当日的人民币汇率中间价折合人民币确定计税依据。
(六)境内的货物多式联运,采用在起运地统一结算全程运费的,以全程运费作为运输合同的计税依据,由起运地运费结算双方缴纳印花税;采用分程结算运费的,以分程的运费作为计税依据,分别由办理运费结算的各方缴纳印花税。
(七)未履行的应税合同、产权转移书据,已缴纳的印花税不予退还及抵缴税款。
(八)纳税人多贴的印花税票,不予退税及抵缴税款。
2
明确印花税的征管及纳税申报

1、如何填写《印花税税源明细表》进行申报?
纳税人应当根据书立印花税应税合同、产权转移书据和营业账簿情况,填写《印花税税源明细表》,进行财产行为税综合申报。合同数量较多且属于同一税目的,可以合并汇总填写《印花税税源明细表》。
举个例子:
纳税人甲按季申报缴纳印花税,2022年第三季度书立的应税合同、产权转移书据如下:

在2022年10月纳税申报期,进行财产行为税综合申报,具体如下:

纳税人甲2022年10月纳税申报期应缴纳印花税:
100万元×0.3‰+1000万元×0.3‰+500万元×0.5‰=5800元
2、应税合同、产权转移书据未列明金额,在后续实际结算时确定金额的,纳税人如何进行印花税申报?
经济活动中,纳税人书立合同、产权转移书据未列明金额,需要后续实际结算时才能确定金额的情况较为常见,纳税人应于书立应税合同、产权转移书据的首个纳税申报期申报应税合同、产权转移书据书立情况,在实际结算后下一个纳税申报期,以实际结算金额计算申报缴纳印花税。
举个例子:纳税人丙按季申报缴纳印花税,2022年8月25日书立钢材买卖合同1份,合同列明了买卖钢材数量,并约定在实际交付钢材时,以交付当日市场报价确定成交价据以结算,2022年10月12日按合同结算买卖钢材价款100万元,2023年3月7日按合同结算买卖钢材价款300万元。该纳税人应在书立应税合同以及实际结算时,填写《印花税税源明细表》,分别在2022年10月、2023年1月、2023年4月纳税申报期,进行财产行为税综合申报,具体如下:



纳税人丙2022年10月纳税申报期应缴纳印花税:
0元×0.3‰=0元
纳税人丙2023年1月纳税申报期应缴纳印花税:
1000000元×0.3‰=300元
纳税人丙2023年4月纳税申报期应缴纳印花税:
3000000元×0.3‰=900元
3、印花税具体的纳税期限是怎么规定的?
印花税按季、按年或者按次计征。应税合同、产权转移书据印花税可以按季或者按次申报缴纳,应税营业账簿印花税可以按年或者按次申报缴纳,具体纳税期限由各省、自治区、直辖市、计划单列市税务局结合征管实际确定。
考虑便利境外单位和个人缴纳印花税,境外单位或者个人的应税凭证印花税可以按季、按年或者按次申报缴纳,具体纳税期限由各省、自治区、直辖市、计划单列市税务局结合征管实际确定。
4、境外单位或者个人如何缴纳印花税?
在境内有代理人的,以其境内代理人为扣缴义务人。在境内没有代理人的,纳税人应当自行申报缴纳印花税。
5、纳税人享受印花税优惠,如何办理?
纳税人享受印花税优惠办理方式,与现行规定一致,实行“自行判别、申报享受、有关资料留存备查”。
3
明确印花税优惠政策

附件:
1.继续执行的印花税优惠政策文件及条款目录








2.废止的印花税优惠政策文件及条款目录

3.失效的印花税优惠政策文件及条款目录





4
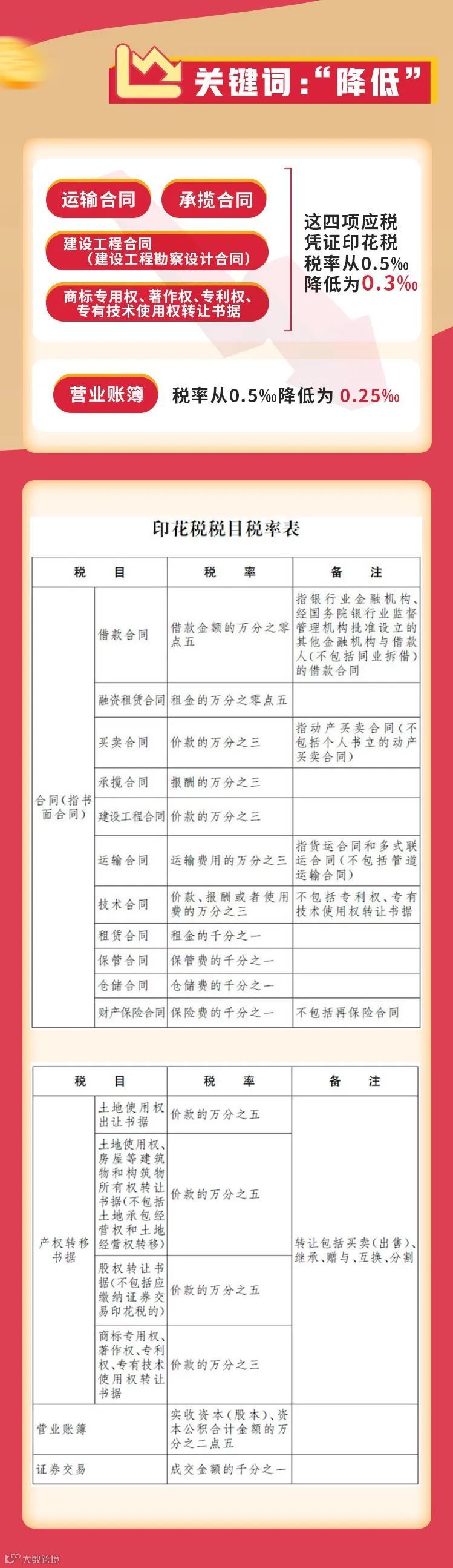
四个关键词快速了解印花税
立法后的变化

企业资质
• 建筑装修装饰工程专业承包壹级
• 防水防腐保温工程专业承包壹级
• 建筑机电安装工程专业承包壹级
• 中国展览工程企业壹级
• 洁净室设计施工能力甲级
• 建筑装饰工程设计专项乙级
• 古建筑工程专业承包贰级
• 地基基础工程专业承包贰级
• 消防设施工程专业承包贰级
• 建筑幕墙工程专业承包贰级
• 电子与智能化工程专业承包贰级
• 建筑工程施工总承包叁级
• 公路工程施工总承包叁级
• 电力工程施工总承包叁级
• 机电工程施工总承包叁级
• 市政公用工程施工总承包叁级
• 水利水电工程施工总承包叁级
• 钢结构工程专业承包叁级
• 公路路面工程专业承包叁级
• 公路路基工程专业承包叁级
• 环保工程专业承包叁级
• 城市及道路照明工程专业承包叁级
• 医疗器械经营许可证
• 承装(修、试)电力设施许可证
• 模板脚手架专业承包资质
• 特种(特种防雷)专业承包资质
• 特种工程(结构补强)专业承包资质
• 特种工程(建筑物纠偏和平移)专业承包资质


