本文为住建部二批禁限目录以及地方最新文件汇总:
住建部印发《房屋建筑和市政基础设施工程危及生产安全施工工艺、设备和材料淘汰目录(第一批)》已经正式实施,第一批目录共淘汰22项施工工艺、设备和材料。
2022年11月,住建部官网发布《关于《房屋市政工程禁止和限制使用技术目录(2022年版)(征求意见稿)》公开征求意见的通知》,拟禁限使用26项技术。
| 国家及地方建设领域禁限目录 | ||
| 点击文件名称可查看全文 | ||
| 地区 | 文件名字 | 印发日期 |
| 国家 | 住房和城乡建设部办公厅关于《房屋市政工程禁止和限制使用技术目录(2022年版)(征求意见稿)》公开征求意见的通知 | 2022年11月10日 |
| 国家 | 住房和城乡建设部关于发布《房屋建筑和市政基础设施工程危及生产安全施工工艺、设备和材料淘汰目录(第一批)》的公告(中华人民共和国住房和城乡建设部公告2021年第214号) |
2021年12月14日 |
| 浙江 | 2023年4月23日 | |
| 湖北 | 湖北省住房和城乡建设厅关于《湖北省推广、限制和禁止使用建筑节能与绿色建筑产品、技术和设备目录》的公告(公告〔2023〕10号) | 2023年3月28日 |
| 陕西 | 陕西省住房和城乡建设厅关于发布《陕西省建设领域推广应用及限制禁止使用技术目录(第一批)》的通知(陕建科发﹝2023﹞1号) | 2023年1月11日 |
| 河北 | 河北省住房和城乡建设厅关于印发《河北省推广、限制和禁止使用建设工程材料设备产品目录(2022年版)》的通知(冀建节科﹝2022﹞4号) | 2022年12月5日 |
| 四川 | 四川省住房和城乡建设厅关于发布《四川省住房城乡建设领域推广应用新技术和限制、禁止使用落后技术(第一批)》的公告 |
2022年11月2日 |
| 重庆 | 重庆市住房和城乡建设委员会关于征求《重庆市建设领域禁止、限制使用落后技术通告(2022年版)(征求意见稿)》意见的通知 | 2022年10月24日 |
| 天津 | 天津市住房城乡建设委关于对《天津市建筑节能技术、工艺、材料、设备的推广、限制和禁止使用目录(2021版)》第二次公示的通知 | 2022年9月14日 |

2022年6月15日后,新开工项目不得在限制条件和范围内使用本《目录》所列限制类施工工艺、设备和材料。
2022年9月15日后,全面停止在新开工项目中使用本《目录》所列禁止类施工工艺、设备和材料。
-
现场简易制作钢筋保护层垫块工艺 -
卷扬机钢筋调直工艺 -
饰面砖水泥砂浆粘贴工艺 -
竹(木)脚手架 -
有碱速凝剂 -
盖梁(系梁)无漏油保险装置的液压千斤顶卸落模板工艺 -
空心板、箱型梁气囊内模工艺 -
污水检查井砖砌工艺 -
桥梁悬浇配重式挂篮设备
钢筋闪光对焊工艺。
基桩人工挖孔工艺。
沥青类防水卷材热熔工艺(明火施工)。
门式钢管支撑架。
白炽灯、碘钨灯、卤素灯。
龙门架、井架物料提升机。
顶管工作竖井钢木支架支护施工工艺。
桥梁悬浇挂篮上部与底篮精轧螺纹钢吊杆连接工艺。
非数控孔道压浆设备。
非数控预应力张拉设备。
九格砖。
防滑性能差的光面路面板(砖)。
平口混凝土排水管(含钢筋混凝土管)。

查看政策全文(可下载目录):
住房和城乡建设部关于发布《房屋建筑和市政基础设施工程危及生产安全施工工艺、设备和材料淘汰目录(第一批)》的公告

钢筋“热弯”加工工艺
石材及瓷板落后挂接工艺
简易吊机
手动吊篮(现场组装)
三点式安全带
废机油脱模剂
纸胎油毡防水卷材
再生料聚乙烯丙纶防水卷材
非阻燃型密目式安全网
非耐碱型玻璃纤维网格布
施工现场自拌砂浆/混凝土工艺
电渣压力焊工艺
混凝土井盖工艺
砖砌式雨水口工艺
干喷混凝土工艺
砖砌化粪池工艺
桩头“直接凿除法”工艺
人工掘进顶管工艺
水泥稳定类混合料路拌法工艺
锤击沉桩工艺
剪切式钢筋切断机
轮扣式脚手架、支撑架
扣件式钢管卸料平台
钢管扣件型附着式升降脚手架
无机轻集料保温砂浆
砂模铸造铸铁管和冷镀锌铸铁管
第一部分 禁止使用技术

第二部分 限制使用技术

备注:(一)可替代的工艺、设备、材料不限于《目录》中所列名称。
(二)本《目录》适用于《建筑工程施工许可管理办法》规定的限额以上新建、改建、扩建房屋建筑和市政工程。
查看政策全文(可下载目录):
住房和城乡建设部办公厅关于《房屋市政工程禁止和限制使用技术目录(2022年版)(征求意见稿)》公开征求意见的通知

2023年4月,浙江省住建厅发布《关于<浙江省建设领域“十四五”推广应用和限制、禁止使用技术公告(第一批)>的公示》,其中:
1、限制使用类技术与产品31项;
2、禁止类技术与产品57项。
具体如下:
一、禁止类
1 未增塑聚氯乙烯(PVC-U)单腔结构型材的塑料窗
2 非硅化密封毛条
3 非滚动轴承式滑轮
4 用于门窗、幕墙型材的聚氯乙烯(PVC)隔热条、密封条
5 用于干挂、石材、幕墙的斜插入式挂件和T型挂件
6 坐便器(充水量大于8升/次)
7 上导向直落式水箱配件
8 螺旋升降式铸铁水嘴
9 二次生活供水用屋顶混凝土水箱、普通钢板水箱
10 硬聚氯乙烯(UPVC)给水管材、管件
11 灰口铸铁给水管
12 冷镀锌给水管
13 水封深度小于50mm的地漏
14 非耐碱玻纤生产的GRC轻质隔墙板
15 手工成型的GRC轻质隔墙板
16 非蒸压养护加气混凝土砌块和手工切割生产的加气混凝土砌块
17 菱镁类复合保温墙板
18 体积吸水率大于20%的保温材料
19 以石棉为原料的建材制品
20 沥青复合胎柔性防水卷材、胶粉改性沥青玻纤毡与玻纤网格布增强防水卷材、胶粉改性沥青玻纤毡与聚乙烯膜增强防水卷材、胶粉改性沥青聚酯毡与玻纤网格布增强防水卷材
21 煤焦油类防水材料(防水卷材、防水涂料、密封材料)
22 采用二次加热复合成型工艺或再生原料生产的聚乙烯丙纶等复合防水卷材
23 溶剂型内、外墙涂料
24 溶剂型内、外墙粘结剂
25 聚乙烯醇缩甲醛类涂料、腻子、粘结剂
26 氯乙烯-偏氯乙烯共聚乳液类外墙涂料
27 聚丙烯酰胺类建筑胶粘剂
28 氧化钙类混凝土膨胀剂
29 总碱量0.75%以上且掺入量占胶凝材料用量8%以上的膨胀剂
30 以松香皂化热聚物为主要成份的砂浆添加剂
31 纤维板模板
32 脲醛树脂生产的竹、木胶合板模板
33 扣件式钢管悬挑卸料平台
34 扣件式钢管井架
35 钢管悬挑梁脚手架
36 大模板悬挂脚手架
37 单轨井架物料提升机
38 井架简易塔式起重机
39 上回转非自升式塔式起重机
40 自制简易的或用摩擦式卷扬机驱动的钢丝绳式物料提升机
41 QTG20、QTG25、QTG30等型号的塔式起重机
42 非标钢管脚手架扣件:材质KTH330-08牌号的可锻铸铁,其重量<1.10kg/套的直角型全铸铁扣件;重量<1.25kg/套的旋转型全铸铁扣件和对接型全铸铁扣件
43 自制简易吊架、物料提升机
44 木制配电箱
45 石板闸刀开关
46 HK1、HK2、HK2P、HK8型闸刀开关
47 四芯电缆外加一芯、花线、胶质线
48 非标移动卷线开关盘
49 燃气用具连接用橡胶复合软管
50 燃气用具连接用金属包覆软管
51 燃气用具用插入式连接技术
52 无防窜烟措施单立(孔)管住宅共用排烟道、砖砌排烟道
53 用非耐碱玻璃纤维做增强材料的GRC住宅排烟气道
54 可燃排烟气道止回阀
55 聚丙烯加筋土挡墙拉筋带
56 现场简易制作钢筋保护层垫块工艺
57 卷扬机钢筋调直工艺
二、限制类
1 实心粘土砖
2 有机板材类薄抹灰外墙外保温系统
3 喷涂类薄抹灰外墙外保温系统
4 非耐碱玻纤网格布
5 非断热金属型材制作的建筑外门窗
6 现场施打结构胶的玻璃幕墙施工工艺
7 建筑玻璃用隔热涂料
8 建筑外窗用单点执手
9 单层、非中空双层玻璃普通外门窗
10 镀锌钢管(内衬保护层的热镀锌钢管除外)
11 手触式冲洗阀
12 小便器(>3L)
13 尿素型混凝土防冻剂
14 氯离子含量>0.1%的混凝土防冻剂
15 聚乙烯丙纶(涤纶)复合防水卷材
16 溶剂型防水材料
17 人工挖孔桩(长径比≥6)
18 钢筋砖过梁
19 预应力混凝土管(D≤600mm)
20 桥面沥青弹塑体填充式伸缩缝
21桥面连续构造处橡胶片隔离层材料
22 桥梁悬浇挂篮上部与底篮精轧螺纹钢吊杆连接工艺
23 冷拔低碳钢丝
24 钢筋闪光对焊
25 电弧搭接焊
26 钢筋砂轮切断机
27 白蚁防治药物屏障技术
28 卤素灯
29 非数控孔道压浆设备
30 非数控预应力张拉设备
31沥青类防水卷材热熔工艺(明火施工)
1 建筑外表面用自清洁涂料
2 采用不锈钢波纹管与燃气用具相连接的技术
3 燃气用具与燃气专用软管采用螺纹连接方式的技术
4 基坑工程智慧监测技术
5 装配化装修技术
查看政策全文(可下载目录):

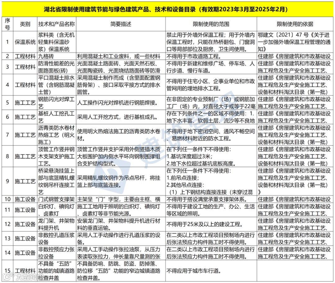
2023年3月,湖北省住建厅发布关于《湖北省推广、限制和禁止使用建筑节能与绿色建筑产品、技术和设备目录》的公告。
-
含氯化钙,氧化钙成分的干燥剂 -
含HBCD(六溴环十二烷)的建筑保温材料 -
燃烧性能低于B1级的外墙保温材料 -
现场简易制作钢筋保护层垫块工艺 -
卷扬机钢筋调直工艺 -
饰面砖水泥砂浆粘贴工艺 -
竹(木)脚手架 -
有碱速凝剂 -
盖梁(系梁)无漏油保险装置的液压千斤顶卸落模板工艺 -
空心板、箱型梁气囊内模工艺 -
污水检查井砖砌工艺 -
桥梁悬浇配重式挂篮设备
编者注:4~12项与住建部《房屋建筑和市政基础设施工程危及生产安全施工工艺、设备和材料淘汰目录(第一批)》相同,1~3项为省厅新增内容。

-
浆料类(含无机轻集料保温砂浆)保温系统 -
九格砖 -
防滑性能差的光面路面板(砖) -
平口混凝土排水管(含钢筋混凝土管) -
钢筋闪光对焊工艺 -
基桩人工挖孔工艺 -
沥青类防水卷材热熔工艺(明火施工) -
顶管工作竖井钢木支架支护施工工艺 -
桥梁悬浇挂篮上部与底篮精轧螺纹钢吊杆连接工艺 -
门式钢管支撑架 -
白炽灯、碘钨灯、卤素灯 -
龙门架、井架物料提升机 -
非数控孔道压浆设备 -
非数控预应力张拉设备 -
不具备“五防”功能的城镇道路检查井盖
编者注:2~14项与住建部《房屋建筑和市政基础设施工程危及生产安全施工工艺、设备和材料淘汰目录(第一批)》相同,1和15项为省厅新增内容。
查看政策全文(可下载目录):
湖北省住房和城乡建设厅关于《湖北省推广、限制和禁止使用建筑节能与绿色建筑产品、技术和设备目录》的公告(公告〔2023〕10号)

2023年1月,陕西省住建厅发布《关于发布<陕西省建设领域推广应用及限制禁止使用技术目录(第一批)>的通知》。
本目录共收集42种使用技术,其中推广部分31种,限制部分6种,禁止部分5种。
1、采用六溴环十二烷为阻燃剂生产的保温材料;
2、烧结粘土实心砖;
3、孔洞率小于 28%的烧结多孔砖;
4、使用非耐碱玻纤或非低碱水泥生产的玻纤增强水泥(GRC)空心板;
5、手工切割加气混凝土生产线、非蒸压养护加气混凝土生产线。

1、XPS 保温板薄抹灰外墙外保温系统;
2、玻璃纤维网布;
3、B2 级保温材料;
4、低强度的轻集料混凝土砌块(抗压强度<3.5MPa);
5、低强度的轻集料混凝土砌块(抗压强度<2.5MPa);
6、建筑轻质隔墙板(厚度<120mm)。

查看政策全文(可下载目录):
陕西省住房和城乡建设厅关于发布《陕西省建设领域推广应用及限制禁止使用技术目录(第一批)》的通知(陕建科发﹝2023﹞1号)

2022年12月,河北省住建厅印发《河北省推广、限制和禁止使用建设工程材料设备产品目录(2022年版)》,其中:
推广使用的工程材料设备114项;
限制使用工程材料设备38项;
禁止使用工程材料设备49项。(其中包括:未安装安全监控系统的塔式起重机、桥梁悬浇配重式挂篮设备、竹(木)脚手架、采用六澳环十二烷为阻燃剂的保温隔热材料等)
具体项目类别如下:
一、禁止使用的建设工程材料设备
▲上下滑动查看全部
二、限制使用的建设工程材料设备
▲上下滑动查看全部

2022年11月,四川省住建厅发布《关于发布<四川省住房城乡建设领域推广应用新技术和限制、禁止使用落后技术(第一批)>的公告》。
禁止使用工程材料设备11项;
限制使用工程材料设备14项。

查看政策全文(可下载目录):
四川省住房和城乡建设厅关于发布《四川省住房城乡建设领域推广应用新技术和限制、禁止使用落后技术(第一批)》的公告

2022年11月,重庆市住建委发布关于征求《重庆市建设领域禁止、限制使用落后技术通告(2022年版)(征求意见稿)》意见的通知,在我市建设领域将淘汰、限制使用上百项建设技术。
其中禁用57项落后技术,严禁用于全市建设工程。全面禁用旋挖成孔扩底灌注桩;塔吊吊泵管浇筑混凝土施工工艺;全铸铁扣件;竹(木)脚手架,扣件式钢管悬挑脚手架,大模板悬挂脚手架;普通型附着式升降脚手架;井架式起重机,TQ60/80塔式起重机;龙门架物料提升机,扣件式钢管井架物料提升机,物料提升机等。
清单如下:
▲上下滑动查看全部
▲上下滑动查看全部
查看政策全文(可下载目录):
重庆市住房和城乡建设委员会关于征求《重庆市建设领域禁止、限制使用落后技术通告(2022年版)(征求意见稿)》意见的通知

2022年9月,天津市住建委对《天津市建筑节能技术、工艺、材料、设备的推广、限制和禁止使用目录(2021版)》进行第二次公示。
使用现场水泥拌砂浆粘贴外墙饰面砖工艺
以粘土为原料制成的墙体材料和砌筑材料(抢险救灾工程;文物建筑、历史风貌等房屋修缮工程除外)
无砂大孔陶粒混凝土空心砌块
含有石棉纤维、未经防腐和防虫蛀处理的植物纤维墙体材料
手工成型的GRC轻质隔墙板(不含异型)
使用非耐碱玻纤、非低碱水泥生产的玻纤增强水泥空心条板(GRC)
厚度<90mm建筑轻质隔墙条板
采用六溴环十二烷为阻燃剂生产的保温材料
芯材为非不燃材料的金属夹芯复合板材
聚合物有效成分含量<2.0%的胶粘剂
聚合物有效成分含量<3.0%的抹面胶浆
立窑水泥袋装水泥(特种水泥;抢险救灾工程;文物建筑、历史风貌等房屋修缮工程除外)
现场搅拌混凝土和砂浆(特种水泥;抢险救灾工程;文物建筑、历史风貌等房屋修缮工程除外)
铝合金型材PVC隔热条
80系列以下塑料推拉窗和80系列以上滑轨高度≤25mm系列型材制做的塑料推拉窗
灰铸铁长翼型散热器
限制使用的技术和工艺:
地下水水源热泵系统
限制使用的材料和设备:
烧结普通砖、烧结多孔砖(强度等级低于MU10)
烧结普通砖、烧结多孔砖(强度等级低于MU15)
蒸压普通砖、混凝土砖(强度等级低于MU15)
蒸压普通砖、混凝土砖(强度等级低于MU20)
普通、轻集料混凝土小型空心砌块(强度等级低于MU7.5)
蒸压加气混凝土砌块(强度等级低于A5.0)
轻集料混凝土小型空心砌块(强度等级低于MU3.5)
轻集料混凝土小型空心砌块(强度等级低于MU5.0)
蒸压加气混凝土砌块(强度等级低于A2.5)
蒸压加气混凝土砌块(强度等级低于A3.5)
烧结空心砖和空心砌块、石膏砌块(强度等级低于MU3.5)
烧结空心砖和空心砌块、石膏砌块(强度等级低于MU5.0)
氯氧镁墙材制品
厚度≥90mm且<120mm的建筑轻质隔墙板
以页岩为原料制成的墙体材料和砌筑材料
浆料类保温材料
非耐碱型玻璃纤维网布
矿渣棉、玻璃棉及其制品
三腔及三腔以下结构型材产品
隔热条宽度<24mm的穿条式铝合金型材或隔热条宽度<22mm的浇注式铝合金型材组装的门窗产品
电直接加热设备
内腔粘砂灰铸铁散热器
钢制闭式串片散热器
螺旋板式换热器
白炽灯
卤钨灯
荧光高压汞灯(包括自镇流荧光高压汞灯)
碘钨灯、卤素灯
查看政策全文(可下载目录):
天津市住房城乡建设委关于对《天津市建筑节能技术、工艺、材料、设备的推广、限制和禁止使用目录(2021版)》第二次公示的通知
注:以上内容来源于网络,如有侵权请联系删除。
企业资质
• 建筑装修装饰工程专业承包壹级
• 防水防腐保温工程专业承包壹级
• 建筑机电安装工程专业承包壹级
• 中国展览工程企业壹级
• 建筑工程施工总承包贰级
• 市政公用工程施工总承包贰级
• 机电工程施工总承包贰级
• 洁净室设计施工能力甲级
• 建筑装饰工程设计专项乙级
• 古建筑工程专业承包贰级
• 地基基础工程专业承包贰级
• 消防设施工程专业承包贰级
• 建筑幕墙工程专业承包贰级
• 电子与智能化工程专业承包贰级
• 公路工程施工总承包叁级
• 电力工程施工总承包叁级
• 水利水电工程施工总承包叁级
• 钢结构工程专业承包叁级
• 公路路面工程专业承包叁级
• 公路路基工程专业承包叁级
• 环保工程专业承包叁级
• 城市及道路照明工程专业承包叁级
• 医疗器械经营许可证
• 承装(修、试)电力设施许可证
• 模板脚手架专业承包资质
• 特种(特种防雷)专业承包资质
• 特种工程(结构补强)专业承包资质
• 特种工程(建筑物纠偏和平移)专业承包资质
经典案例







联系我们

公司丨鹏森建设集团有限公司
电话丨0392-2280002
地址丨鹤壁市太行路610号鹏森大厦
网址丨http://www.hbjpzs.com



