大数跨境

住建部发布强制性工程建设规范:《城乡历史文化保护利用项目规范》,严格执行!

住建部发布强制性工程建设规范:《城乡历史文化保护利用项目规范》,严格执行! 鹏森建设集团有限公司
2023-06-10
1

鹏森建设集团有限公司

资讯

直通车

ZI XUN

ZHI TONG CHE



6月5日,住建部再发布强制性工程建设规范:《城乡历史文化保护利用项目规范》GB 55035-2023),自2023年12月1日起实施,全部条文必须严格执行


01

禁止大拆大建

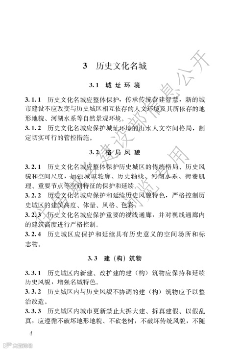
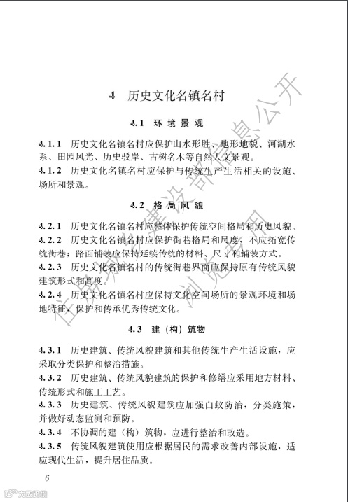
      1.历史城区内城市更新禁止大拆大建、拆真建假、以假乱真。

      2.历史文化街区的保护与利用应保护历史信息的真实性,维护风貌的完整性,维持生活功能的延续性,禁止大拆大建、强制性搬迁居民。

02

历史建筑的利用严禁4类行为

      1.擅自涂改、迁移、拆除;

      2.损坏承重结构,危害建筑安全;

      3.破坏历史特征、艺术特征、空间和风貌特色的修缮维护设施添加或结构改变;

      4.在历史建筑内生产、储存、经营爆炸性、易燃性、毒害性、放射性、腐蚀性等危险品。


全文如下(上下滑动查看):





来源:住房和城乡建设部




                          企业资质

‍‍‍‍• 建筑装修装饰工程专业承包壹级

• 防水防腐保温工程专业承包壹级

• 建筑机电安装工程专业承包壹级

• 中国展览工程企业壹级

• 建筑工程施工总承包贰级

• 市政公用工程施工总承包贰级

• 机电工程施工总承包贰级

• 洁净室设计施工能力甲级

• 建筑装饰工程设计专项乙级

• 古建筑工程专业承包贰级

• 地基基础工程专业承包贰级

• 消防设施工程专业承包贰级

• 建筑幕墙工程专业承包贰级

• 电子与智能化工程专业承包贰级

• 公路工程施工总承包叁级

• 电力工程施工总承包叁级

• 水利水电工程施工总承包叁级

• 钢结构工程专业承包叁级

• 公路路面工程专业承包叁级

• 公路路基工程专业承包叁级

• 环保工程专业承包叁级

• 城市及道路照明工程专业承包叁级

• 医疗器械经营许可证

• 承装(修、试)电力设施许可证

• 模板脚手架专业承包资质

• 特种(特种防雷)专业承包资质

• 特种工程(结构补强)专业承包资质

• 特种工程(建筑物纠偏和平移)专业承包资质




                          经典案例












                          联系我们

公司丨鹏森建设集团有限公司

电话丨0392-2280002

地址丨鹤壁市太行路610号鹏森大厦

网址丨http://www.hbjpzs.com

电话0392-228000

网址http:.c



【声明】内容源于网络
0
0
鹏森建设集团有限公司
鹏森简介│行业资讯│经典案例│企业文化
内容 423
粉丝 0
鹏森建设集团有限公司 鹏森简介│行业资讯│经典案例│企业文化
总阅读268
粉丝0
内容423