鹏森建设集团有限公司
资讯
直通车
ZI XUN
ZHI TONG CHE
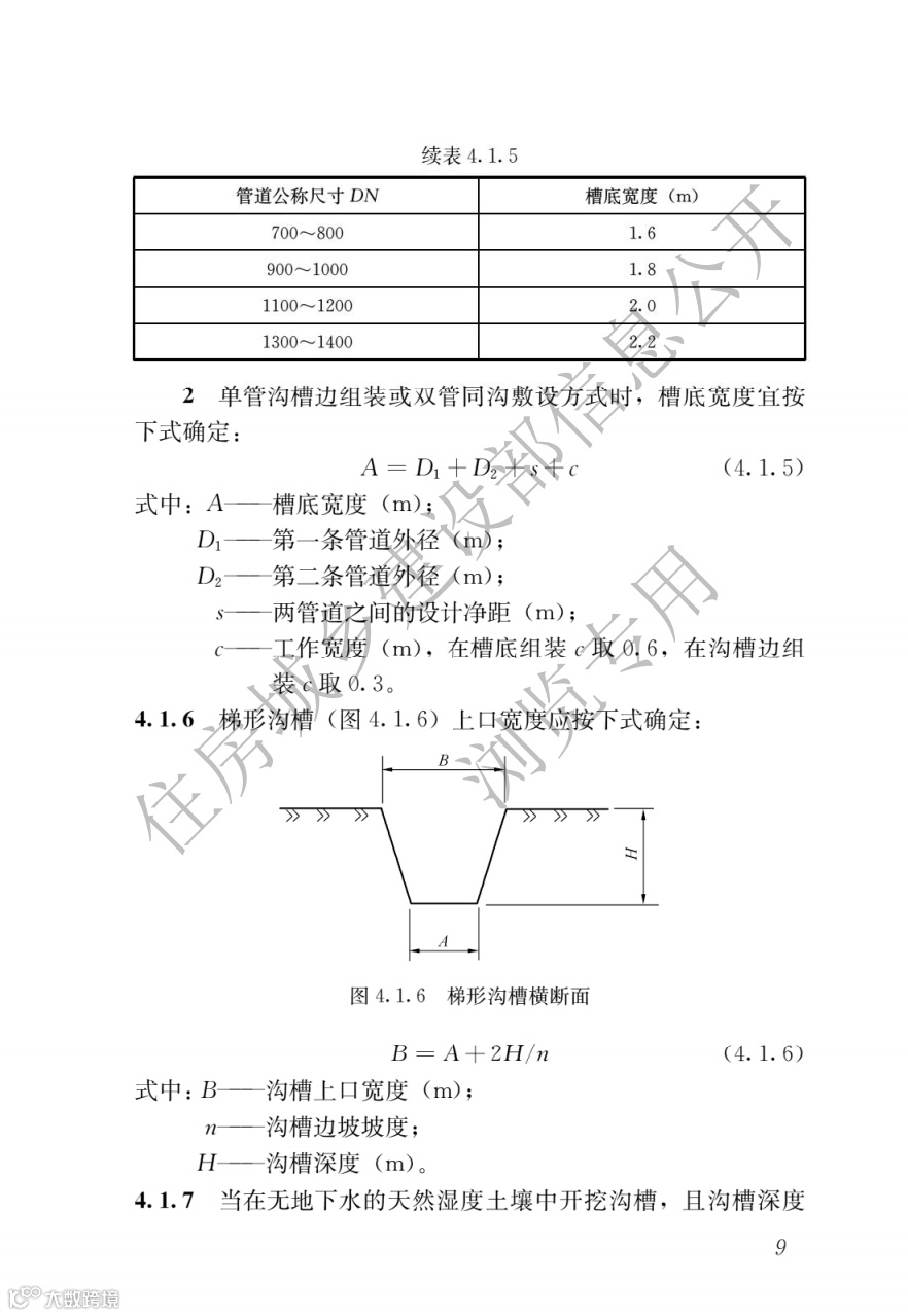
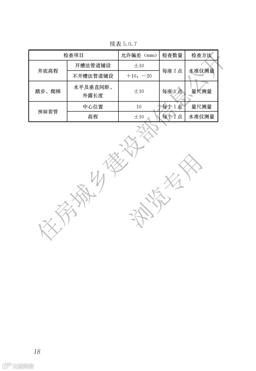
8月17日,住建部发布1则国家标准公告,2则行业标准公告。
《城镇燃气输配工程施工及验收标准》为国家标准,编号为GB/T51455-2023,自2023年9月1日起实施。原行业标准《城镇燃气输配工程施工及验收规范》(CJJ33-2005)同时废止。
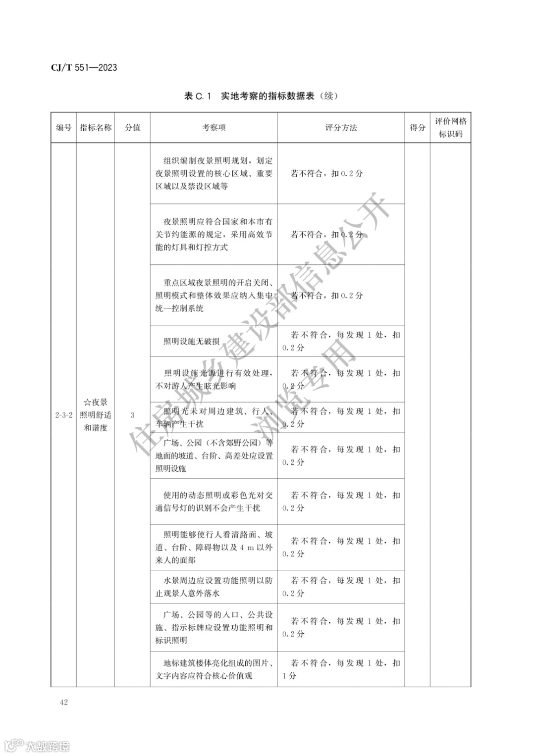
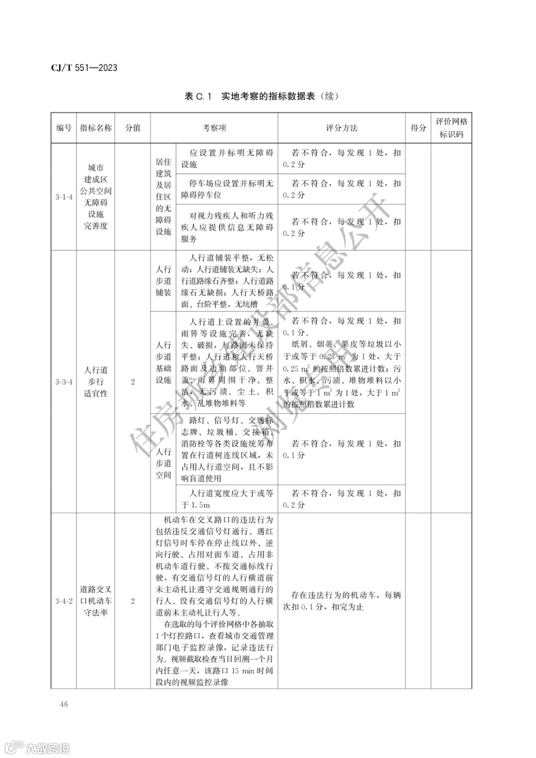
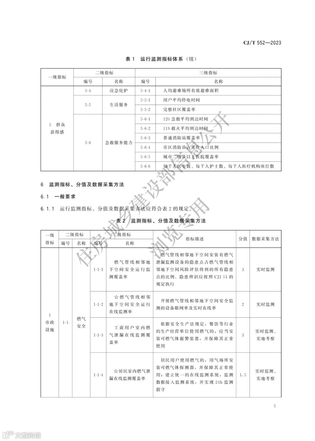
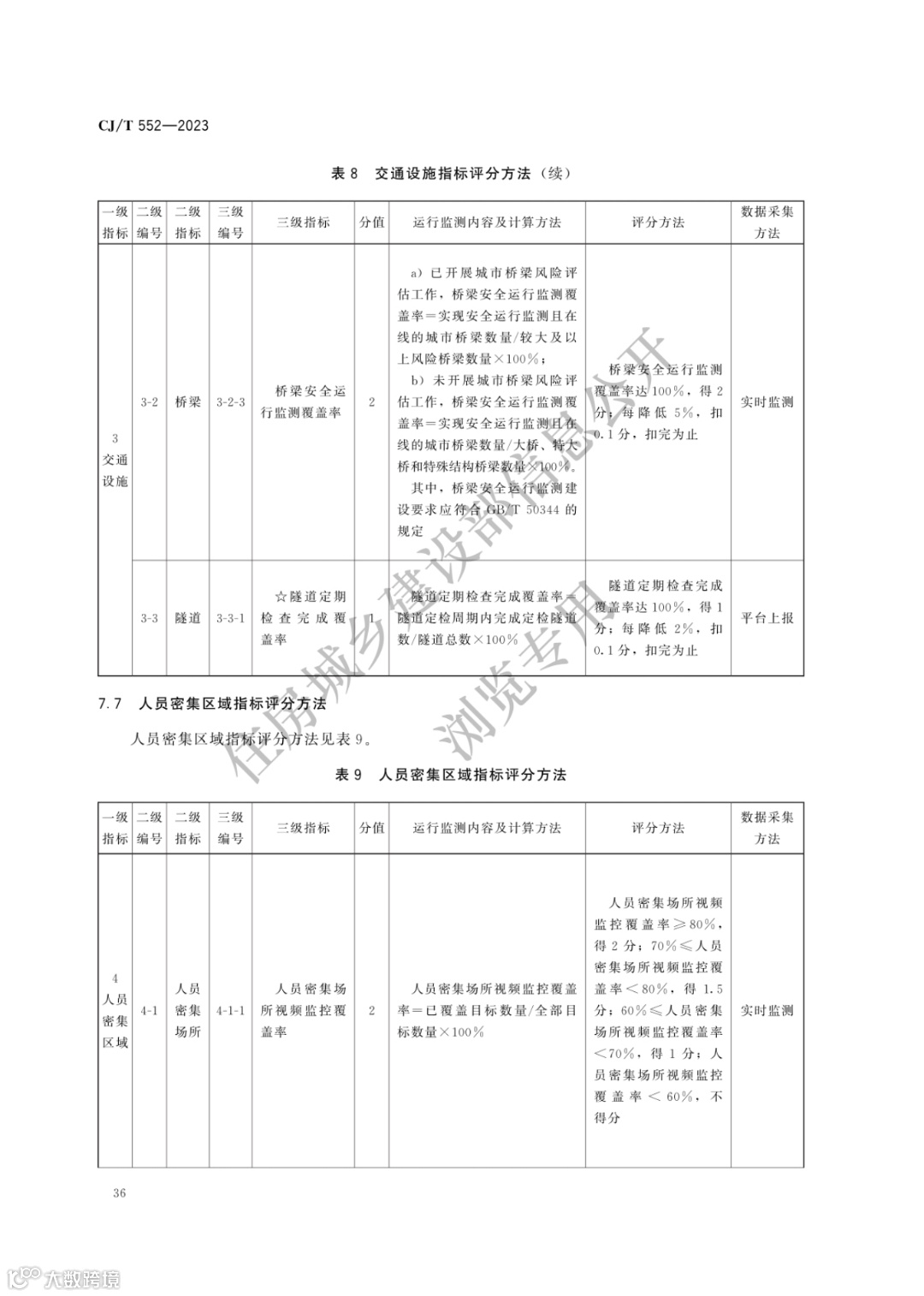
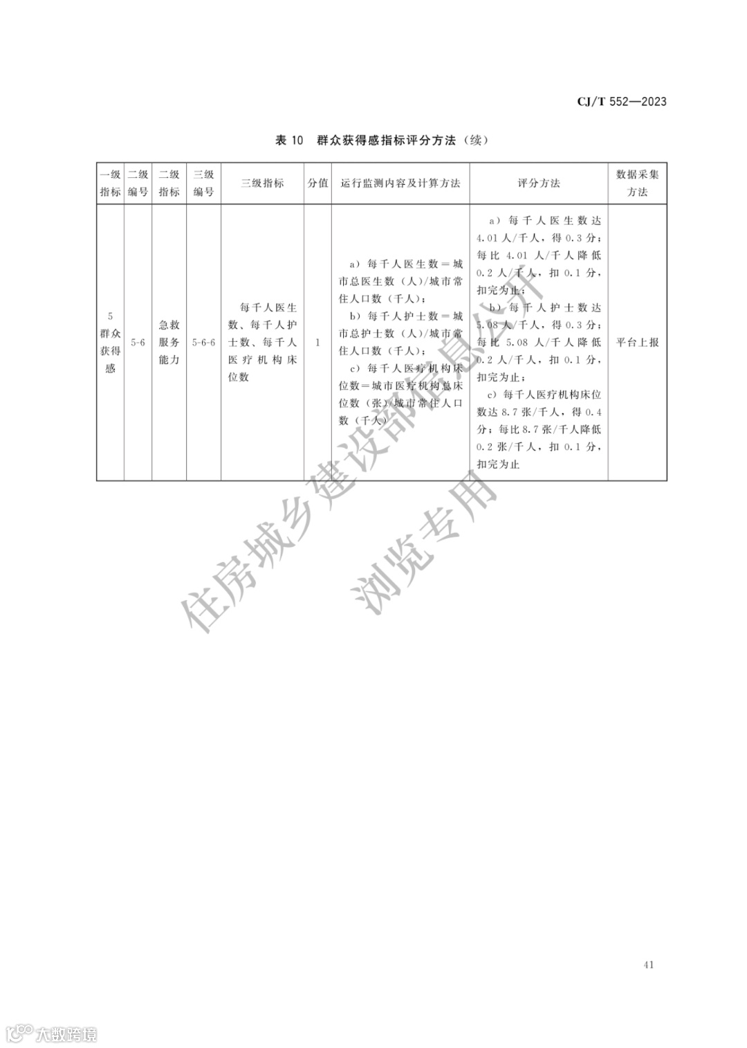
《城市运行管理服务平台 管理监督指标及评价标准》、《城市运行管理服务平台 运行监测指标及评价标准》为城乡建设行业产品标准,编号分别为CJ/T551-2023、CJ/T552-2023,均自2023年11月1日起实施。

现批准《城镇燃气输配工程施工及验收标准》为国家标准,编号为GB/T51455-2023,自2023年9月1日起实施。原行业标准《城镇燃气输配工程施工及验收规范》(CJJ33-2005)同时废止。
本标准在住房和城乡建设部门户网站(www.mohurd.gov.cn)公开,并由住房和城乡建设部标准定额研究所组织中国建筑出版传媒有限公司出版发行。
住房和城乡建设部
2023年5月23日
全文查看↓





















































































































▲上下滑动查看全文
电子版下载链接:城镇燃气输配工程施工及验收标准.pdf

现批准《城市运行管理服务平台 管理监督指标及评价标准》为城乡建设行业产品标准,编号为CJ/T551-2023,自2023年11月1日起实施。
本标准在住房城乡建设部门户网站(www.mohurd.gov.cn)公开,并由住房城乡建设部标准定额研究所组织中国计划出版社有限公司出版发行。
住房城乡建设部
2023年7月19日
全文查看↓































































▲上下滑动查看全文
电子版下载链接:城市运行管理服务平台 管理监督指标及评价标准.pdf

现批准《城市运行管理服务平台 运行监测指标及评价标准》为城乡建设行业产品标准,编号为CJ/T552-2023,自2023年11月1日起实施。
本标准在住房城乡建设部门户网站(www.mohurd.gov.cn)公开,并由住房城乡建设部标准定额研究所组织中国计划出版社有限公司出版发行。
住房城乡建设部
2023年7月19日
全文查看↓























































▲上下滑动查看全文
电子版下载链接:城市运行管理服务平台 运行监测指标及评价标准.pdf
来源:河南省住建厅,建筑管理
(如有侵权,请联系删除)
企业资质
• 国家高新技术企业
• 河南省专精特新中小企业
• 河南省建筑业诚信典型企业
• 河南省建筑业专业承包骨干企业
• 建筑装修装饰工程专业承包壹级
• 防水防腐保温工程专业承包壹级
• 建筑机电安装工程专业承包壹级
• 中国展览工程企业壹级
• 建筑工程施工总承包贰级
• 市政公用工程施工总承包贰级
• 机电工程施工总承包贰级
• 洁净室设计施工能力甲级
• 建筑装饰工程设计专项乙级
• 古建筑工程专业承包贰级
• 地基基础工程专业承包贰级
• 消防设施工程专业承包贰级
• 建筑幕墙工程专业承包贰级
• 电子与智能化工程专业承包贰级
• 城市及道路照明工程专业承包贰级
• 环保工程专业承包贰级
• 公路工程施工总承包叁级
• 电力工程施工总承包叁级
• 水利水电工程施工总承包叁级
• 钢结构工程专业承包叁级
• 公路路面工程专业承包叁级
• 公路路基工程专业承包叁级
• 医疗器械经营许可证
• 承装(修、试)电力设施许可证
• 模板脚手架专业承包资质
• 特种(特种防雷)专业承包资质
• 特种工程(结构补强)专业承包资质
• 特种工程(建筑物纠偏和平移)专业承包资质
经典案例












联系我们

公司丨鹏森建设集团有限公司
电话丨0392-2280002
地址丨鹤壁市太行路610号鹏森大厦
网址丨http://www.hbjpzs.com
电话0392-228000
网址http:.c

