大数跨境

住建部发布国家标准《建筑抗震设计规范》(GB50011-2010)局部修订的条文,自2024年8月1日起实施

住建部发布国家标准《建筑抗震设计规范》(GB50011-2010)局部修订的条文,自2024年8月1日起实施 鹏森建设集团有限公司
2024-06-14
1

鹏森建设集团有限公司

资讯

直通车

ZI XUN

ZHI TONG CHE


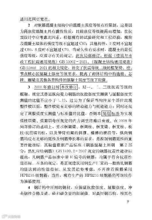
住建部发布国家标准《建筑抗震设计规范》(GB50011-2010)局部修订的条文,自2024年8月1日起实施。标准名称修改为《建筑抗震设计标准》,标准编号修改为GB/T50011-2010。

以下为局部修订条文:

来源:住建部
(声明:转载此文是出于传递更多信息之目的,不为商业用途。文字和图片版权归原作者所有,若有来源标注错误或侵犯了您的合法权益,请作者与我们联系,我们将及时更正、删除,谢谢。)





                          经典案例




















                                 联系我们

公司丨鹏森建设集团有限公司

电话丨0392-2280002

地址丨鹤壁市太行路610号鹏森大厦

网址丨http://www.hbjpzs.com

电话0392-228000

网址http:.c



【声明】内容源于网络
0
0
鹏森建设集团有限公司
鹏森简介│行业资讯│经典案例│企业文化
内容 423
粉丝 0
鹏森建设集团有限公司 鹏森简介│行业资讯│经典案例│企业文化
总阅读268
粉丝0
内容423