👆
项目名称:东莞某边防支队家具配套工程
项目城市:东莞
服务团队:朗哥总部团队
项目简介:
东莞市公安局某边防支队职能:
东莞某边防支队主要担负边境检查、边境治安管理和部分地段的边界巡逻、打击偷渡以及海上缉私。
一是沿边沿海地区边防管理;
二是边境沿海地区、海上治安管理及渔船民管理;
三是出入境人员、交通运输工具的边防检查和监护;
四是毗邻香港、澳门边境一线的巡逻警戒,北部湾海上边界巡逻监管;
五是涉外边防合作;
六是防范、打击沿边沿海地区各种违法犯罪,管辖在海上发生的刑事案件,管辖在边境管理区和沿海地区发生的组织他人偷越国(边)境案、运送他人偷越国(边)境案、偷越国(边)境案和破坏界碑、界桩案,以及在边境管理区和沿海地区查获的走私、贩卖、运输毒品和走私制毒物品等案件。
设计理念:
因为东莞边防支队是属于公安部门,所以我们朗哥总部团队选择的办公家具则完美的体现了公平公正、廉政,亲民,护民的公安部门的亲切、平和、公正的形象!






礼堂:大堂我们考虑到边防支队的特殊性,为了表达出边防支队的庄严,肃静的氛围而量身为其搭配的!
餐厅:为了在表达官兵之间身后的友谊,也为了每一班之间的情谊,所以特别推荐,并采纳了这种圆桌。其配套后的效果,支队领导也很满意!
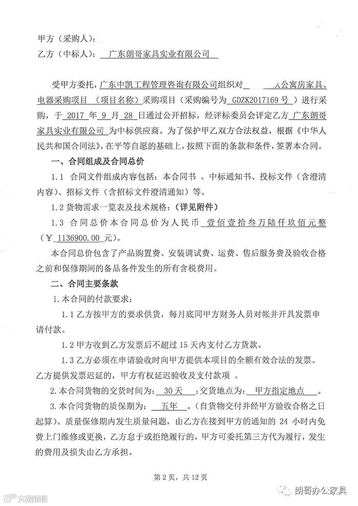
合同:







