来源:搜狐网
近日,国家发布了“关于创建特色农产品优势区”的相关政策,并出台了《特色农产品优势区建设规划纲要》。规划纲要中提到,鼓励地方做大做强优势特色产业,争创特色农产品优势区,把地方土特产和小品种做成带动农民增收的大产业。并指出,到2020年,创建并认定300个左右国家级特优区。
按照既要强调“特色”、更要突出“优势”的原则,特色农产品优势区建设主要发展五大类特色农产品中的29个重点品种(类)。下面让我们具体来看看这五大类特的农产品具体包括什么,以及将在那些重点区域开展。
重点发展五大类29个品种(类)
我国特色农产品种类多、产业发展不均衡、市场需求差异大。为突出国家级特优区的辐射带动作用,统筹考虑农业资源禀赋、环境承载力、产业基础及发展潜力等,按照既要强调“特色”、更要突出“优势”的原则,聚焦发展五大类特色农产品中的29个重点品种(类)。
1、特色粮经作物

积极创建马铃薯、特色粮豆、特色油料、特色纤维、道地药材特优区。
(1) 马铃薯
重点推进加工产品多元化,延长产业链,着重加强种薯基地建设、种薯资源管理,推广绿色高产高效栽培技术,大力发展马铃薯加工业。
(2)特色粮豆
突出其品质优良、营养丰富的特征,加快功能性食品开发,促进出口,着重加强品种选育,推广绿色高产高效栽培技术,加强加工出口基地建设和品牌建设。
(3)特色油料
突出其油用性,兼顾多种休闲营养食品开发,着重加强高产高油品种培育,推广绿色高产高效栽培技术,推进加工品开发和品牌培育。
(4)蚕茧、麻类
突出其历史传承价值,重铸“丝绸之路”辉煌,着重加强优质品种选育和推广、标准化生产基地建设、加工设备研制、副产品综合利用。
(5)道地药材
突出为中医药事业传承发展提供物质基础,加强道地药材的保护,建立种质资源保护体系,推动道地药材区域化、规范化、生态化生产,规范栽培和加工,推进原产地认证,建设现代生产物流体系。
2、特色园艺产品

积极创建特色出口蔬菜及瓜类、季节性外调大宗蔬菜及瓜类、苹果、柑橘、梨、桃、葡萄、热带水果、猕猴桃、食用菌、茶叶、咖啡、花卉特优区。
(6)特色出口蔬菜及瓜类
突出提升产品国际竞争优势,带动区域经济发展,着重加强良种繁育和推广、质量标准体系建设、采后处理和深加工。
(7)季节性外调大宗蔬菜及瓜类
突出利用不同区域自然资源优势,满足各地淡季瓜菜需求,形成错位竞争,着重加强标准化瓜菜基地、产地批发市场和冷链物流设施建设。
(8)苹果
突出提升生产技术水平,完善市场营销和生产合作组织,延长产业链条,着重加强标准化果园、采后处理、仓储物流和精深加工等设施建设。
(9)柑橘
突出发展轻简绿色栽培技术,拓展鲜果加工业,着重加强能适应机械化、高产优质和多抗品种的推广,病虫害绿色防控、标准化果园建设、加工产品开发、培育知名品牌。
(10)梨
突出提升品种品质,强化市场营销和产品加工,着重加强品种保护、推广省力化和优质化栽培技术、提升采后分级包装和商品化处理能力。
(11)桃
突出发展早晚熟品种,提升产品均衡上市能力,着重发挥各产区优势,调整优化内部品种结构,开发低糖、高酸等差别化、个性化品种,推行标准化、绿色生产,延长产业链条。
(12)葡萄及特色浆果
突出品种品质的提升,适应市场需求,扩大出口,着重加强无核、优质、抗病、耐储运品种培育,推广农艺农机结合的轻简化栽培技术,采后商品化处理,推进葡萄及特色浆果的精深加工。

(13)热带水果
突出产品的多元化开发,加强市场营销和产品商品化处理,着重加强品种改良、标准化种植、产后处理、贮藏保鲜和精深加工,打造热带水果全产业链。
(14)猕猴桃
突出提升产品品质,培育知名品牌,拓展国际市场,着重加强良种繁育基地建设和高标准核心示范基地建设,发展果品采后商品化的初加工业、果品精深加工业。
(15)食用菌
突出优质新品种的开发驯化和标准化生产,提升产品效益,着重加强食用菌菌种繁育基地建设和设施升级,提升产品质量,开发多样性产品和市场。
(16)茶叶
茶叶突出国际高端市场的开拓,提升出口产品竞争力,着重加强茶树品种改良、提高茶园机械化水平,标准化生产基地建设、初制茶厂改造与加工环境整治,打造区域公用品牌。
(17)咖啡
突出产品品质提升,扩大生产规模和技术水平,着重加强优质咖啡豆原料基地、精加工生产基地和市场营销体系建设,培育咖啡知名品牌,提升产业国际市场竞争力与影响力。
(18)花卉
突出新品种的开发培育,加强国际市场的开发,着重加强品种创新、栽培与繁殖技术研发、专利申请和保护、完善鲜切花行业标准、市场体系和花卉供销网络建设。
3、特色畜产品

积极创建特色猪、特色家禽、特色牛、特色羊、特色马驴特优区。
(19)特色猪
突出提升特色品种的经济价值,推进特色产品及副产品精深加工业发展,着重加强地方猪品种保护和开发利用,加快品种改良创新,提升产品品质,加快市场培育,进一步推进产业发展。
(20)特色家禽
突出强化生产模式和生产技术提升,着重加强特色品种保护,推进标准化生产,区域性公用品牌建设,构建产品加工和冷链物流配送体系,提升产业化水平。
(21)特色牛
突出开发地方牛品种高档牛肉和牛肉制品,促进特色产品加工业发展,着重加强品种繁育,推广标准化规模养殖,推行精细分割和精深加工,打造优质安全绿色的牛肉品牌。
(22)特色羊
突出提升个体繁殖性能和产肉、产毛(绒)和羊毛(绒)品质,推广适度放牧和舍饲相结合的养殖技术,保护草地,缓解草畜矛盾,着重加强品种保护和改良,发展标准化规模养殖,培育和推广特色品牌。
(23)特色马、驴
突出优良品种选育,发展特色产品精深加工业,特色马、驴优势区着重加强马和驴品种繁育体系建设,推行标准化规模养殖,稳定基础母畜存栏,逐步扩大生产能力,培育和推广特色品牌。
4、特色水产品

积极创建淡水养殖产品和海水养殖产品特优区。
(24)淡水养殖产品
突出提升病害监测防控水平,提高水产品品质,着重加强水产种质资源保护,推进生态健康养殖,推动淡水养殖产品深加工,延长产业链,提升价值链。
(25)海水养殖产品
突出扶持养殖和加工龙头企业,提高养殖加工比例与产业化水平,着重加强水产种质资源保护,发展工厂化循环水养殖、海洋牧场和深水抗风浪网箱养殖,推进海水养殖产品深加工,推动一二三产业融合发展。
5、林特产品

积极创建木本油料、特色干果、木本调料、竹子特优区。
(26)木本油料
突出提升良种化水平,优化品种结构,强化生产能力建设,着重形成相对完备的木本油料类产、供、销产业链条,提高副产品的综合利用。
(27)特色干果
突出生产能力提升,加强优质高附加值的特色产品开发和精深加工,扶持产业龙头企业发展,着重加强良种繁育与优良品种鉴选,加强基地建设,推进生产技术与产品的标准化,开发优质特色果品系列产品,培育一批名牌产品,加强特色果品质量安全管理。
(28)木本调料
突出特色产品的标准化生产,强化产品开发和市场营销,提升产品附加值,拓展国际市场,着重加强良种繁育和推广,以加工企业为龙头带动产业发展,实现木本调料标准化生产,开发系列特色木本调料产品,做精做强名牌产品。
(29)竹子
突出加强产品精深加工业的发展,扩大竹产品市场,着重是提升竹林经营水平,促进原竹和竹笋产量质量双增长,增加竹产业直接就业人数,提高竹资源综合利用率,促进一二三产业融合发展。
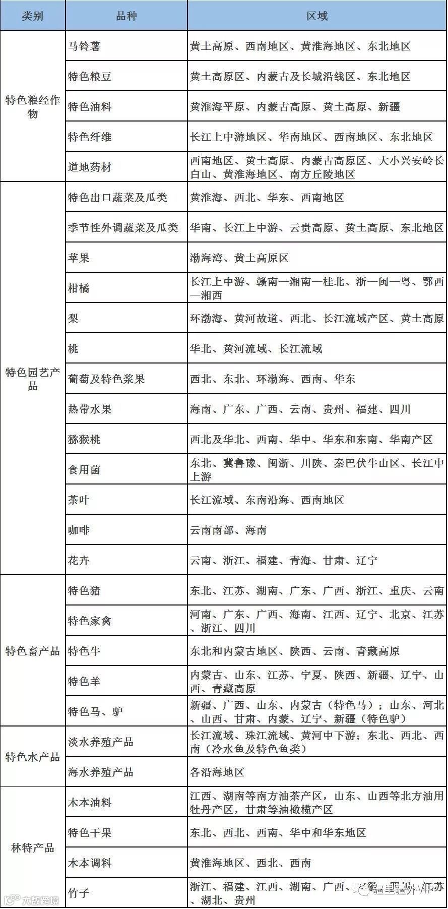
特色农产品优势区的品种(类)与重点区域

对生产规模比较大、区域分布广、带动农户多的,选择具体品种创建,包括马铃薯、苹果、茶叶等。
对单个品种产业规模小、产品功能相似、适生区域相近的,按多个品种归类创建,包括特色粮豆、道地药材、食用菌等。
由于特殊的生产销售模式,难以细分品种的,按照生产销售模式创建,包括特色出口蔬菜及瓜类、季节性调运大宗蔬菜及瓜类等。
省级特优区不局限于这29个品种(类),可根据本地实际,自行选择创建品种,确定创建区域。
具体,我们来看看下面这个表格。

从表格中我们可以很清晰的看出哪些区域重点发展哪些特色品种。
看看,您的家乡将要发展哪些品种呢?


